EasyManua.ls Logo

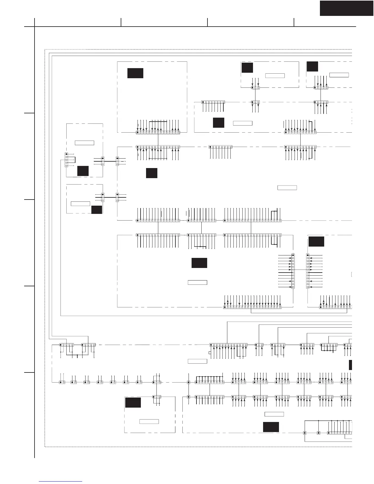
Onkyo TX-SR700/E - PC Board-Connection View

Onkyo TX-SR700/E
56 pages
Print Icon
To Next Page IconTo Next Page
To Next Page IconTo Next Page
To Previous Page IconTo Previous Page
To Previous Page IconTo Previous Page
Loading...
JL6804AP6931A
P404A
P207B
P207A
P7501B
P7501A
P2501C
P2601A
P2601B
P2501A
P6903B
P6903A
P6903B
P404C
P931
P6004AP6005A
P6003A
P6000A
P6001AP6002A
P6000B
P6001BP6004BP6005B P6002BP6003B
P209C
JL6402
JL6402B
JL6953A
JL7501A
JL7501B
P6083P6301
P6085
P6084P6082P6081
P6080
P6011A
P6011B
P106B
P106A
JL6952A
JL6951A
JL6803A
JL7502A
JL7502B
JL6805A
P7504
P7701
FLASH WRITER
P105B
P205B
P205A
P105A
P101
CN1
P107B
P107A
GND
HPDET
HPR2
HPE
HPL2
VAJ
VBJ
SUBSDO
VCC
RESET
SUBCLK
SUBSD1
GND
VAJ
VBJ
GND
HPDET
HPR2
HPE
HPL2
STEREO
SBMRST
SBMCLK
SBMDO
SBMDI
SBMLDY
SYSIN
HPRLY
+5.6S
GND
GND
-VP
SD
TMUT
TU-R
GND
TU-L
RDS
+12V
+5V
FMSIG
GND
DO
CL
DI
PLLCE
SUBRST
IP
+5VCPU
MPURST
SUBCLK
SUBSDO
SUBSDI
GND
V4C
SD
TMUT
TU06R
GND
TU06L
DET
+12VA
+5VDSP
FMSIG
GND
PLLCLK
PLLSDO
PLLSTB
GND
GND
STEREO
SUBRST
SUBCLK
SUBSDO
SUBSDI
SUBRDY
RI
HPMUT
+5.6S
-VP
GND
V4-L V4-R
V4Y
V4E
GND
GND
V4-R V4-L
V-4
V4D
+5VDSP
GND GND
+5V
OPTIN2
OPTIN1
+5VDSP
COAXIN1
IRZ2
ABUSIN
GND
Z2LOL
GND
Z2LOR
GND
Z2LMUT
+7VZ2
-7VZ2
T12VZ
REMIN
SS3
CS3
SDET
CS4
CS5
SS6
SS5
SS1
SS4
CS1
CS2
SS2
RI
+5VVD
GND
DIFTX
OSDCK
OSDDA
OSDCS
VSYNC
SYNCDET
T12VA
T12VB
GND
+12VAF
CNPT
GND
GND
GND
GND
GND
GND
CNPT
OPTIN2
OPTIN1
+5VDSP
COAXIN1
IRABUS
ABUSIN
AGND
Z2L
AGND
Z2R
AGND
Z2LMUT
+7V
-7V
T12VZ
REMIN
SS3
CS3
SDET
CS4
CS5
SS6
SS5
SS1
SS4
CS1
CS2
SS2
RI
+5VVD
GND
DIFTX
OSDCK
OSDDA
OSDCS
VSYNC
SYNCDET
T12VA
T12VB
GND
+12VAF
VGND VGND
SYNCDET SYNCDET
VSYNC VSYNC
OSDCS OSDCS
OSDSD OSDSD
OSDCK OSDCK
COAXIN1 COAXIN1
OPTOUT OPTOUT
+5VD +5VD
OPTIN1 OPTIN1
DGGND DGGND
OPTIN2 OPTIN2
12VTRGZ
12VTRGZ
RI
CNPT
VGND
VGND
+5VVD
D1GND
SS2
CS2
CS1
SS4
SS1
SS5
SS6
CS5
CS4
ISS
CS3
SS3
IRIN
RI
CNPT
VGND
VGND
+5VVD
D1GND
SS2
CS2
CS1
SS4
SS1
GND
S1HB
S1GND
S1HA
S1LB
S1GND
S1LA
MPUGND
HPR
E
HPL
+13VS
+13VS
NF
NF
NF
NF
NF
GND
+13V
POWER
SPF
SPCS
SEC1H
VOLH
AGND
AGND
+24V
+24V
POWER
+22V
CSRLD
FRLD
BRLD
PROTECT
SPZ2/SPB
NF
-B1
+B1
B+
B-
NF
-B1
+B1
B+
B-
NF
-B1
+B1
B+
B-
NF
-B1
+B1
B+
B-
NF
-B1
+B1
B+
B-
NF
-B1
+B1
B+
B
COM
TH1
ID+
ID-
ID+
ID-
ID+
ID-
ID+
ID-
ID+
ID-
TH1
ID+
ID-
+22V
E
E
E
NF
-B1
+B1
B+
B-
NF
-B1
+B1
B+
B-
NF
-B1
+B1
B+
B-
NF
-B1
+B1
B+
B-
NF
-B1
+B1
B+
B-
NF
-B1
+B1
B+
B
L
R
RS
LS
C
NAVD-7467
NAETC-7486
(SCH.-5)
NAETC-7480
THERMAL SENS
(SCH.-2)
NADG-7470
(SCH.-5)
NAAF-7483
(SCH.-4)
(FINAL)
POWER AMP2
NAAF-7474
(PRE DRIVER)
POWER AMP1
(SCH.-1)
NASW-7462
VOLUME
NAETC-7463
(SCH.-3)
HEADPHO
N
FLASH WRITER
(SCH.-1)
NADIS-7461
DISPLAY
(SCH.-3)
INVIDEO4
FRONT
(SCH.-3)
OPT IN
FRONT
TUNER-UNIT
MOTHER
COMP
O
(SCH.-9)
NADG-7460
SELECTOR/VOLUME/TONE/DSP/MAIN CPU/B2,B3 PO
U36
U36
U1
U1
U26
U26
U11
U11
UU15
U23
U23
U20
U20
U8
U8
U4
U4
U3
U3
U2
U2
U5
U5
TX-SR700/E
PC BOARD-CONNECTION VIEW
A
1
2
3
4
5
BCD
Page 40

Related product manuals