EasyManua.ls Logo

Onkyo TX-SR800

Onkyo TX-SR800
88 pages
To Next Page IconTo Next Page
To Next Page IconTo Next Page
To Previous Page IconTo Previous Page
To Previous Page IconTo Previous Page
Loading...
TX-SR800
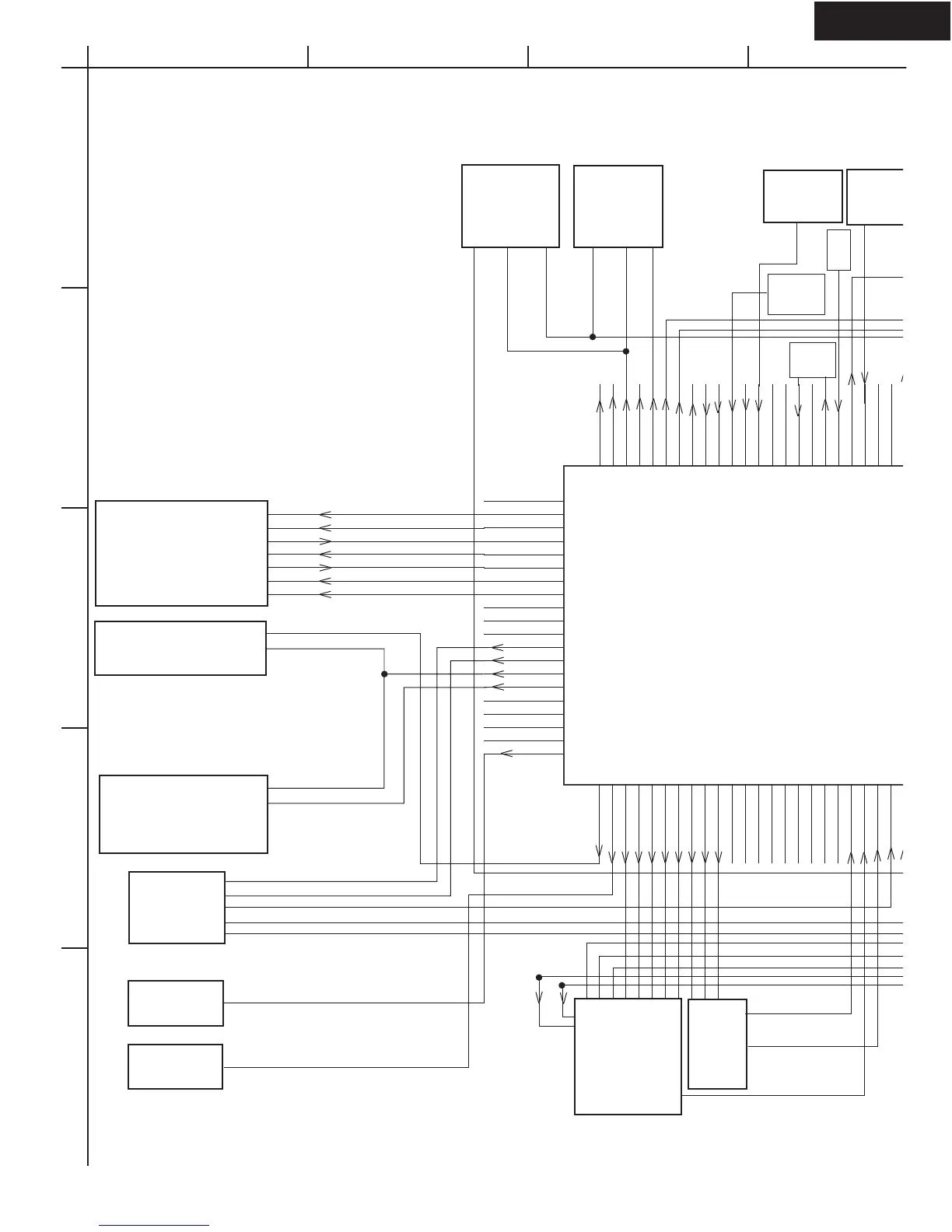
MAIN MICROPROCESSOR-CONNECTION DIAGRAM 1
Q7000
M30624MGA-B03FP
24
25
26
27
28
29
3051
52
53
7
8
9
74
73
72
71
70
69
68
67
66
65
63
61
60
59
58
57
56
55
54
50
49
48
47
46
45
44
43
42
41
40
39
38
37
36
35
34
33
32
31
23
22
21
20
19
18
17
11
10
16
62
14
64
15
13
12
Q131 DIR
AK4141VQ
Q700
FIRST
DSP
MB86D41
Q701
SECONDARY
DSP M86344
Q800
6CH DAC
AK4536VQ
Q7201
SUB
MICROPROCESSOR
M30624FGFP
SDA
SCL
TNDA
NPOWER
~TNCS1
~XDARST
~XDACS
~XPOR
RDSDA
~RDSID
~POFF
RDSCL
PRTCTV
P85
VCC
XIN
VSS
XOUT
~RESET
SEC1H
~PRTCTTHM
VSS
BYTE
AMUT
~XPOWER
~SUBRESET
~SUBPOFF
~SUBREQ
MAINSO
MAINSI
MAINSCK
~MAINREQ
P57
P56
P55
~DIRCS
~DIRRST
DFS
~DAPD
P50
2NDPLLLOCK
2NDPLLCL
2NDPLLCS
EX
~CODECPD
UPSMPL
~DSP1RST
DSP1PM
DSP1GP8
DSP1BST
~DSP1HCS
~DSP2RST
DSP2BST
~DSP2HCS
P31
VCC
P30
VSS
P27
DTCDACCL
DTCDACCS
DTCDACDA
P23
~DSP2HACN
~DSP1HACN
DSP2HDOUT
DIRINT1
DIRINT0
Q103
AD/DA CONVERTER
AK4528VF
Q4400
TONE
CONTROL
NJU7308G
Q4401
TONE
CONTROL
NJU7308G
THERM
A
DET.
CIRCUI
T
Q701
X7000
16MHz
OSC
PROTEC-
TION
CIRCUIT
DC/CURRENT
POWER
FAILURE
DET.
Q190
TC74HC157
Q121
TC74VHCT00
34
33
A
1
2
3
4
5
BCD

Other manuals for Onkyo TX-SR800

Related product manuals