EasyManua.ls Logo

Optimum OPTIdrill B20 - Schaltplan - Wiring Diagram - B20 (~230 V)

Optimum OPTIdrill B20
62 pages
Print Icon
To Next Page IconTo Next Page
To Next Page IconTo Next Page
To Previous Page IconTo Previous Page
To Previous Page IconTo Previous Page
Loading...
Version 1.0.1 - 2020-7-23 57Originalbetriebsanleitung
B20 | B25 | B32 de | en
B20-B32_parts.fm
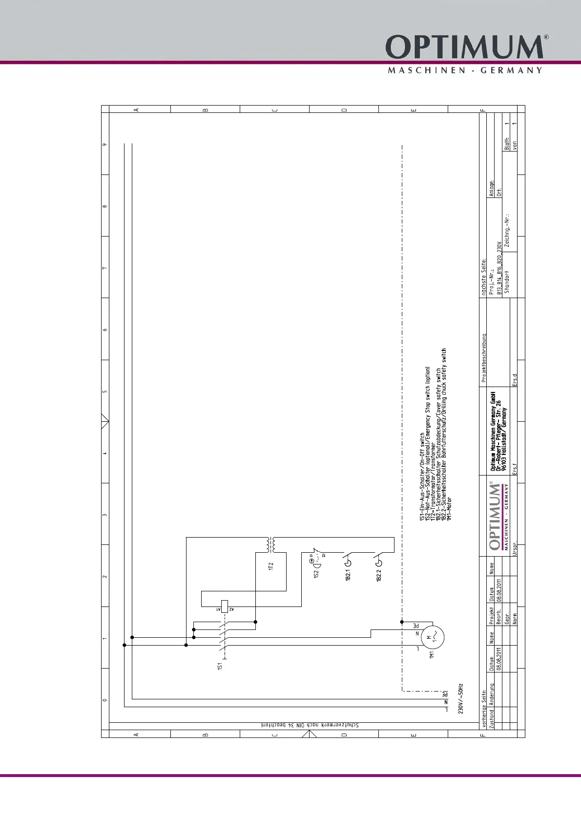
9.7 Schaltplan - Wiring diagram - B20 (~230V)
Abb.9-4: Schaltplan - Wiring diagram B13/ B14/ B16/ B20 (~230V)

Table of Contents

Related product manuals