EasyManua.ls Logo

Packard Bell EHR2080 - Primeros Pasos: Conexión; Conexión a un Televisor

Packard Bell EHR2080
208 pages
Print Icon
To Next Page IconTo Next Page
To Next Page IconTo Next Page
To Previous Page IconTo Previous Page
To Previous Page IconTo Previous Page
Loading...
116 -
Guía del usuario de Easy HDD Recorder de Packard Bell
PRIMEROS PASOS: CONEXIÓN
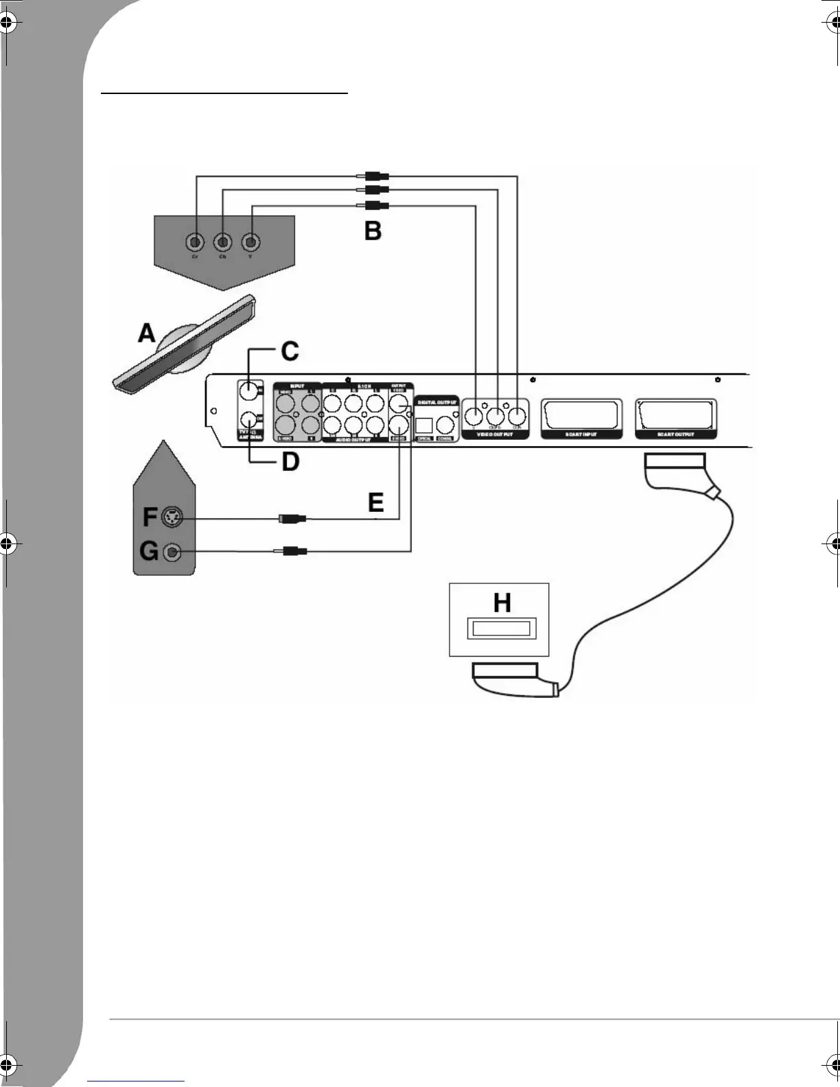
Conexión a un televisor
A. TV
B Salida de vídeo por componentes
C Entrada de antena RF (radiofrecuencia)
D Salida de antena RF (radiofrecuencia)
E Salida de S-Video
F ENTRADA DE S-VIDEO
G Entrada de vídeo
H Entrada SCART
Hay tres tipos de salida de vídeo disponibles, que son, vídeo por componentes, S-Video y vídeo compuesto.
En cuanto a calidad de imagen, el vídeo por componentes ofrece la mejor, seguido por el S-Video, mientras
que la salida de vídeo compuesto ofrece una calidad inferior. También hay una salida scart. La salida scart
lleva incorporadas salidas de vídeo compuesto (CVBS), de vídeo por componentes (RGB) y de audio: (I y D).
Al usar la salida scart, no se necesita ninguno de los cables anteriormente mencionados para la conexión.
Nota: Si dispone de cable digital o televisión por satélite, debe conectar la salida de su descodificador a esta
entrada de la unidad.
6977030000-EHR2080-UG.book Page 116 Wednesday, September 7, 2005 4:43 PM

Table of Contents