EasyManua.ls Logo

Packard Bell EHR2080 - Erste Schritte - Anschließen; Anschließen an ein Fernsehgerät

Packard Bell EHR2080
208 pages
Print Icon
To Next Page IconTo Next Page
To Next Page IconTo Next Page
To Previous Page IconTo Previous Page
To Previous Page IconTo Previous Page
Loading...
80 -
Packard Bell Easy HDD Recorder – Benutzerhandbuch
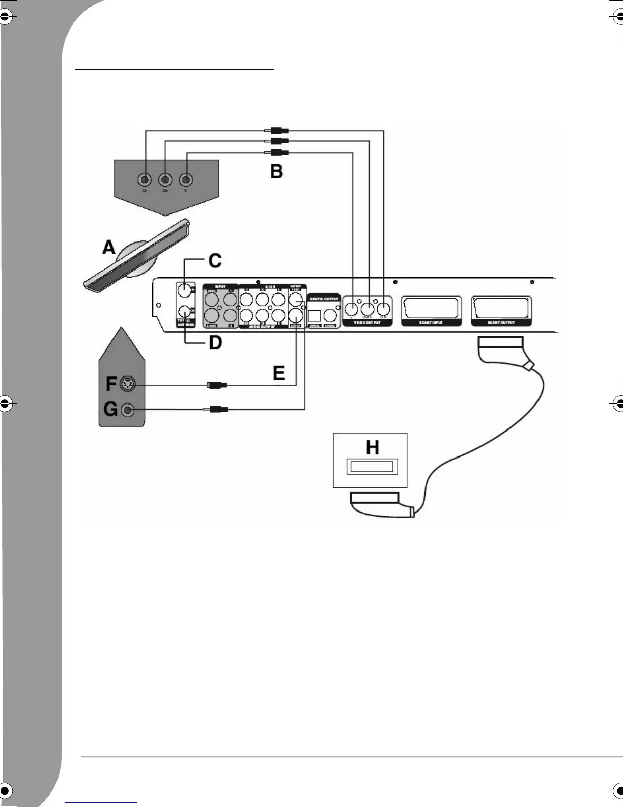
ERSTE SCHRITTE – ANSCHLIEßEN
Anschließen an ein Fernsehgerät
A. TV
B Component Video-Ausgang
C HF-Antenneneingang
DHF-Antennenausgang
E S-Video-Ausgang
F S-Video-Eingang
G Video-Eingang
H SCART-Eingang
Es gibt drei Arten von Videoausgängen: Component Video, S-Video und Composite Video. Hinsichtlich
Bildqualität ist Component Video der Beste, gefolgt von S-Video, während Composite Video weniger
zufriedenstellend ist. Darüber hinaus ist auch ein Scart-Ausgang vorhanden. In diesem Scart-Ausgang sind
ein Composite Video (CVBS)- und ein Component Video (RGB)-Ausgang sowie Audio (L + R)-Ausgänge
integriert. Wenn der Scart-Ausgang benutzt wird, wird für den Anschluss keines der oben erwähnten Kabel
benötigt.
6977030000-EHR2080-UG.book Page 80 Wednesday, September 7, 2005 4:43 PM

Table of Contents