EasyManua.ls Logo

Packard Bell EHR2080 - Premiers Pas - Branchement; Branchement Sur un Téléviseur

Packard Bell EHR2080
208 pages
Print Icon
To Next Page IconTo Next Page
To Next Page IconTo Next Page
To Previous Page IconTo Previous Page
To Previous Page IconTo Previous Page
Loading...
44 -
Guide de l'utilisateur de l'Easy HDD Recorder de Packard Bell
PREMIERS PAS - BRANCHEMENT
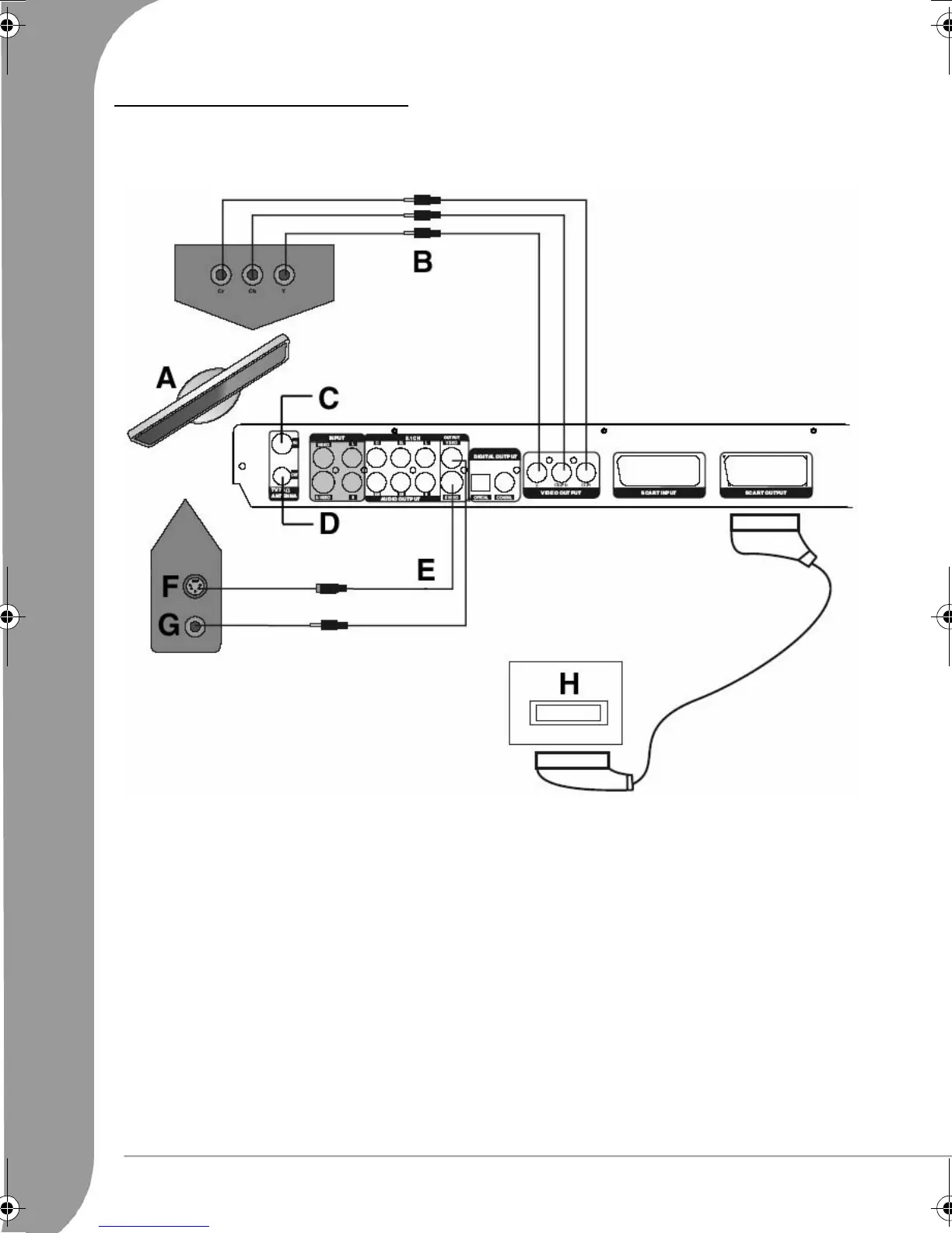
Branchement sur un téléviseur
A. TV
B Sortie vidéo en composantes
C Entrée d'antenne RF
D Sortie d'antenne RF
E Sortie S-Video
F ENTRÉE S-VIDEO
G Entrée video
H Entrée PÉRITEL
Trois types de sorties vidéo sont disponibles : vidéo en composantes, S-Video et vidéo composite. En termes
de qualité d'image, la sortie vidéo en composantes est la meilleure. La sortie S-Video vient en second tandis
que la sortie vidéo composite est la moins satisfaisante. Une sortie Péritel est également disponible. Des
sorties vidéo composite (CVBS), vidéo en composantes (RVB) et audio (G & D) sont intégrées au connecteur
de sortie Péritel. Lorsque vous utilisez la sortie Péritel, aucun des câbles susmentionnés n'est nécessaire pour
effectuer les branchements.
6977030000-EHR2080-UG.book Page 44 Wednesday, September 7, 2005 4:43 PM

Table of Contents