EasyManua.ls Logo

Packard Bell EHR2080 - Aan de Slag - Aansluiten; Aansluiten Op Een TV

Packard Bell EHR2080
208 pages
Print Icon
To Next Page IconTo Next Page
To Next Page IconTo Next Page
To Previous Page IconTo Previous Page
To Previous Page IconTo Previous Page
Loading...
150 -
Gebruikershandleiding Packard Bell Easy HDD Recorder
AAN DE SLAG - AANSLUITEN
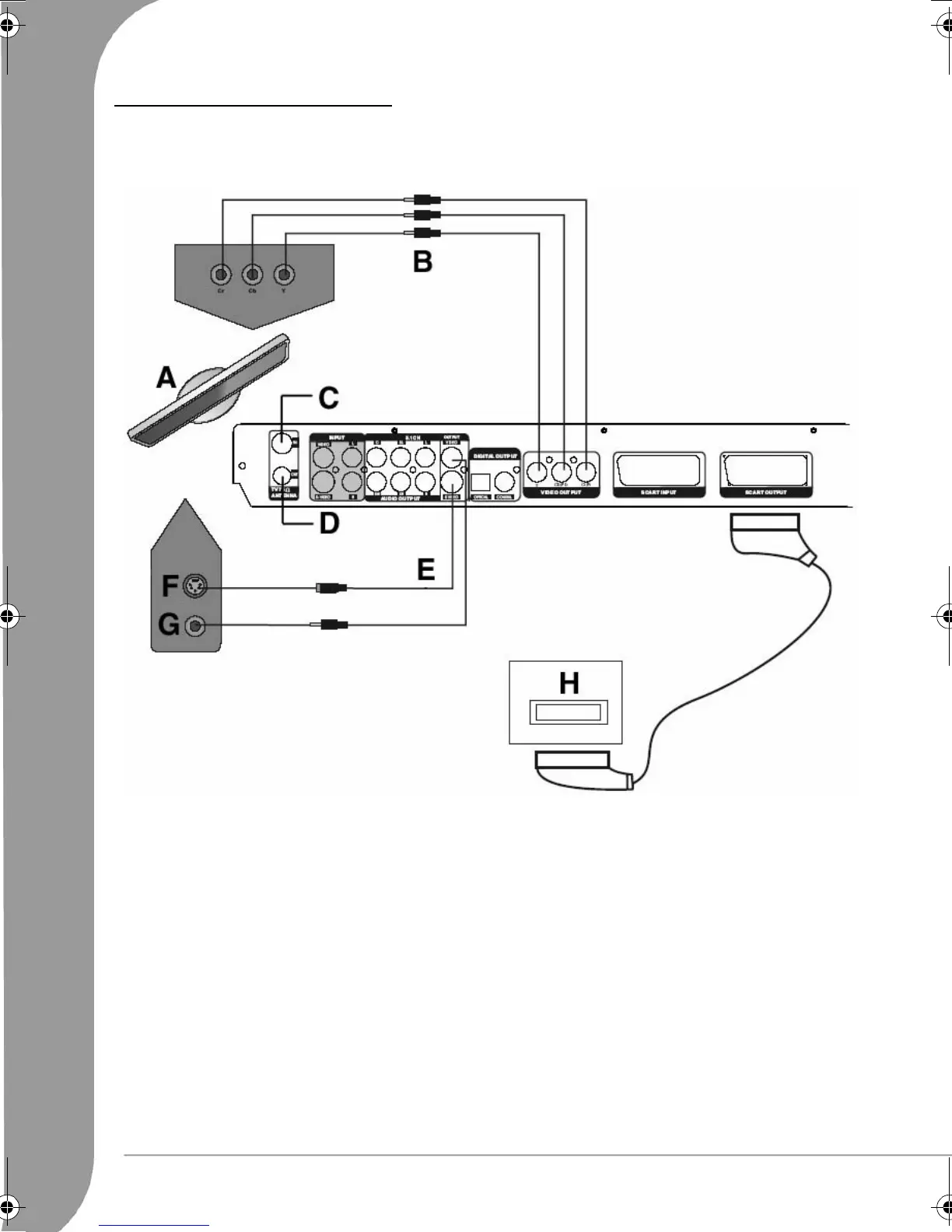
Aansluiten op een TV
A. TV
B Component video-uitgang
C RF-antenne-ingang
D RF-antenne-uitgang
E S-Video-uitgang
F S-Video-ingang
G Video-ingang
H SCART-ingang
Er zijn drie soorten video-uitgangen beschikbaar, namelijk Component Video, S-Video en Composite Video.
Voor wat betreft de beeldkwaliteit is Component Video de beste keus, gevolgd door S-Video en Composite
Video. Het apparaat heeft ook een scart-uitgang. De scart-uitgang beschikt over ingebouwde uitgangen voor
Composite Video (CVBS), Component Video (RGB) en audio (L en R). Wanneer u de scart-aansluiting
gebruikt, hebt u de hierboven beschreven uitgangen niet nodig.
Opmerking: Gebruikers van digitale kabel-TV en satelliet-TV moeten de uitgang van hun decoder verbinden
met deze ingang van het apparaat.
6977030000-EHR2080-UG.book Page 150 Wednesday, September 7, 2005 4:43 PM

Table of Contents