EasyManua.ls Logo

Panasonic CU-10ME1XPK - Page 254

Panasonic CU-10ME1XPK
643 pages
Print Icon
To Next Page IconTo Next Page
To Next Page IconTo Next Page
To Previous Page IconTo Previous Page
To Previous Page IconTo Previous Page
Loading...
PACD011001C2 Function
Function Urban Multi “MX1R, ME1R Series” Using R-407C 233
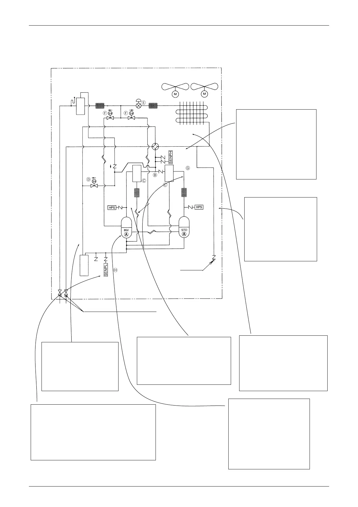
1.1.5 Function of Thermistors and Pressure Sensors
Outdoor unit
CU-8·10MX1SPP
Receiver
Filter
Electronic
expansion
valve
Solenoid
valve
Solenoid
valve
Filter
Fan Fan
Heat exchanger
4-way changeover valve
Capillary
tube
Capillary tube
Pressure
sensor
(High
pressure)
Solenoid
valve
Oil
separator
Oil
separator
Filter
Filter
High
pressure
switch
Inverter
comp-
ressor
Capillary
tube
Capillary
tube
Standard
comp-
ressor
High pressure
switch
Accumulator
Pressure sensor
(Low pressure)
Gauge port
This piping diagram shows the inverter compressor on the left side,
but it is located on the right side on an actual machine.
Stop valve
(With service port on field piping side)
High pressure sensor (SENPH)
When heating:
Used for compressor
capacity control by sensing
high pressure.
When cooling:
Carries out heat exchange
control during low outdoor
air cooling.
Outdoor temperature
thermistor (R1T)
(When heating)
1Used as the function for
defrost IN conditions.
1OFF by thermostat when
temperature becomes 27
C or higher
Coil temperature thermistor (R2T)
(When cooling)
Not used for anything.
(When heating)
Used together with outdoor
temperature as the function for
defrost IN conditions.
Oil temperature thermistor (R5T)
(8, 10 HP only)
(When heating)
1Alters the desired superheat
degree (SH) to prevent wet
operation.
(When defrosting)
1Controls upper limit frequency
to improve dilution of oil.
Discharge pipe temperature
thermistor
R3-1T (Inverter compressor)
R3-2T (Standard compressor)
Used for compressor discharge
temperature safety.
Suction pipe temperature
thermistor (R4T)
Used for superheat
control of electronic
expansion valve when
heating.
Low pressure sensor (SENPL)
When heating:
Used for compressor capacity control and low
pressure safety control by sensing high pressure.
When cooling:
Used for overheating control and low pressure
safety control.
(M008)

Table of Contents

Other manuals for Panasonic CU-10ME1XPK

Related product manuals