EasyManua.ls Logo

Panasonic DMR-EH65EE

Panasonic DMR-EH65EE
101 pages
To Next Page IconTo Next Page
To Next Page IconTo Next Page
To Previous Page IconTo Previous Page
To Previous Page IconTo Previous Page
Loading...
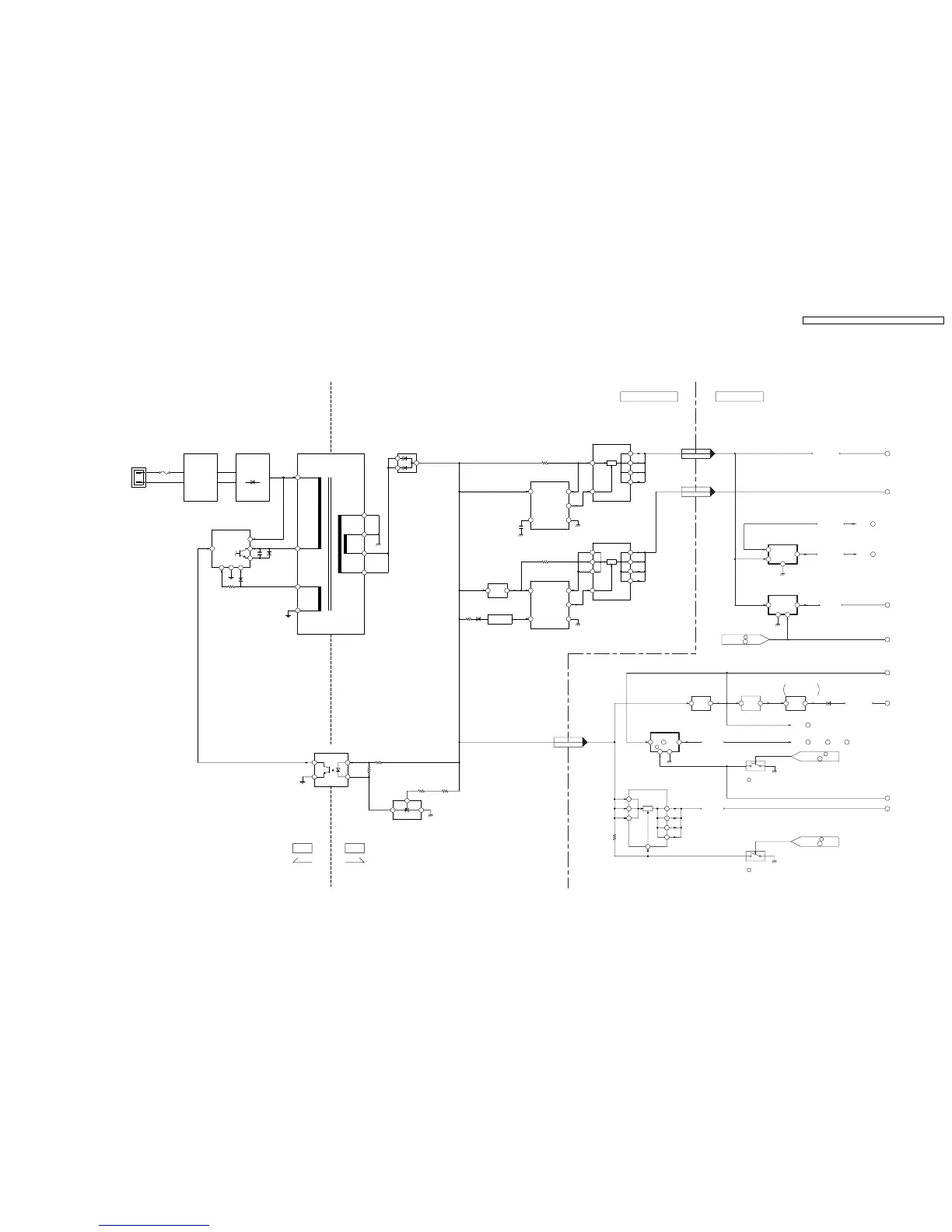
12 Block Diagram
12.1. Power Supply Block Diagram
H
H
H
H
RESET +5.2V
UNREG +38V
1IC7505-
D7506
C
A
B
D
E
F
H
G
ANA+3.3V
X SW+3.3V
X SW+3.8V
IC7501- 16
(REG.X SW+3.3V)
IC1505
VOUT
VIN
5
2
1GND
3CONT
(REG.ANA+3.3V)
IC1521
VOUTVIN 1
45
8
GND CONT
DI P ON
IC7501- 44
SECTION
TIMER
FROM
16,17,19
P1501P1102X SW+3.8V
3,4,5,6
P1501P1102X SW+5.8V
12,13,14,15
P1501P1102X SW+12V
TRANSFORMER
POWER SWITCHING
DISPLAY HEATER
T7501
71
IP1501
21
IP7501
21
PS+11.6V 8846
8
IC3001- ,IC4009- ,IC4012-
IC7507-
PWR SAVE :ON
IC7501- 79
SECTION
TIMER
FROM
( :ON)
QR7401
(REG.PS+11.6V)
IC7401
VOUTVIN 3
5
:ON
2
1
GND
H
H
DR+12V
DR P ON
IC7501- 42
SECTION
TIMER
FROM
( :ON)
QR1501
E
FET
DS
G
Q1509
(DR+12V OUT)
1
2
3
5
6
7
8
4
AC INLET
P1101
SURGE
SUPPRESSOR
AND
SURGE
ABSORBER
F1101
VA1110,L1120 D1140,C1143
RECTIFIER
T1150
POWER
SWITCHING
TRANSFORMER
12
P1
2
134
9
5
IC1150
(SWITCHING IC)
VCCGNDZ/C
F/B 10
8
7
P2
V2
V1
7VIN
S2B
S2A
S1A
S1B
2
3
4
5
1
3
2
D1270
21
IP1601
SWITCHING
QR1800,QR1801
1
2
7
6
Vin
PW
ON
FET
Gate
Drive
GND
IC1601
(DC/DC CONVERTER)
FET
DS
G
2
4
5
6
7
1
3
8
Q1600
(REG.X SW+5.8V)
FET
DS
G
Q1700
(REG.X SW+3.8V)
4
3
1
2
5
6
1
2
7
(DC/DC CONVERTER)
6
Vin
IC1701
GND
PW
ON
FET
Gate
Drive
4
32
1
Q1200
(FEED BACK)
1
2
3
IC1200
(ERROR VOLTAGE DET.)
COLDHOT
POWER P.C.B. MAIN P.C.B.
DMR-EH65EE/GC/GCS/GN
Power Supply Block Diagram
8
Current
Sense
8
Current
Sense
DMR-EH65EE / DMR-EH65GC / DMR-EH65GCS / DMR-EH65GN
45

Table of Contents

Related product manuals