EasyManua.ls Logo

Panasonic GHP - Page 11

Panasonic GHP
68 pages
Print Icon
To Next Page IconTo Next Page
To Next Page IconTo Next Page
To Previous Page IconTo Previous Page
To Previous Page IconTo Previous Page
Loading...
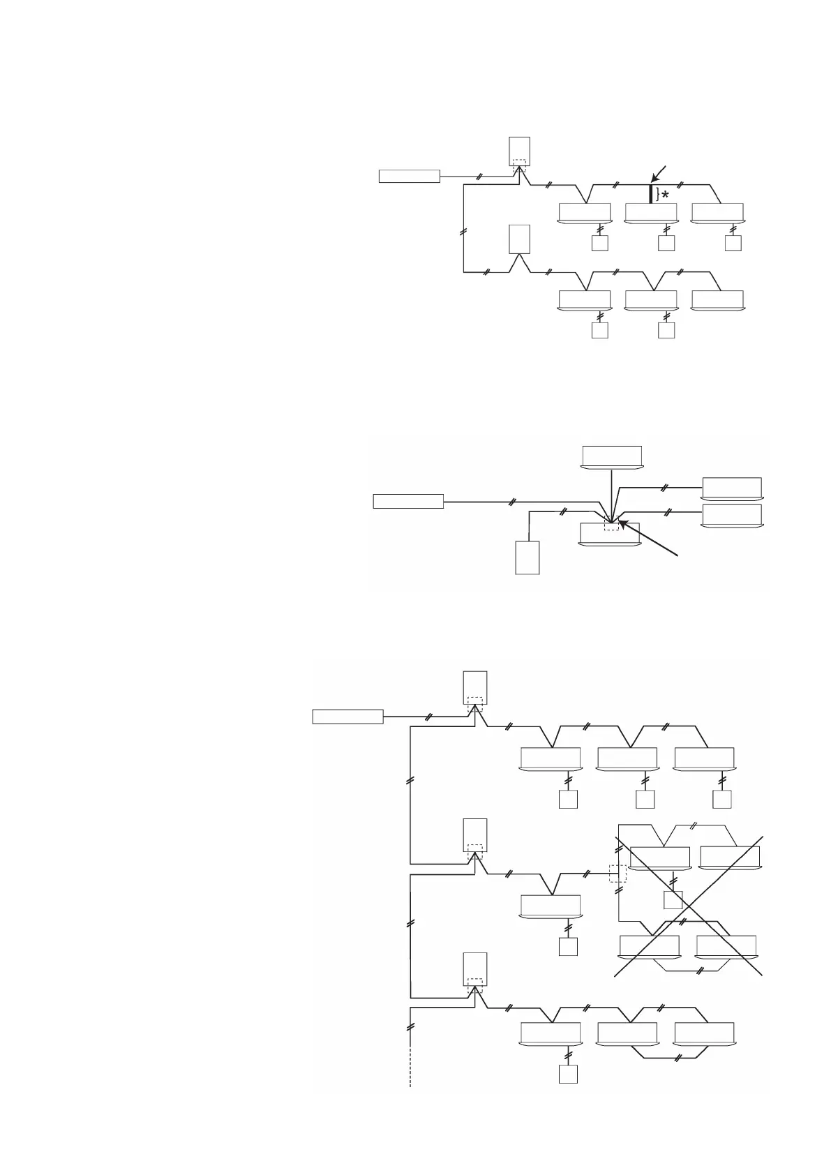
Wiring without branching (Figure 7)
Column: Part of indoor wiring branches.
Star system is prohibited. (Figure 8)
Branches after branching (branching of location that cannot be branched in a single stroke) are prohibited. (Figure 9)
Controller
Outdoor unit
Indoor unit Indoor unit Indoor unit
Indoor unit Indoor unit Indoor unit
Remote controller
Remote controller
Outdoor unit
* If this portion is 1 m or less, it is not
considered a branch.
No remote
controller
Controller
Outdoor unit
Indoor unit
Indoor unit
Indoor unit
Indoor unit
Do not connect more than 3 wires to a
single branch point.
Controller
Outdoor unit
Indoor unit
Outdoor unit
Outdoor unit
Indoor unit Indoor unit
Remote controller
Remote controller
Remote controller
Indoor unit Indoor unit Indoor unit
Indoor unit
Indoor unit Indoor unit
Indoor unit Indoor unit
No remote
controller
No remote controller
Group control
No remote controller
Group control
Figure 7
Figure 8
Figure 9
8

Related product manuals