EasyManua.ls Logo

Panasonic KX-TEA308CE - Page 30

Panasonic KX-TEA308CE
137 pages
Print Icon
To Next Page IconTo Next Page
To Next Page IconTo Next Page
To Previous Page IconTo Previous Page
To Previous Page IconTo Previous Page
Loading...
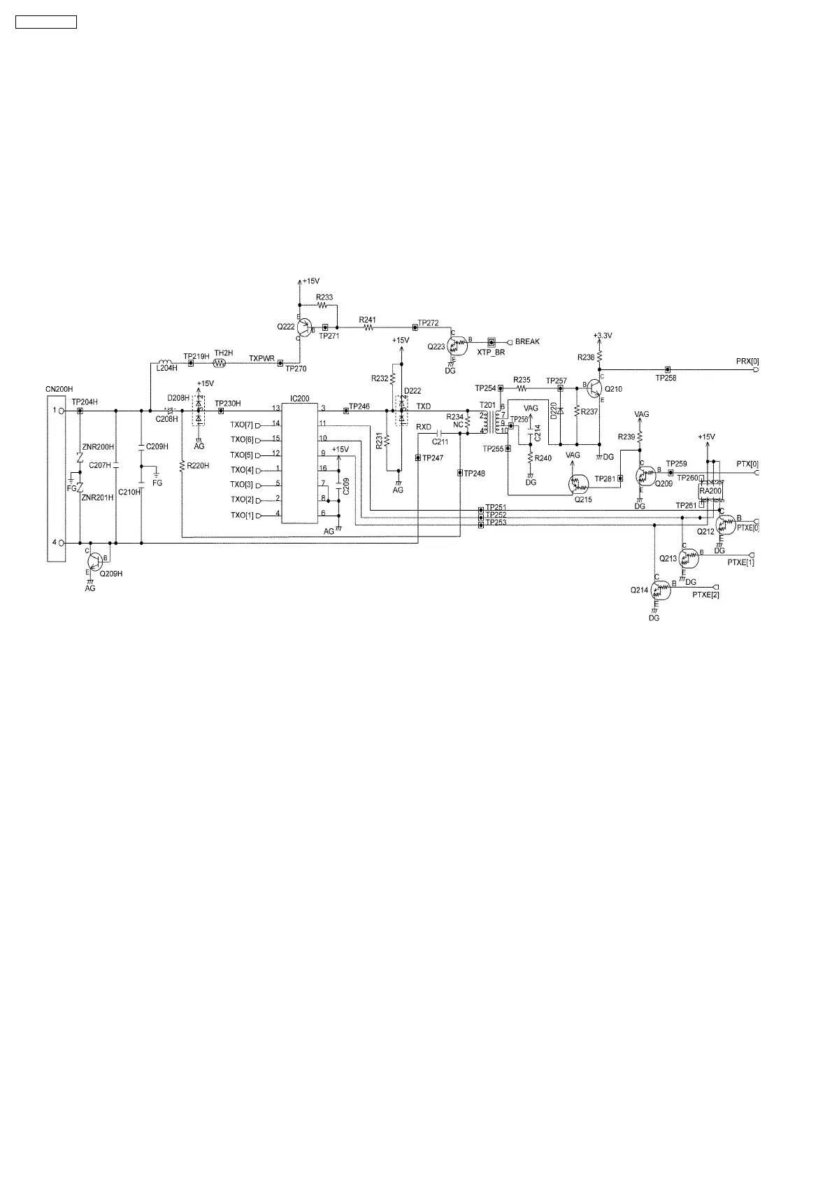
2) Data Communication of ASIC and PITS
When APT I/F Module in CPU send the request signal to the proprietary telephone and after receiving the key input information
(19 pulses) from the proprietary telephone and sending data (47 pulses) for LED control. APT I/F Module will receive
acknowledge signal from the proprietary telephone.
a) Reception
The data from the proprietary telephone is received via H and L lines along the path shown below.
H.L line C208 IC200 T201 R235 Q210 CPU
b) Transmission
The data to the proprietary telephone is transmitted along the following Path.
CPU Q209 Q215 T201 IC200 C208 H.L line
30
KX-TEA308CE

Table of Contents

Related product manuals