EasyManua.ls Logo

Panasonic NV-DV2000 - Page 70

Panasonic NV-DV2000
170 pages
Print Icon
To Next Page IconTo Next Page
To Next Page IconTo Next Page
To Previous Page IconTo Previous Page
To Previous Page IconTo Previous Page
Loading...
3V
5.2V
3V
5.2V
3.5V
3V
3V
3V
0.1 14.8 0 0 14.8
0.1 0.1
3.2 0.1
5.1
0
0
3
5.1
0
0
3
5.6 (5.2) <5.2>
0
0
3
3V
3.5V
3.5V
3V
3.3V
3V
14V
VIDEO EE (L)
1
2
S LOAD
S UNLOAD S UNLOAD
P OFF (L)
S LOAD 1
2
P6002
CLOSE
OPEN
GND
1
2
3
P6001
CLOSE
OPEN
GND
1
2
3
P1502
SWITCH C. B. A.
(VEP000D6A)
MOTOR DRIVE C. B. A.
(VEP000D5B)
Lch (L)
VS2
Rch (L)
VS1
FAN
VS10
RA STAB
VS17
HID1
VS14
SPA
VS13
N SW3V
VS12
REC CUR
VS19
ENVE LOPE
VS18
ATFI
VS16
VIDEO VCO
VS5
S VPP
VS6
TMS
SB8
TCK
SB7
TDO
SB1
TO RF I/F
SECTION
IN MAIN
FP6201 (C-1)
TDI
SD1
36
35
34
33
31
30
29
28
27
26
25
24
22
21
20
19
18
17
32
23
16
15
14
13
12
11
10
9
8
7
6
5
4
3
2
1
INSEL A
5P DATA
5P CLK
FRP
GND
LYCDI
LYCDO
YC CLOCK
YC CS
UART O
UART I
CN H
S DATA IN
S DATA OUT
V SYNC (L)
LANC SERIAL
EDIT OSD CS
EDIT OSD DATA
EDIT OSD CLK
A MUT (H)
N SW5.2V
SIR CLOCK
MIX VV (L)
FP6002
RST
CPN OUT (H)
SL16
VIDEO EE (L)(A)
SL30
A MUT (H) (A)
SL35
SL41
V SYNC (L)
SL3
A MUT (H)
SL36
CN H
SL28
YC CS
SL34
YC CLOCK
SL33
LYCDO
SL32
LYCDI
SL31
SL29
SL40
FRP
SB6
: TO DIGITAL ( LSI MICON )
SL
: TO DIGITAL ( VIDEO 2 )
VS
: TO DIGITAL ( VIDEO 1 )
SB
: TO DIGITAL ( DIGITAL I/F )
SD
GND
PS6001
UART I
SL39
UART O
SL38
L SDA
SL10
L BUSY
SL11
LV
CC
SL8
LOE
SL12
L RESET
SL13
L MOD0
SL4
L MOD1
SL5
L VPP
SL14
L VPP2
SL7
HID1
SL26
SPA
SL25
232C V
CC
SL37
NSWL 3V
SL1
L TEST
SL15
LV
EE
SL6
L SCLK
TO EVR
CONNECTOR
SL9
1
2
3
4
6
7
8
9
10
11
12
13
15
16
17
18
19
20
5
14
21
22
23
24
25
26
27
28
29
30
31
32
33
34
35
36
37
38
39
40
GND
GND
GND
GND
GND
GND
GND (D)
GND
GND (D)
GND
GND (D)
41
42
43
44
45
46
47
48
49
50
51
52
53
54
55
56
57
58
59
60
TDI
TDO
TCK
TMS
232C VCC
GND (D)
232C VCC
NSWL 3V
REC CUR
NSWS 3V
ENVELOPE
ATF1
T ERR
VIDEO VCO
S ERR
LVSS
L TEST
LVEE
L SCLK
UART I
L SDA
UART O
L BUSY
LVCC
LOE
S MODE
L RESET
S MOD1
L MOD0
S SCLK
L MOD1
S SDA
L VPP
S BUSY
L VPP2
SOE
S RESET
HID1
SVCC
SPA
S VPP
MIC CLK
SVEE
S TEST
S VPP2
MIC DATA
SVSS
RF GND
IC6002
BA6219BFPY
(MOTOR DRIVE)
QR6009
UN5211
(E .OSD CLK)
QR6008
UN5211
(E .OSD CLK)
QR6007
UN5211
(E .OSD DATA)
QR6006
UN5211
(E .OSD DATA)
QR6010
UN5213
(EDIT OSD CLK)
QR6020
UN5213
(EDIT OSD ON: )
1 2 3 4 5 6 7 8 9 10 11 12 13
141516171819202122232425
26
27
R1
R2
R3
R4
R5
R6
R7
S1
S2
S3
S4
S5
S6
R8
S19
S20
S21
S18
S16
S15
S14
S13
S12
S11
S10
S9
S8
S7
S17
T3
T4
T5
T6
T7
T8
T10
S23
S24
S29
T10
T8
T7
T6
T5
T4
T3
S30
U9
S45
S46
S47
S48
U8
U7
U6
U5
U4
U3
U2
U1
V1
V2
S42
S41
S40
S39
S38
S37
S36
S35
S34
S33
S32
S31
U7
U6
U5
U4
U3
U2
U1
R4
R5
R7
U8
U9
R6
S1502
VSP1130
S1501
VSP1130
MT1501
PWM10AE10C
M
R6144
22K
C6027
0.1
R6006
0
C6020
0.1
R6022 47K
R6023
47K
LB6001
VLP0145
C6029 1000P
C6030 1000P
C6032 1000P
C6033 1000P
C6034 1000P
C6036 100P
C6037 100P
C6069 1000P
C6041 100P
C6042 100P
C6043 100P
C6044 100P
C6045 100P
C6046 100P
C6047 33P
C6051 1000P
C6052 1000P
C6053 100P
C6054 0.1
C6055 1000P
C6057 100P
C6058 100P
C6059 100P
C6060 1000P
C6061 100P
C6063 1000P
C6064 100P
C6065 100P
C6066 1000P
C6067 33P
R6030 5600
R8
R1
R2
R3
S44
S43
R6050
330
R6049
330
R6120
22K
C6006
0.1
R6115
4700
R6116
4700
R6117
4700
R6119
4700
R6118
4700
R6103
1500
R6040
0
C6012
0.1
C6013
C6014
35V10
0.1
S50
S49
L L
L
L L
L L
H
H
H
H
H
H
OPEN
L
OPEN
6PIN
INPUT OUTPUT
REMARKS
STOP
FORWARD
REVERSE
BRAKE
IN1
8PIN
IN2
24PIN
OUT1
15PIN
OUT2
V-LINE
S-LINE
S-LINE
H
CPN IN (L)
CPN OUT (H)
INSEL B
M GND
GND
M VM
M VM
M GND
OSD SEL
INSIDE (H)
S14
CPN IN (L)
S10
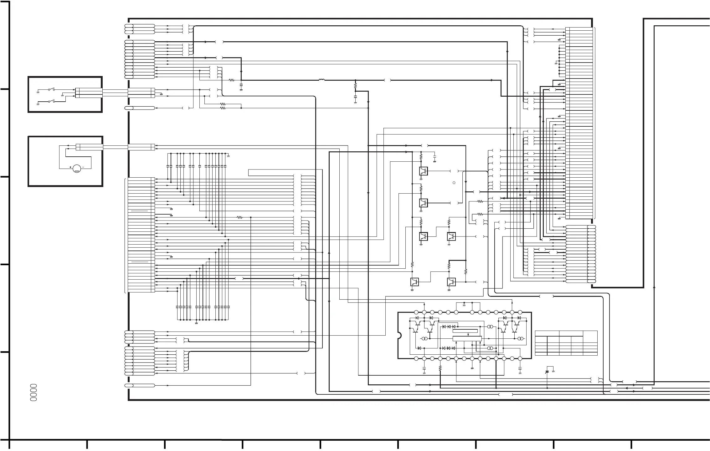
Shut Heat Off Circuit
CONTROLLER
NOTE : DO NOT USE ANY PARTS NUMBER SHOWN ON THIS SCHEMATIC
DIAGRAM FOR ORDERING.
WHEN YOU ORDER A PART, PLEASE REFER TO PARTS LIST.
5.2V
NOTE: THE MEASURMENT MODE OF THE DC VOLTAGE OUT OF THE BRACKETS ON THIS DIAGRAM IS STOP MODE
WITH PAL COLOUR SIGNAL. (MINI DV:SP MODE) ·LINE IN SIGNAL LEVEL... -6dB 400Hz
THE MEASURMENT MODE OF THE DC VOLTAGE IN THE BRACKETS ( ) ON THIS DIAGRAM IS PLAYBACK MODE
WITH PAL COLOUR SIGNAL. (MINI DV:SP MODE) ·LINE IN SIGNAL LEVEL... -6dB 400Hz
THE MEASURMENT MODE OF THE DC VOLTAGE IN THE BRACKETS < > ON THIS DIAGRAM IS RECORD MODE
WITH PAL COLOUR SIGNAL. (MINI DV:SP MODE) ·LINE IN SIGNAL LEVEL... -6dB 400Hz
A
B
C
D
E
1
24
3
5
6789

Related product manuals