EasyManua.ls Logo

Panasonic NV-DV2000 - Page 73

Panasonic NV-DV2000
170 pages
Print Icon
To Next Page IconTo Next Page
To Next Page IconTo Next Page
To Previous Page IconTo Previous Page
To Previous Page IconTo Previous Page
Loading...
3
0
3
3
3
3V
6V
5V
5V
6V
3V
14V
3V
14V
3V
3V
00
30
4.8
4.5
0.1
0.1
14.8
0.1
00
30
S TEST (L)
SL17
CPU ACKI 1
SL24
CPU RDY CTS
SL21
CPU CLK
SL20
CPU DATA IN
SL18
CPU DATA OUT
SL19
TSR
SL27
CPU WUPO 1
SL23
SSP
SL2
D REG 5V
VS11
UNREG 6V
VS7
M.GND
VS8
UNREG 14V
VS9
D REG 3V
VS15
VS20
N SW 3V (A)
CYL FG
VS4
CYL PG
VS3
1
2
3
GND (FG/PG)4
6
7
8
9
5
P2501
GND
FG +
M2
M2
M1
M1
PG +
M3
M3
P2502
M3
M3
M2
M2
VH +
AFG2
AFG1
VMR
H2 +
VH +
H1+
VH -
VH -
H3 -
VH +
H3 +
M1
M1
H1 -
VH -
H2 -
1
2
3
4
6
7
8
9
10
11
12
13
15
16
17
18
19
20
5
14
21
22
D.GND
D.GND
D.GND
D.GND
D.GND
S.PHOTO
S.3V
UNLOAD
UNLOAD
LOAD
LOAD
M.POS1
M.POS2
M.POS3
SNSLED
MOTOR GND
S.REEL OUT
S.REEL IN
T.REEL IN
S.3V
T.PHOTO
SOLENOID
SOLENOID
S.TAB
MIC GND
MIC CLK
MIC DT
MIC VDD
DOWN
T.REEL OUT
1
2
3
4
6
7
8
9
10
11
12
13
15
16
17
18
19
20
5
14
21
22
23
24
25
26
27
28
29
30
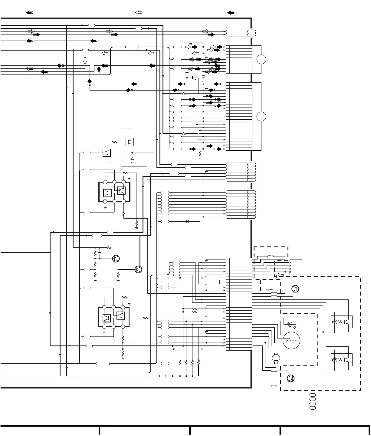
FP6003
QR6005
XP4213
(T1/T2 PHOTO)
QR6004
XP4213
(S1/S2 PHOTO)
S- REEL
SENSOR
ON2170- LM
T- REEL
SENSOR
ON2170- LM
CYL
CAP
MODE SW
VSR0114
M
LOADING
MOTOR
VEM0474
S-PHOTO
SENSOR
VXA5421
PN166.VT
T- PHOTO
SENSOR
VXA5422
PN166.VT
CASSETTE DOWN SW
VSH0066
VSH0067
SOLENOID
SENSOR LED
VXA5411
LN57- LF.VT
MIC
SW
Q6001
2SB1218
(SENSOR
LED DRIVE)
Q6002
2SD1820
(SENSOR
LED DRIVE)
QR6002
UN5115
(SOLENOID DRIVE)
QR6003
UN2130X
(SOLENOID
DRIVE)
123
4 5 6
123
4 5 6
Y1
Y2
Y3
Y4
Y5
Y6
Y7
Y8
Y9
Y10
Y11
Y12
Z7
Z8
Z9
Z10
Z11
Z12
Z13
Z14
Z15
Z16
Z17
Z18
Z19
Z20
Z21
Z22
Z23
Z24
A1
A2
A3
A4
A5
Z1
Z2
Z3
Z4
Z5
Z6
Y- LINE
Z- LINE
C2542
1000P
C2541
1000P
C2540
1000P
C2543
6V47
R2536 100
R2534 470
R2535
470
D6007 MA728
R6096 270
R6097 270
R6089 47K
R6088 47K
R6087 47K
R6086 1K
R6092
68K
R6091
100K
R6084
33
R6070
22K
R6069
39K
R6083
22K
R6071
5600
C6021
0.047
R6072
100
R6094
68K
R6095
100K
D6001
1SS355TE
R6085
680
R6093
33K
R6090
33K
CAPSTAN SERVO SPEED AND PHASE LOOP CYLINDER SERVO SPEED LOOP CYLINDER SERVO PHASE LOOP
NOTE : DO NOT USE ANY PARTS NUMBER
SHOWN ON THIS SCHEMATIC
DIAGRAM FOR ORDERING.
WHEN YOU ORDER A PART,
PLEASE REFER TO PARTS LIST.
NOTE: THE MEASURMENT MODE OF THE DC VOLTAGE OUT OF THE BRACKETS ON THIS DIAGRAM IS STOP MODE
WITH PAL COLOUR SIGNAL. (MINI DV:SP MODE) ·LINE IN SIGNAL LEVEL... -6dB 400Hz
THE MEASURMENT MODE OF THE DC VOLTAGE IN THE BRACKETS ( ) ON THIS DIAGRAM IS PLAYBACK MODE
WITH PAL COLOUR SIGNAL. (MINI DV:SP MODE) ·LINE IN SIGNAL LEVEL... -6dB 400Hz
THE MEASURMENT MODE OF THE DC VOLTAGE IN THE BRACKETS < > ON THIS DIAGRAM IS RECORD MODE
WITH PAL COLOUR SIGNAL. (MINI DV:SP MODE) ·LINE IN SIGNAL LEVEL... -6dB 400Hz
: TO DIGITAL ( LSI MICON )
SL
: TO DIGITAL ( VIDEO 2 )
VS
: TO DIGITAL ( VIDEO 1 )
SB
: TO DIGITAL ( DIGITAL I/F )
SB
28
29 31
30
VES0914
(MECHA FLEX U)

Related product manuals