EasyManua.ls Logo

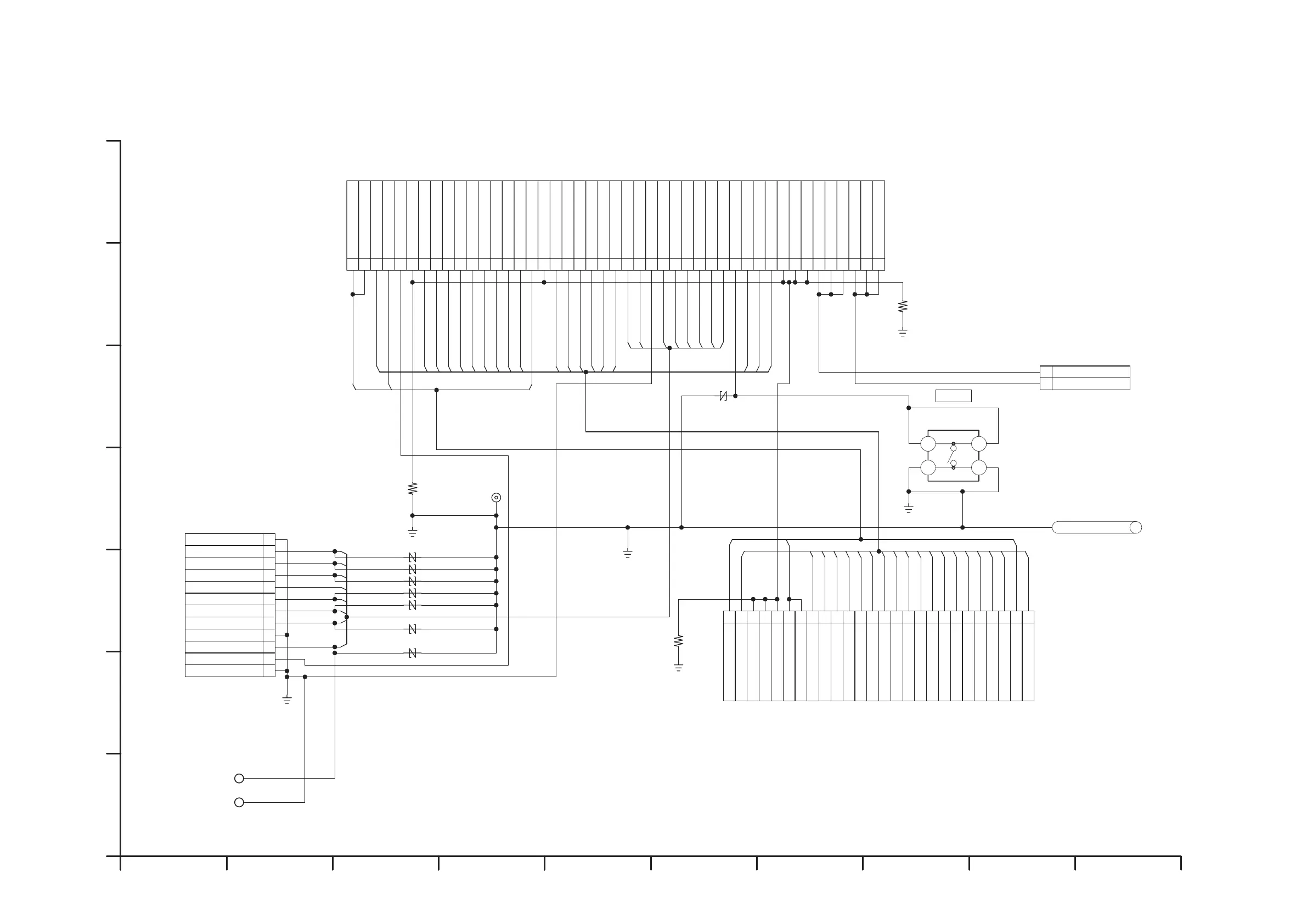
Panasonic NV-MD10000GC - S4.7. Side R Operation Schematic Diagram

Panasonic NV-MD10000GC
101 pages
Print Icon
To Next Page IconTo Next Page
To Next Page IconTo Next Page
To Previous Page IconTo Previous Page
To Previous Page IconTo Previous Page
Loading...
S-11
S4.6. Side R Schematic Diagram

Table of Contents

Other manuals for Panasonic NV-MD10000GC

Related product manuals