EasyManua.ls Logo

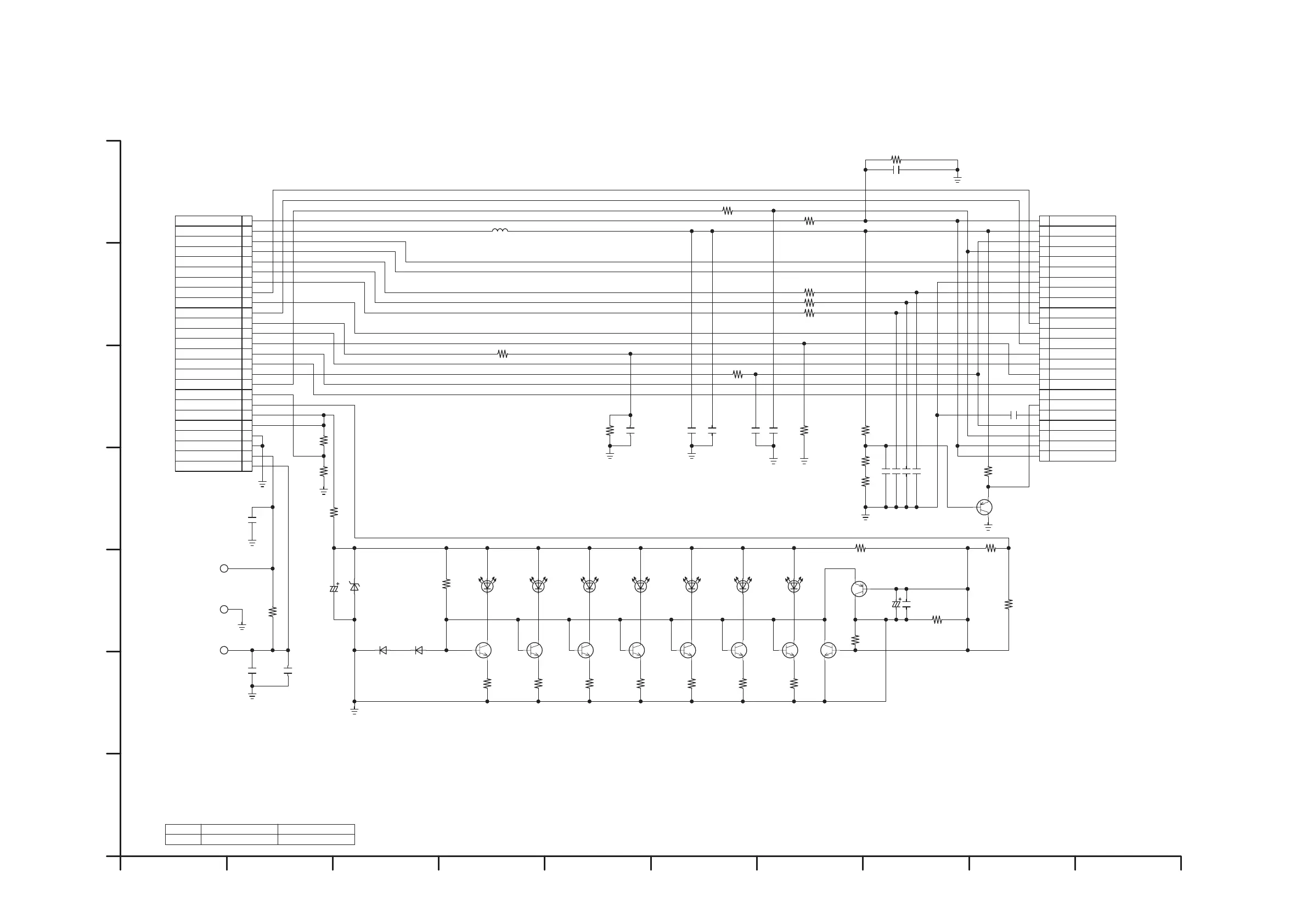
Panasonic NV-MD10000GC - S4.9. EVF INT Schematic Diagram

Panasonic NV-MD10000GC
101 pages
Print Icon
To Next Page IconTo Next Page
To Next Page IconTo Next Page
To Previous Page IconTo Previous Page
To Previous Page IconTo Previous Page
Loading...
S-13
S4.8. Monitor Schematic Diagram

Table of Contents

Other manuals for Panasonic NV-MD10000GC

Related product manuals