EasyManua.ls Logo

Panasonic PT-AX100U

Panasonic PT-AX100U
74 pages
To Next Page IconTo Next Page
To Next Page IconTo Next Page
To Previous Page IconTo Previous Page
To Previous Page IconTo Previous Page
Loading...
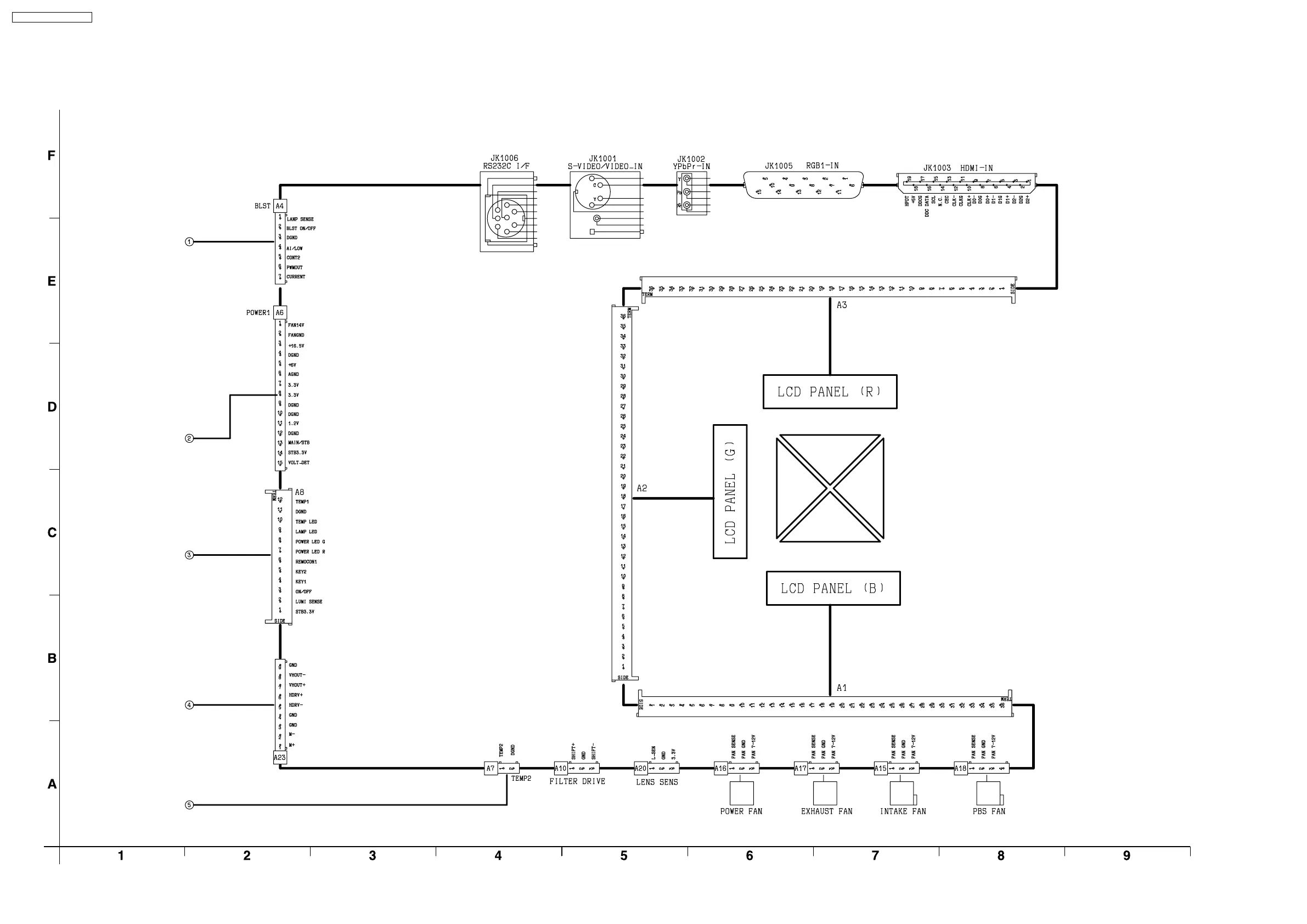
9.2. Interconnection Block Diagram (2/2)
Interconnection Block Diagram (2/2)
A-P.C.Board
PT-AX100U / PT-AX100E
42

Table of Contents

Other manuals for Panasonic PT-AX100U

Related product manuals