EasyManua.ls Logo

Panasonic PT-AX100U

Panasonic PT-AX100U
74 pages
To Next Page IconTo Next Page
To Next Page IconTo Next Page
To Previous Page IconTo Previous Page
To Previous Page IconTo Previous Page
Loading...
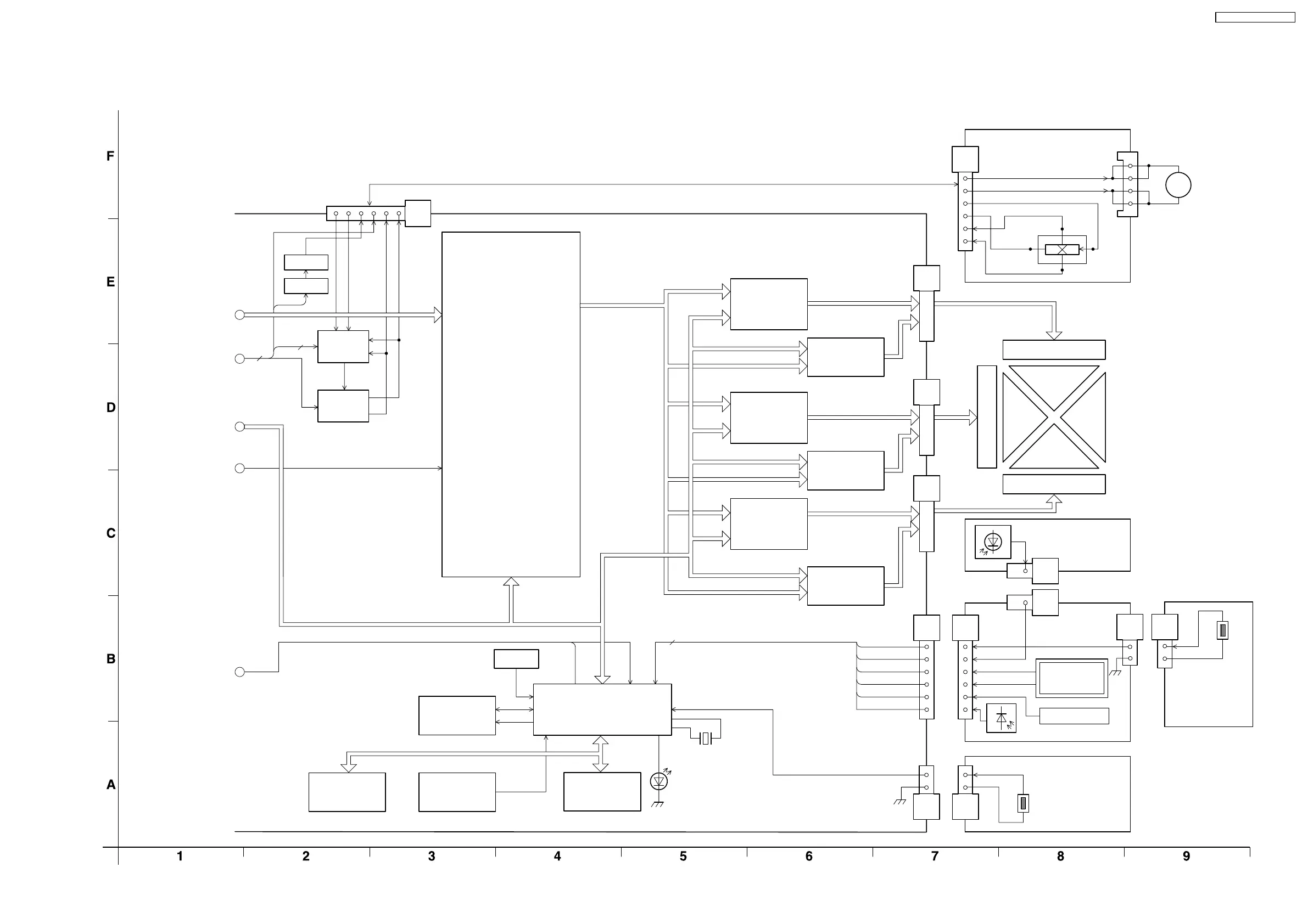
10.3. Signal Processing (2/2)
Signal Processing (2/2)
R-P.C.Board
H-P.C.Board
M1-P.C.Board
S-P.C.Board
A-P.C.Board
KEY2
KEY1
THERMO1
THERMO2
THERMOSENSOR
DAYLIGHT
EEPROM
ANGLE
SENSOR
DRIVER
BUFFUER
SWITCH
MOTOR
CONTROL
DRIVER
IC1061
RESETIC1116
IC1117
Q1111
Q1120,
Q1121
IC1115
SDA1
SCL1
16M FLASH
IC1063
RESET
IC1016
SRAM
IC1012
LCDCLK
IC1053
IC1054
IC1056
IC1058
IC1055
IC1057
R
A3
G
A2
B
A1
LCD PANEL (B)
O-
O+
I+
LCD PANEL (R)
LCD PANEL (G)
6
IC1030
SAMPLING
HOLD
SAMPLING
HOLD
SAMPLING
HOLD
D1024
(CPU ACT)
MICROPROCESSOR
IC1010
A8 S1
SWITCHES
POWER SW
S2
4
COLOR UNEVENNESS
CORRECTION,
GAMMA CORRECTION,
PANEL TIMING
GENERATOR
3
2
5
P_KEY_DET
LUMI
REMO
M1A7
R1
S3
LEVEL SHIFT
LEVEL SHIFT
LEVEL SHIFT
H1
H2
2
5
X1005
(8,2944 MHz)
A23
1
M
I-
THERMOSENSOR
(EXHAUST AIR)
M2-P.C.Board
M2
PT-AX100U / PT-AX100E
45

Table of Contents

Other manuals for Panasonic PT-AX100U

Related product manuals