EasyManua.ls Logo

Panasonic PT-AX100U

Panasonic PT-AX100U
74 pages
To Next Page IconTo Next Page
To Next Page IconTo Next Page
To Previous Page IconTo Previous Page
To Previous Page IconTo Previous Page
Loading...
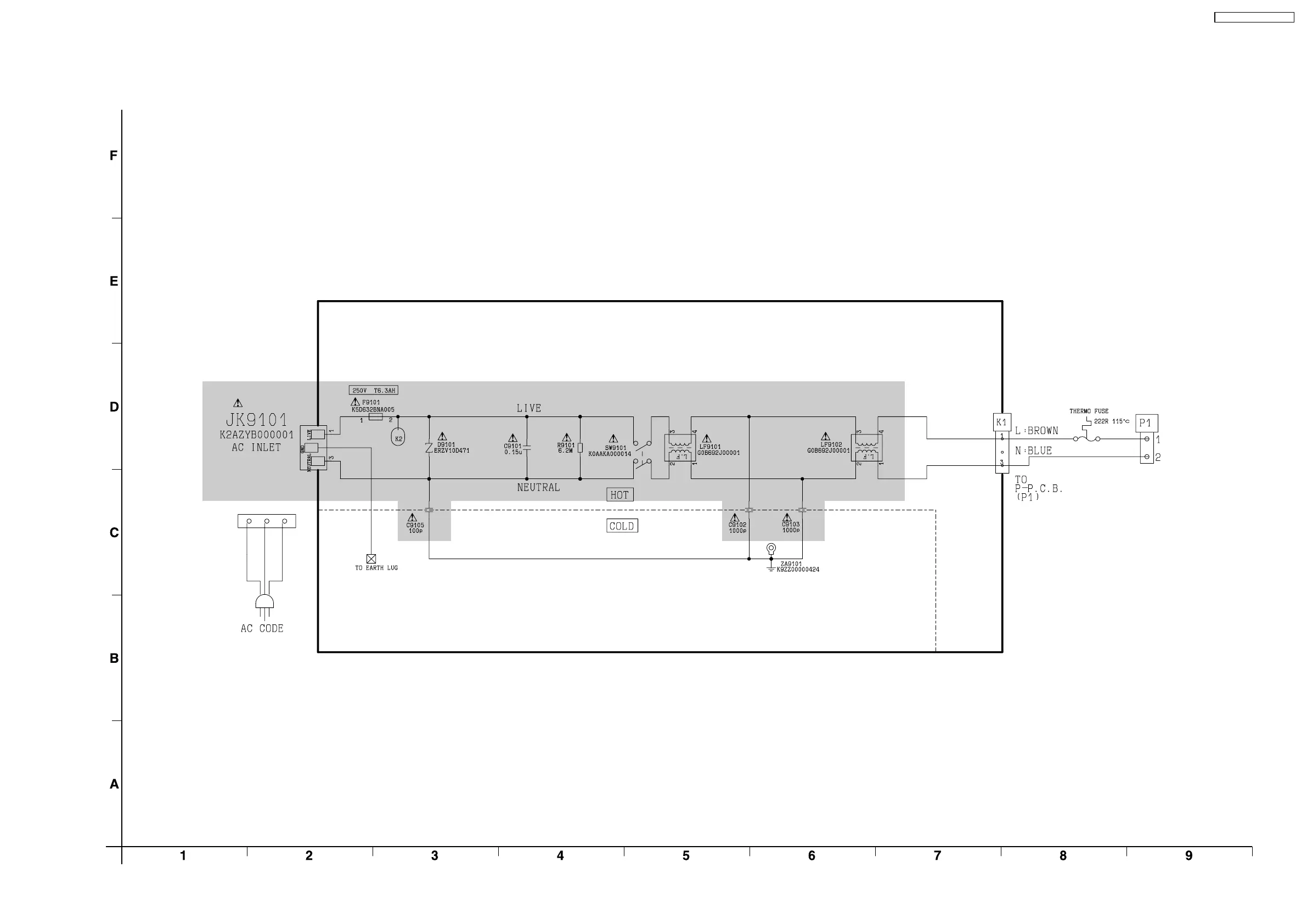
11.8. K-P.C.Board
K-P.C.Board TNPA4047
PT-AX100U / PT-AX100E
55

Table of Contents

Other manuals for Panasonic PT-AX100U

Related product manuals