EasyManua.ls Logo

Panasonic SA-PM30MD - Page 47

Panasonic SA-PM30MD
102 pages
Print Icon
To Next Page IconTo Next Page
To Next Page IconTo Next Page
To Previous Page IconTo Previous Page
To Previous Page IconTo Previous Page
Loading...
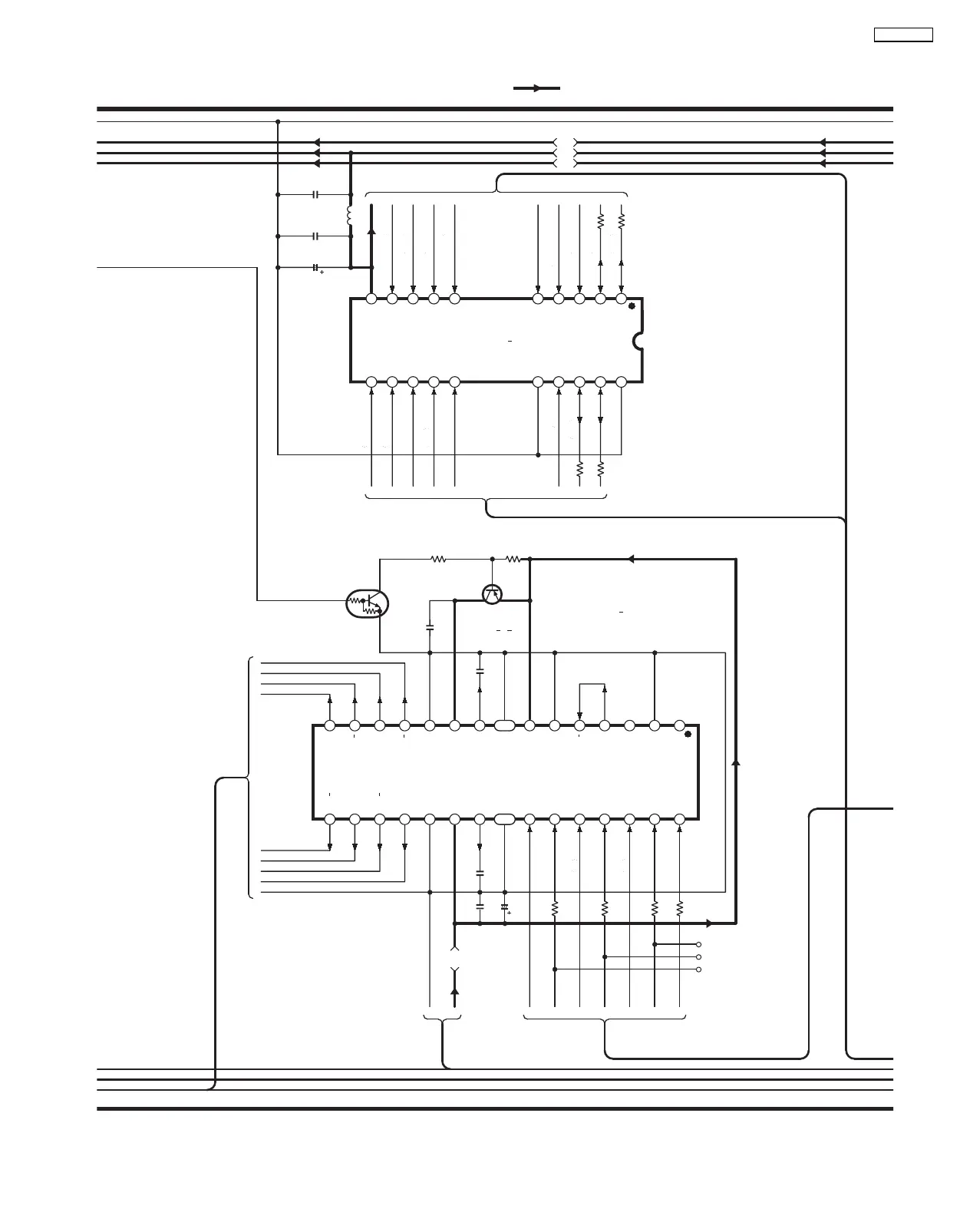
SCHEMATIC DIAGRAM-4
IC2
AN8814SB
E1
FOCUS/TRACKING COIL,
SPINDLE/ TRAVERSE
MOTOR DRIVE
26252423221817161514
12345910111213
DO1
DO2
WE
RAS
Vcc
Vss
DO4
DO3
CAS
OE
14 13 12 11 10 9 8
15 16 17 18 19 20 21
6 5 4 3 2 1
23 24 25 26 27 28
REG B
REG M
NC
OPO
OP
Vcc
1/2PVcc2
PVcc2
PGND2
VO4+
VO4
VO3+
VO3
IN4
IN3
IN2
PC2
PC1
IN1
VREF
PVcc1
PGND1
1/2PVcc1
VO1
VO1+
VO2
VO2+
7
22
OP+
C
B
D
A
R
T
U
V
S
W
X
G
C51
10
C52
10
C40
0.1
R85
22K
DECFA
R36
27K
R35
18K
Q5
2SB1295
6 TB
POWER SUPPLY
IC72
MNV4400
T8T
4M DRAM
HI J BP R NO
GFED
C
QM L
R38
22K
R37
33K
C50
0.1
47K
10K
R86
1K
AK
B
C41
6.3V330
TP103
TP100
TP101
Q6
DTC114YETL
POWER SUPPLY
CONTROL
R131
100
R11
100
R117
100
R116
100
L3
100
H
C72
0.1
C71
0.1
C85
4V10
5V
5V
3.3V
2.6V
A9
A0
A1
A2
A3
A8
A7
A6
A5
A4
5V
5V
3.3V
2.6V
2.5V
2.5V
2.5V
2.5V
0V
5V
2.5V
1.3V
1.3V
3.3V
1.3V
3.3V
1.3V
1.3V
(0V)
2.5V
2.5V
2.5V
2.5V
0V
5V
2.5V
5V
0V
4.3V
4.3V
0V
4.2V
5V 5V
3.3V
0V
0V
0V
2V
2V
2.4V
0V
1.4V
1.4V
1.4V
1.4V
1.4V
2.6V
0.7V
2.6V
2V
1.4V
2.6V
1.7V
1.7V
1.7V
3.3V
(1.6V)
(1.6V)
(2.9V)
(2V)
(1.5V)
(1.5V)
(2.4V)
(1.4V)
(1.4V)
(1.4V)
(2.6V)
(1.5V)
(1.7V)
(1.4V)
2.5V
(0V)
:+B Signal Line
1.5V
1.5V
2.9V
2.6V
3.2V
0.1V
0.7V
2.4V
2.2V
1.6V
2.8V
0.4V
0.8V
0V
0V
47
SA-PM30MD

Related product manuals