EasyManua.ls Logo

Panasonic SA-PM30MD - Troubleshooting Guide

Panasonic SA-PM30MD
102 pages
Print Icon
To Next Page IconTo Next Page
To Next Page IconTo Next Page
To Previous Page IconTo Previous Page
To Previous Page IconTo Previous Page
Loading...
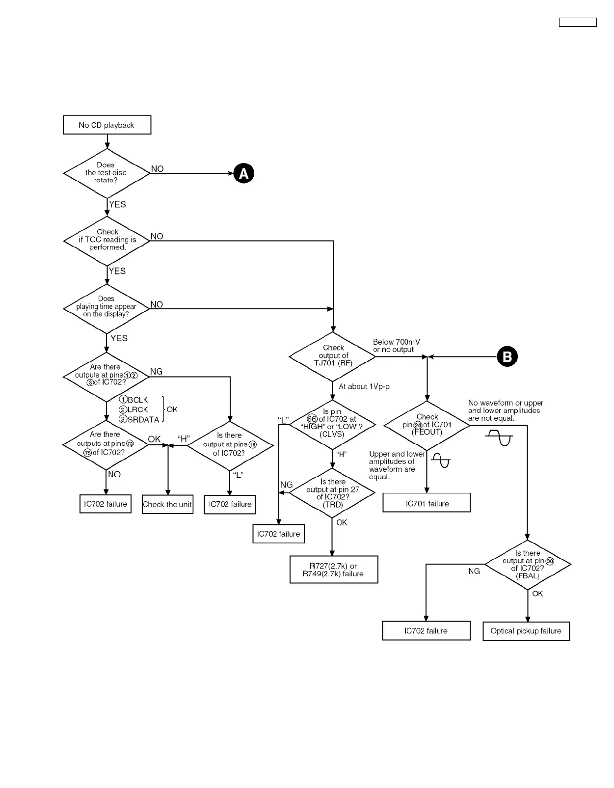
17 Troubleshooting Guide
75
SA-PM30MD

Related product manuals