EasyManua.ls Logo

Panasonic SA-PM30MD - Page 51

Panasonic SA-PM30MD
102 pages
Print Icon
To Next Page IconTo Next Page
To Next Page IconTo Next Page
To Previous Page IconTo Previous Page
To Previous Page IconTo Previous Page
Loading...
J
PLAY
2ms 0.1V/DIV
0.2V
P-P
PLAY
2ms 0.1V/DIV
0.4V
P-P
PLAY
2.9V
0V
T=13.3ms
PLAY
F=75Hz
3.2V
0V
T=13.3ms
PLAY
3.2V
0V
PLAY
0.1us 2V/DIV
5V
0V
F=16.9344MHz
0.8V
P-P
PLAY
0.5us 0.2V/DIV
1.6V
P-P
F=16.9344MHz
PLAY
1KHz, 0dB
2.2V
P-P
3.2V
1.5V
1.5V
3.2V
0.5V
1.6V
1.6V
1.6V
1V
1.5V
((3.1V))
0V
0V
((0V))
0V
0V
1.6V
1.6V
1.6V
1.6V
1.6V
1.6V
1.6V
1.6V
1.6V
1.6V
1.6V
((0V))
3.2V
((3.1V))
18V
0V
((3.1V))
0V
0V
3.2V
3.2V
((0.3V))
0V
((3V))
3.2V
3.2V
3.2V
3.2V
2.9V
1.5V
1.5V
2.9V
3.2V
3.2V
1
3
5
7
9
8
6
4
2
10
11
12
13
14
15
16
17
18
19
CN702
40
41
42
43
39
38 37 36 35
34 33 32 31 30
29 28 27 26
25 24 23
22
21
20
19
18
44
17
45
46
47
48
49
50
51
52
53
54
55
56
57
58
59
60
61 62
63
64
65
66
67
68
69
70
71
72
73
74
75 76 77
78
79
16
15
14
13
12
11
10
9
8
7
6
5
4
3
2
80
1
IC702
MN662790RSC
R760
220
R753
10
R714
100
R709
68K
R711
82K
R717
1K
R721
100
R718
1K
R712
220
R741
47K
R742
220K
C722
12P
C721
12P
C753
470P
C733
0.1
C718
0.22
C744
8200P
C717
0.1
C716
820P
C724
0.1
C726
1000P
C725
1000P
C730
0.1
C754
470P
C745
0.1
C732
6.3V220
C727
50V1
C728
50V1
C731
6.3V220
C723
10V220
S701
X701
16.9344 MHz
BLKCK
MLD
M DATA
MCLK
P.GND
+7.5V
TX
D.GND
LD SW
+3.3V
REST SW
/RST
STAT
SUBQ
SQCK
RESY
SSEL
BYTCK
DEMPH
IN
DVSS1
DVDD1
VDD
AVSS2
AVDD2
OUT
/CLDCK
FCLK
IPFLAG
FLAG
CLVS
CRC
/TEST
AVDD1
AVSS1
RSEL
PSEL
MSEL
BCLK
LRCK
SRDATA
TX
MCLK
MDATA
MLD
SENSE
/FLOCK
/TLOCK
BLKCK
SQCK
SUBQ
DMUTE
STAT
/RST
SMCK
TVD
PC
ECM
ECS
TRD
FOD
VREF
FBAL
TBAL
FE
TE
RFENV
VDET
OFT
TRCRS
/RFDET
BDO
LDON
WVEL
ARF
IREF
DRF
DSLF
PLLF
EFM
PCK
SUBC
SBCK
VSS
X1
X2
OUTR
OUTL
A.GND
PLLF2
VCOF
VCOF2
IOSEL
IOVDD
CSEL
DSLF2
KICK
TRV
REST SW
LOADING
Rch OUT
Lch OUT
D750
MA8056MTX
14
19
18
17
12
8
9
31
6
5
4
3
1
11
10
702
(Vref)
TO
MAIN
CIRCUIT
(CS606) ON
SCHEMATIC
DIAGRAM-12
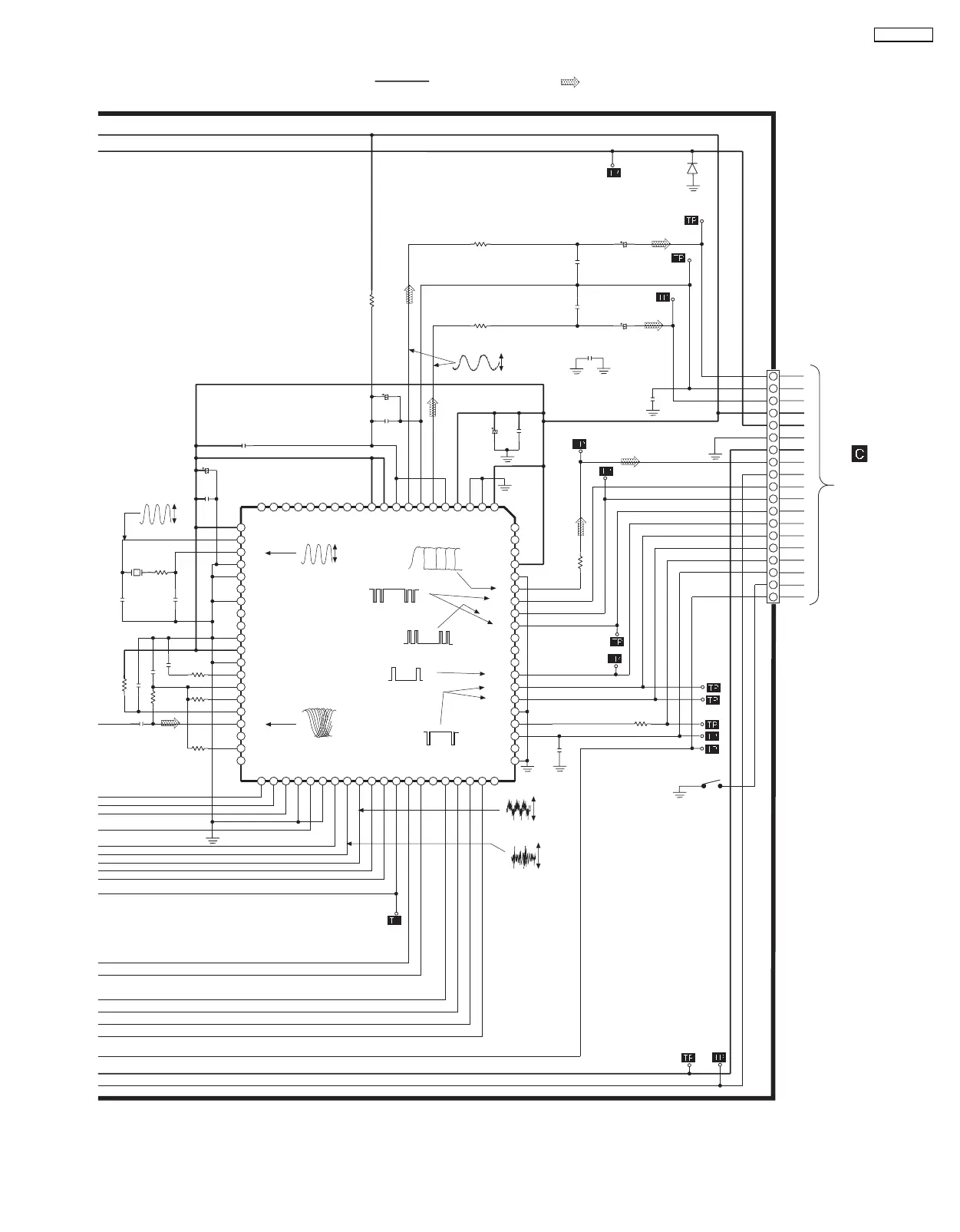
SERVO PROCESSOR
DIGITAL SIGNAL PROCESSOR/
DIGITAL FILTER/
D/A CONVERTER
: + B Line
: CD Signal Line
SCHEMATIC DIAGRAM-8
C743
0.1
T=13.3ms
PLAY
3.2V
0V
51
SA-PM30MD

Related product manuals