EasyManua.ls Logo

Panasonic SA-PM30MD - Page 53

Panasonic SA-PM30MD
102 pages
Print Icon
To Next Page IconTo Next Page
To Next Page IconTo Next Page
To Previous Page IconTo Previous Page
To Previous Page IconTo Previous Page
Loading...
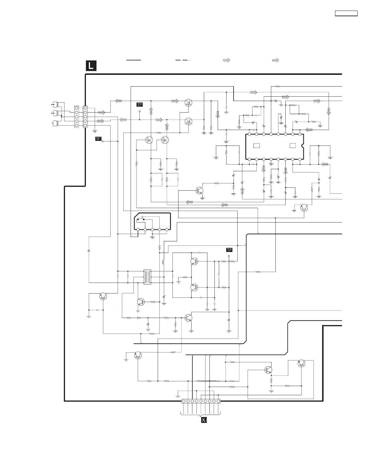
14.4. (K) Deck Mechanism Circuit
(L) Deck Circuit
C1301
50V1
C1103
6.3V47
C1322
6.3V47
C1319
10V22
C1320
10V22
C1111
25V4.7
C1307
50V1
C1203
6.3V47
C1308
16V100
C1107
50V1
C1207
50V1
C1206
25V4.7
C1208
6.3V47
C1211
25V4.7
C1108
6.3V47
L1303
RLQA470JT1-Y
R1116
1.5K
R1104
680
R1204
680
R1302
100K
R1101
470K
R1102
15K
R1202
15K
R1201
470K
R1112
47
R1329
3.3M
R1109
27K
R1305
1.5K
R1301
470K
R1313
4.7K
R1314
15K
R1315
4.7K
R1310
10K
R1212
47
R1203
56
R1205
10K
R1304
1.5K
R1207
330K
R1107 330K
R1105
10
R1103
56
R1216
1.5K
R1213
3.9K
R1113
3.9K
TPS
R1340
22K
R1312
7.5K
R1328
100
R1303
10K
R1311
4.7
Q1302
Q1302
2SC1845FTA
SWITCHING
(BEAT PROOF)
Q1303
Q1303
2SC2001LTA
SWITCHING
(REC:ON)
Q1307
Q1307
2SC1740SRTA
BIAS OSC CONTROL
Q1313
2SC1740SRTA
TAPE SELECT
Q1203
Q1203
2SC1740SRTA
TAPE SELECT
Q1305
Q1305,Q1306
2SC1740SRTA
BIAS OSC
Q1306
Q1103
Q1103
2SC1740SRTA
TAPE SELECT
D1301
RVD1SS133TA
Q1202
Q1102
Q1102,Q1202
2SJ498CTA
HEAD SELECT
(REC:ON)
Q1101
Q1101,Q1201
2SJ498CTA
HEAD SELECT
(PLAY:ON)
Q1201
3
5
4
2
1
3
5
4
2
1
CP1301
4
6
3
9
10
11
12
13
14 15
16
8765 3421
IC1302
IC1302
TA8142AP
PB/REC PRE-AMP IC
C1204
330P
C1104
330P
C1212
1000P
C1202
1500P
C1102
1500P
C1115
100P
C1113
1000P
C1215
100P
C1303
0.01
C1213
1000P
C1112
1000P
C1311
1000P
C1310
1000P
C1314
3300P
C1313
2200P
C1114
1000P
C1214
1000P
C1312
2200P
L1301
RL08B003-K
C1205
0.015
C1105
0.015
C1309
0.047
C1306
4700P
C1305
1000P
12 435
vcc
H=OFF
IC1301
IC1301
BA7755A
ANALOG SWITCH IC
D9V
D9V
PLAYH
RECH
BPL
REC:H
Lch
VCC
Rch
PBIN
PBOUT
NF
NF
NF
RECOUT
R.F
(MX.38V)
(430uA)NOR:15.0V
Cr0z:26.0V (730uA)
REC:H
PB:H
1
2
34
5
6
(TP6,TP4)V.BIAS
357986421
CP1902
R1339
47K
R1325
5.6K
R1355
2.2K
R1354
3.3K
R1331
100K
R1316
47
R1330
82K
R1317
10K
R1391
22K
R1342
12K
PLVCC
AN7
VREF+
AN6
Q1313
Q1308
Q1309
Q1308,Q1309
2SC1740SRTA
INTERFACE
TO
DECK
MECHANISM
CIRCUIT
(CS971) ON
SCHEMATIC
DIAGRAM-11
R1352
47
R1209
27K
C1321
10V22
C1106
25V4.7
PBOUT
PBIN
RECIN
NF
RECIN
GND
AGC
RECOUT
15
: +B Signal Line
: -B Signal Line
: Playback Signal Line : Record Signal Line
7.3
0V
0V
0V
0V
0V
1.3V
2.2V
1.5V
7.3V
2.2V
1.3V
0V
0V 1.3V
2.3V
0V
0.8V
2.3V
1.3V
0V
0V 0V
0V
0V 0V
0V
0V
0V
0V
0V
8.4V
0V
0V
0.6V
8.7V
0V
0V
0V
8.7V
0V
0V
0V
0V
0V
0V
0V
0V
0V
0.6V
0V
0V
0V
0V
0V
0.6
DECK CIRCUIT
SCHEMATIC DIAGRAM-10
53
SA-PM30MD

Related product manuals