EasyManua.ls Logo

Panasonic SA-PM30MD - Page 60

Panasonic SA-PM30MD
102 pages
Print Icon
To Next Page IconTo Next Page
To Next Page IconTo Next Page
To Previous Page IconTo Previous Page
To Previous Page IconTo Previous Page
Loading...
1
TUNING_DOWN
TUNING_UP
BASS
TRE
JOGVOLUME
GLIDE OPEN
TIMER PLAY
CLOCK/TIMER
/TIMER REC
3
AC 3.90 V
TIMERLED_L
ADIN2
F2
D9V
GLIDE_OP
GLIDE_CL
RRV16B24104G
VR751
ABNCCOM
4321
50K(B)
VR752
50K(B)
VR753
SLR325VCT31
D751
PW705
1246753
CS705
1246753
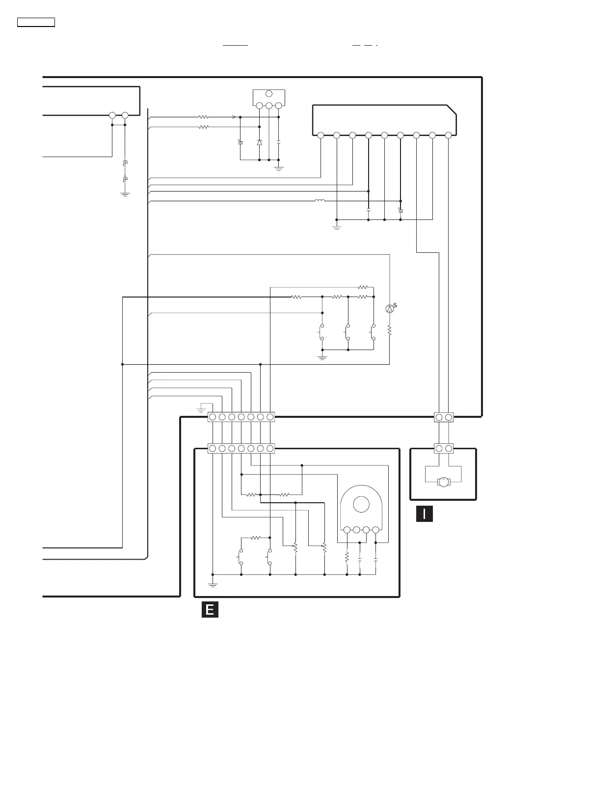
IC903
BA6283N
MOTOR DRIVER
IC903
124356789
50V22
C705
50V22
C711
1000P
1000P
C794
1000P
C795
SW763
SW764
SW765
SW766
SW767
L981
10K
R799
1.8K
R766
10K
R789
1K
R763
1K
R764
47K
R798
47K
R797
25V10
C983
D5V
1.3mA
RM_IN
RM_VCC
RCDRPM6937V4
Z751
O VddG
321
6.3V47
C791
0.01
C792
MTZJ8R2BTA
D791
47
R786
1K
R785
C980
1.2K
R765
WHITE
RED
RM901
M
CS706
12
W706
12
1K
R790
JOGA
JOGB
ADIN6
ADIN7
CONTROL CIRCUIT
MOTOR
CIRCUIT
3
2
1
3
2
1
SCHEMATIC DIAGRAM-14
: +B Signal Line
: -B Signal Line
47 H
0V0V0V4.9V0V8.8V0V0V0V
((0.1V))((0V))((0.1V))((4.9V))((0V))((8.8V))((0V))((0V))((0V))
{0.1V}{0V}{0.2V}{4.9V}{0V}{8.8V}{0V}{0V}{0V}
60
SA-PM30MD

Related product manuals