EasyManua.ls Logo

Panasonic SA-PT860E - Power

Panasonic SA-PT860E
159 pages
Print Icon
To Next Page IconTo Next Page
To Next Page IconTo Next Page
To Previous Page IconTo Previous Page
To Previous Page IconTo Previous Page
Loading...
17.8. Power
D5804
D5803
D5805
MAIN
TRANSFORMER
D5801
T5701
D5802
Q5898
T5751
D5896
D5798
PC5799
D5701
L5702 L5701
DZ5701
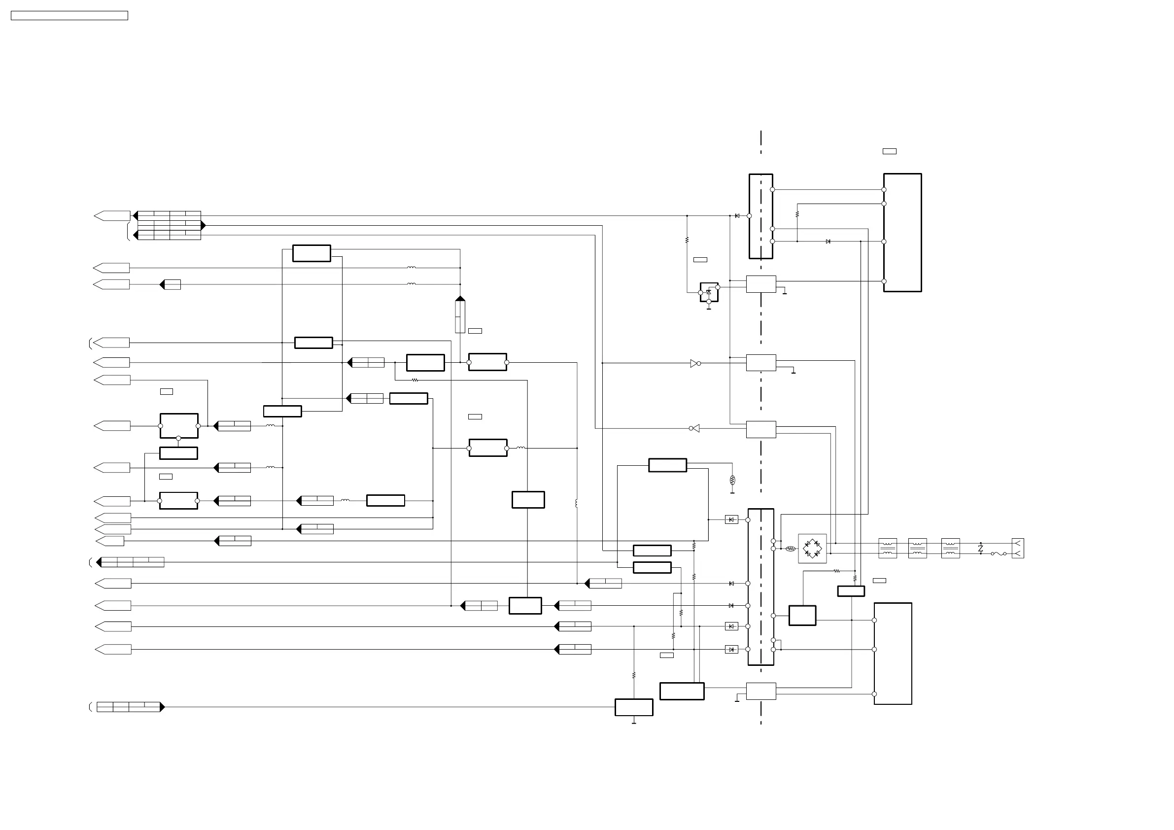
SA-PT860E/EB/EG POWER BLOCK DIAGRAM
C0DBZYY00018
SYSTEM CONTROL
TO
SYSTEM CONTROL
TO
+1.2V REGULATOR
C0DBEHG00006
POWER CONTROL
QR8111
+3.3V DC-DC
CONVERTER
CONT
Q5860,Q5861,Q5862
TRANSFORMER
TEMP. DETECT
C0DAAYY00042
SWITCHING
REGULATOR
SWITCHING
REGULATOR
C0DAAMH00012
OUT
VCC
12
OUT
VCC
12
1
2
3
Q5720,
Q5722
CURRENT
LIMITING
SWITCH
Q5721
SWITCHING
F1
AC INLET
P5701
SWITCHING
REGULATOR
C5HACYY00003
VCC
D
FB
4
1
6
FEED BACK
BACKUP
TRANSFORMER
PC5701
FEED BACK
FEED BACK
FEED BACK CIRCUIT
D
VCC
FB
IC5799
SWITCHING
REGULATOR
MIP4110MSSCF
IC2900
C0DAEMZ00001
SHUNT
REGULATOR
IC5899
IC2903
IC8151
IC8111
IC5701
QR5810
TH5701
PC5702
PC5720
SYNC
SWITCH
SHUNT
REGULATOR
IC5801
Q5802, D5806
C0DABFC00002
TH5860
+7V
POWER SUPPLY
Q2901
POWER
CONTROL
Q2902
OUT VCC
24
VO
VIN
81
5
QR5801
DC DETECT
+ 7V
POWER SUPPLY
Q2903
Q2923, Q2924
Q2909
DC DETECT
DC DETECT
Q2921,Q2922
DC DETECT
Q2904,D2912
+2.5V REGULATOR
M+9V
T+9V
TU+9V
DC DET1
+7V
-7V
5.3V
SW+5V
D+3.3V
D+5V
NSW1.2V
3, 4
H5801
7, 8
H5801
5
CN5802CN2004
8, 9
CN5802CN2004
- 30V SENSE
- 13V
DC18V
DCDET
+ 30V SENSE
32, 34
CN2001FP8101
13, 23, 25, 27
CN2001FP8101
11
CN2016 CN2015
28 1
CN6001CN2008
21 8
CN6001CN2008
25 4
CN6001CN2008
8
CN2016CN2015
6,7
CN2016CN2015
SYS6V
CN2016CN2015 CN5802CN2004
PCONT
92
CN6001CN2008 CN5802CN2004
51
CN6001CN2008 CN5802CN2004
4623
CN6001CN2008 CN5802CN2004
11722
24
CN2002
9
CN6001CN2008 CN5802CN2004
920 10
SYNC
11
CN2001FP8101
D+5V
ADAC5V
2.5V
SYS6V
SYSTEM CONTROL
TO/FROM
+ 30V SENSE
- 30V SENSE
ADAC5V
+ 18V
1
H5801CN5500
CN5500
CN5500
FAN 18V
FAN DC
Q2919,D2947
Q5803
SWITCHING
FROM
SYSTEM CONTROL
AMBP
DC DETECT
5
4
2
3
2
6
7
5
2
8
4
7
18
15
17
11
14
3
CL
L5703
QR5802
DC DETECT
SA-PT860E / SA-PT860EB / SA-PT860EG
98

Table of Contents

Related product manuals