EasyManua.ls Logo

Panasonic SA-VK81D - Page 84

Panasonic SA-VK81D
154 pages
Print Icon
To Next Page IconTo Next Page
To Next Page IconTo Next Page
To Previous Page IconTo Previous Page
To Previous Page IconTo Previous Page
Loading...
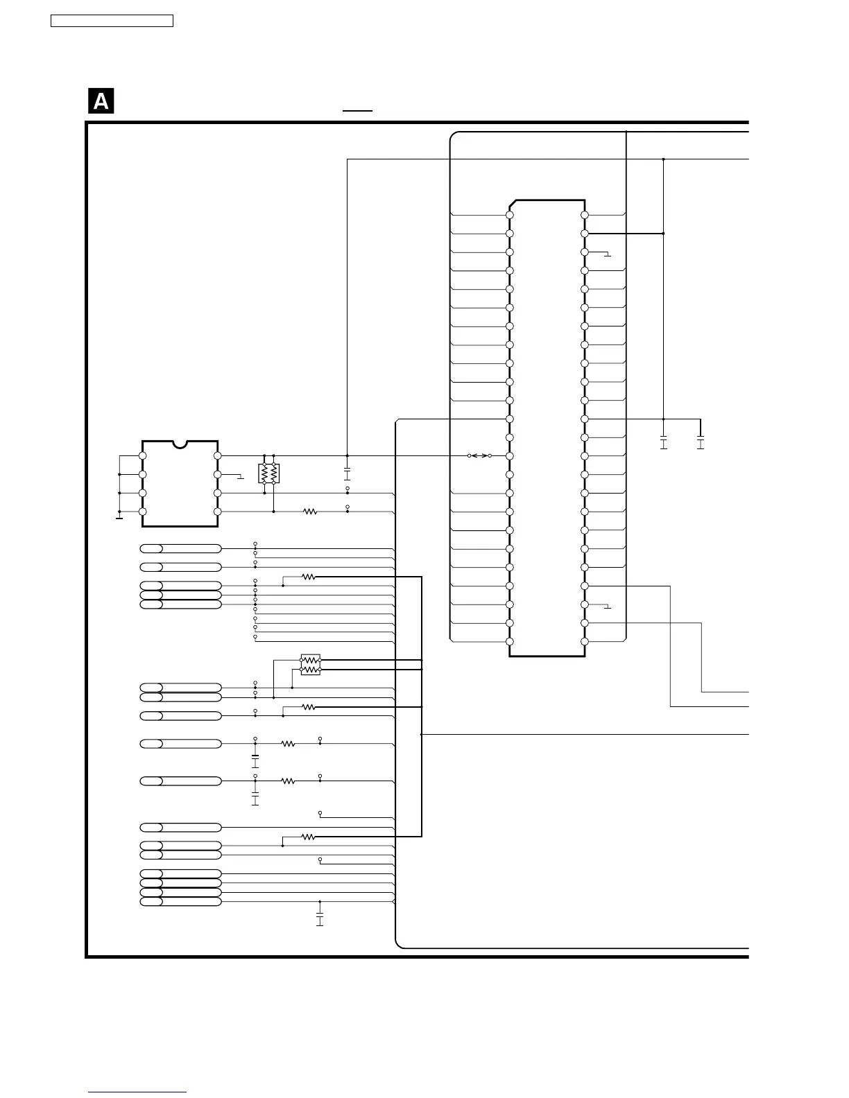
SCHEMATIC DIAGRAM - 5
DVD MODULE (DV2) CIRCUIT
: +B SIGNAL LINE
STBDACI/O
AMUTI/O
SBT3I/O
SBO3I/O
SBI3I/O
OP_CPU-CLKI/O
OP_CPU-STATI/O
OP_CPU-CMDI/O
TRSDRVI/O
SPDRVI/O
HFMONI/O
TRV-INNER-SWI/O
MUTE3I/O
RAM_CDI/O
MUTE12I/O
FGI/O
PNRSTI/O
RA8611
(4.7K x 2)
C8611
0.1
R8611
100
R8021 10K
R8022 10K
R8023 47K
RA8021
(10K x 2)
CP8612
CP8611
CP8021
CP8022
CP8023
CP8024
CP8025
CP8026
CP8027
CP8028
CP8029
CP8030
CP8031
CP8032
CP8033
CP8242 CP8241
CP8244 CP8243
CP8035
CP8036
C8031
0.1
R8241
22K
C8241
0.1
C8242
0.1
R8242
7.5K
K8651
ERJ2GE0R00X
C8651
0.1
C8652
0.1
A0
A1
A2
GND
VCC
WP
SCL
SDA
A15
A14
A13
A12
A11
A10
A9
A8
A19
A20
XWE
XRESET
NC
WP/ACC
RDY/XBSY
A18
A17
A7
A6
A5
A4
A3
A2
A1
A16
XBYTE
VSS
DQ15/A-1
DQ7
DQ14
DQ6
DQ13
DQ5
DQ12
DQ4
VDD
DQ11
DQ3
DQ10
DQ2
DQ9
DQ1
DQ8
DQ0
XOE
VSS
XCE
A0
FDT15
FDT7
FDT14
FDT6
FDT13
FDT5
FDT12
FDT4
FDT11
FDT3
FDT10
FDT2
FDT9
FDT1
FDT8
FDT0
EXADT15
EXADR16
EXADT14
EXADT13
EXADT12
EXADT11
EXADT10
EXADT9
EXADT8
EXADR19
EXADR20
NEXWE
EXADR18
EXADR17
EXADT7
EXADT6
EXADT5
EXADT4
EXADT3
EXADT2
EXADT1
EXADT0
PNRST
SCL
SDA
STBDAC
RSTCNT
AMUT
SBT3
SBO3
SBI3
WIDE_L
RGBH
CLKSEL
YC_H
CPU-CLK
CPU-STAT
CPU-CMD
DRV0
DRV1
M+9V/12VCTL
HFMON
TRV-I-SW
MUTE3
FGENB
RAM_CD
MUTE12
FG
PNRST
IC8611
C3EBGZ000001
EEPROM IC
(NOT SUPPLIED)
IC8611
IC8651
RFKFMH81T161 (GCP)
RFKFHM81U161 (GCS)
FLASH ROM IC
8
7
2
1
6
3
5
4
1
2
3
46
47
48
4
45
5
44
6
43
7
42
8
41
9
40
10
39
11
38
12
37
13
36
14
35
15
34
16
33
17
32
18
31
19
30
20
29
21
28
22
27
23
26
24
25
84
SA-VK81DGCS / SA-VK81DGCP

Table of Contents

Related product manuals