EasyManua.ls Logo

Panasonic TH-37PV70F - S and SS-Board (1 of 2) Schematic Diagram

Panasonic TH-37PV70F
182 pages
Print Icon
To Next Page IconTo Next Page
To Next Page IconTo Next Page
To Previous Page IconTo Previous Page
To Previous Page IconTo Previous Page
Loading...
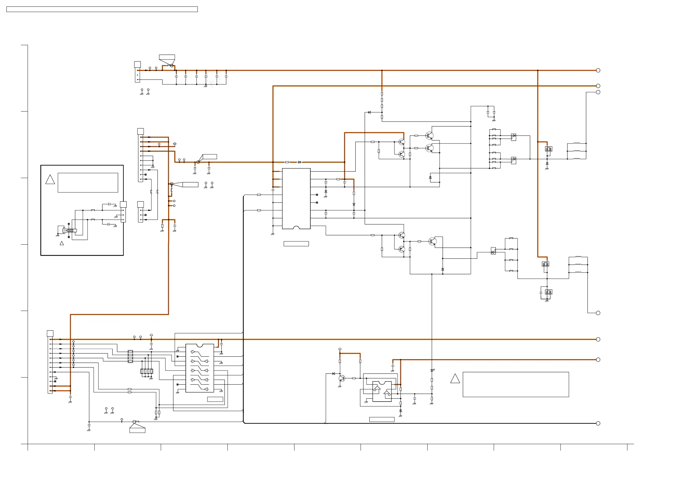
15.62. S and SS-Board (1 of 2) Schematic Diagram
+
+
+
+
+
+
+
+
+
+
PUSH
AA_SOS8
AA_UEH
AA_USL
AA_UEL
AA_USH
AA_UML
AA_UMH
AA_USH
AA_USL
AA_SOS8
Q6181
B1ABRD000003
*L6013
1.8u
D6072
B0HBSN000008
R6261
100k
TP1
R6253
39k
C6202
250V
4u
L6010
J0JJC0000015
L6241
G0ZZ00002183
R6258
2.2k
D6253
LNJ301MPUJA
R6220
47
TP22
SS11
1
3
TP12
TP13
R6041
5.6
TP11
L6262
G0ZZ00002183
Q6031
B1ADRD000001
R6252
39k
*L6047
D6024
B0ECHP000003
R6230
47
R6231
4.7k
*L6058
G0ZZ00002183
R6210
2.2k
C6252
25V
1u
C6037
25V
4.7u
C0JBAZ000005
IC6241
1G~
1
2
1A1
3
2Y4
4
1A2
5
2Y3
6
1A3
7
2Y2
8
1A4
9
2Y1
10
GND
11
2A1
12
1Y4
13
2A2
14
1Y3
15
2A3
16
1Y2
17
2A4
18
1Y1
19
2G~
20
VCC
C0ZBZ0001324
IC6151
1
LO
2
Vcom
3
VCC2
4
NC
5
NC
6
VS
7
VB
8
HO
9
NC
10
NC
11
VCC
12
HIN
13
NC
14
LIN
15
GND
16
NC
*L6061
*L6012
1.8u
C6011
220V
200u
R6032
82k
C6272
25V
220u
L6000
J0JJC0000015
C6014
220V
200u
D6151
B0ECHP000003
Q6171
B1ABRD000003
C6242
16V
1u
*L6046
*Q6042
B1JADN000002
R6160
1
VEEXT160V
*L6083
G0ZZ00002183
TP9
R6043
5.6
R6241
EXB38V470JV
*L6011
1.8u
R6034
27k
D6071
B0HBSN000008
TP2
*Q6052
B1JADN000002
R6256
1.5k
Q6251
2SD0601A0L
C6261
100V
220u
L6271
TP19
R6152
100
*L6045
G0ZZ00002183
*L6062
R6159
1
D6092
B0ECHP000003
C6151
25V
1u
C6262
100V
220u
*L6003
1.8u
R6172
47k
R6242
EXB38V472JV
TP33
R6031
82k
R6183
47k
TP18
*L6002
1.8u
D6153
B0ECHP000003
SS23
1
2
3
4
5
6
7
8
9
10
11
12
*L6048
G0ZZ00002183
R6182
47k
D6255
MA2J11100L
D6152
B0ECHP000003
TP10
TP16
D6254
MAZ80510LL
*L6057
G0ZZ00002183
C6012
220V
200u
C6243
50V
0.01u
Q6172
B1ADRD000001
*C6091
630V
1000p
5V
IC6251
C0BBBA000022
1
2
3
45
6
7
8
5V
TP17
R6181
10
R6053
5.6
TP8
C6251
16V
1u
D6025
B0ECHP000003
R6257
10k
TP3
TP6
TP14
D6032
MA2J11100L
R6254
8.2k
R6173
47k
*D6082
MA3DF30000LZ
SS12
1
2
3
4
5
6
7
8
9
10
C6013
220V
200u
R6171
10
C6154
25V
4.7u
C6273
25V
220u *L6064
*D6062
MA3DF30000LZ
TP5
R6033
56k
D6091
B0HBSN000008
*L6084
G0ZZ00002183
TP15
C6031
250V
2.2u
C6241
10V
100u
TP34
*L6001
1.8u
C6201
250V
4u
R6221
4.7k
R6255
1.2k
*L6063
C6152
25V
4.7u
TP7
R6151
100
*C6015
220V
200u
SS34
1
2
3
C6153
25V
4.7u
75
R6154
TP20
*D6061
MA3DF30000LZ
*Q6041
B1JADN000002
SW2500
K0F162B00002
C2502
1000p
50V
S1
1
2
3
R2506
0
C2503
1000p
50V
R2507
0
TP15V
TPVDA
-+
-+
(GREEN LED)
TPVSUS
VSUS
GND
P5V
TPSOS8
UEL
UEH
USL
USH
UML
UMH
SOS8_SS
GND
NC
VDA
VDA
189V+7V-8V
FET DRIVER
BUFFER
COMPARATOR
(P12)
TO
P-BOARD
(C23)
C2-BOARD
TO
(P11)
TO
P-BOARD
1
2
3
4
5
6
7
GND
12V
STB_PS
POWER SW
!
S-BOARD
TNPA4138AC
SS-BOARD (1/2)
TNPA4183AB (42 inch)
TNPA4183AE (37 inch)
!
42inch:
2.2u37inch:
42inch:
37inch: 2.2u
42inch:
2.2u37inch:
42inch:
37inch: 2.2u
42inch:
37inch: 2.2u
2.2u37inch:
42inch:
J0JKB0000049
37inch:
42inch:
42inch only
L6047,L6048
L6045,L6046
L6063,L6064
L6061,L6062
J0JKB0000049
42inch only
42inch:
37inch:
42inch only
42inch:
37inch:
J0JKB0000049
42inch:
B1JADN00000337inch:
42inch:
37inch: B1JADN000003
42inch:
B1JADN00000337inch:
42inch only
!
6
B
85
D
E
1
F
9
A
734
C
2
TH-37/42PV70F/P, TH-37/42PX70B/E
S and SS-Board (1 of 2) Schematic Diagram
TH-37/42PV70F/P, TH-37/42PX70B/E
S and SS-Board (1 of 2) Schematic Diagram
TH-37PV70F / TH-37PV70P / TH-37PX70B / TH-37PX70E / TH-42PV70F / TH-42PV70P / TH-42PX70B / TH-42PX70E
124

Table of Contents

Related product manuals