EasyManua.ls Logo

Panasonic TH-37PV70F - DG-Board (2 of 3) Block Diagram

Panasonic TH-37PV70F
182 pages
Print Icon
To Next Page IconTo Next Page
To Next Page IconTo Next Page
To Previous Page IconTo Previous Page
To Previous Page IconTo Previous Page
Loading...
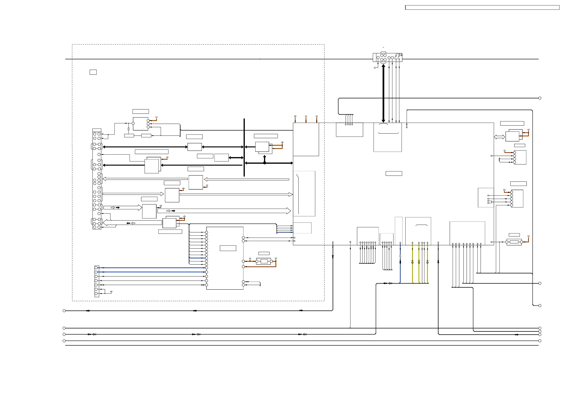
15.21. DG-Board (2 of 3) Block Diagram
AA_XRST
AD_SDA2
AD_SCL2
AA_XIRQ2
CH0VAL
MDO4
MDO3
MDO2
CH0DATA
MDO6
CH0CLK
MDO1
CH0PSYNC
MDO5
MDO7
VI1P20
IS0PSYNC
CH0CLK
CH0DATA
CH0PSYNC
CH0VAL
AH_SRCK0
AH_DMIX0
AH_IECOUT0
AH_DAUDIO
AH_LRCK0
AD_SCL3
AD_SDA3
AD_SDA1
AD_SCL0
AD_SCL3
AD_SDA3
AD_SCL1
AD_SDA0
AD_SDA2
AD_SCL2
DVB_CVBS
AD_TO_GC3FS_NEXT
AD_TMS
AD_TO_BA01
AD_TCK
AD_TRST
SBO2
SBI2
SBO0
SBI0
XIRQ3
VMUTE
VI2P21
VI2P10
AUDCLK
VI2ENB
ADCCK
SLRCK
AG_SD_BOOT_STS
VOUTENB
AG_SW_OFF_DET
AA_FE_XRST
CLK74SEL
DTV9V
SUB1.2V SUB3.3V
SUB1.8V
SUB5V
SUB3.3V 1.8V
SUB5V
SUB3.3V
SUB3.3V
SUB5V
SUB3.3V
SUB5V
LRCK0
IECOUT0
SRCK0
DAUDIO
MVDACO3
DMIX0
SUB3.3V
3.3V
SCL1
SDA0
SDA2
SCL0
SDA3
SDA1
SCL2
SCL3
TMS
TDI
TRST
TCK
TDO
VOUTENB
CK27D
CLK74
VC27
CK27
SBO0
SBO2
SBI2
SBI0
XIRQ3
DSRCK
VI2P21
VI2P10
VI2ENB
ADCCK
SLRCK
AUDCLK
ADIN
RMCO
XIRQ2
XECS6
XRST
1
IC5660
RESET
2
PEAKES LITE2 RESET
Analog Video I/F
CLOCK GEN
DDR
IC8002,03
1.8V
74M
CLOCK GENE.
27M
4
9
7
S2
14
VIN
SUB3.3V
IC8004
IF_AGC
IFD1
IFD2
SDA
DVB TUNER
BM
BB
SCL
TU8301
15
16
14
17
18
11
3
31
30
42
35
36
/VIN
VIN
AGC1
CLK2
DATA2
+1.8V
18
IC8302
+1.8V
5
DATA1
4
CLK1
6
/IRQ
9
RESET
61
58
57
56
53
52
51
50
49
48
47
IC8301
FRONT END
IC8404,05
TS BUFFER
DATA0-7
45
61
10
50
30
41
56
21
59
51
IREQ#
29
6
SPEN,SPCLK
57
MDO3-MDO7
36
VCC
JK8401
MDO0-MDO2
RESET
7
19
A0~A14
16
64
CE1#
CD1#,CD2#
58
MISTRT
52
(COMMON
9
OE#,WE#
MCLK0,WAIT#
46
REG#
18
INTERFACE)
53
IORD#,IOWR#
66
37
CI SLOT
2
D0~D7
Vpp1,Vpp2
63
67
ENOUT,PKTRTOUT
62
15
MDI0~MDI7
STROUT
8
44
20
32
47
17
14
MIBAL,MCLKI
BUFFER
IC8409
IC8402
BUFFER
IC8406,IC8407
EA1-EA15
BUFFER
ADDRESS
ED16-ED23
DATA
IC8401
CONTROL
CONTROL
DATA0-7
BUFFER
IC8408
DATA BUFFER
4
FAULT
1
SUB 5V
Q8401
VIN
CARD 5V
VOUT
3
IC8403
Q8402
6
EN
CI_POWER_ON
CI_OCP
CI I/F
PEAKS_Lite 2
IC8001
CI PARALLEL TS
IC8621,22
D-LATCH
NOR FLASH
IC8554
DATA0-7
ExBUS
TUNER SERIAL TS
SPDATA
Comp.
with AUDIO DESCRIPTION DATA
MAIN AUDIO DATA
DIGITAL AUDIO
COMMON LR/SR CLK
for PHOTO OUT
AUDIO IF
CPU BUS I/F
POD,CI I/F
CH,IS IF
IC8601
EEPROM
8
7
6
5
EEPROM_WP
VCC
WC
SCL
SDA
SDCD
SLOT
SD CARD
7
5
4
SDCMD
D.S W
SDCLK
SDCMD
SDDAT3
SDAT2
SDCLK
3.3V
SDAT0
SDAT1
SD CARD
SDDAT0
SDWP
8
9
SDAT3
W.P.
2
JK8801
1
SD CARD I/F
IIC I/F
COFDM DEMODULATOR
LVDS I/F
JTAG
FOR ADV7493
JTAG
SERIAL I/F
HDMI_IRQ
VMUTE
PANEL_STATUS
PANEL_SOS
RSV4
RSV1(SD_ERROR)
RSV2(SDRAMCHK2)
RSV3(SDRAM_CHK1)
COMMON PORT .etc
SDBOOT
ETHER_IRQ
FE_IRQ
PORT14[1]
I2C
I2C
I2C
VDD
PX70B/E OMLY
DG
DIGITAL SIGNAL PROCESSOR
14
15
13
17
16
11
12
3
1
2
4
TH-37/42PV70F/P, TH-37/42PX70B/E
DG-Board (2 of 3) Block Diagram
TH-37/42PV70F/P, TH-37/42PX70B/E
DG-Board (2 of 3) Block Diagram
TH-37PV70F / TH-37PV70P / TH-37PX70B / TH-37PX70E / TH-42PV70F / TH-42PV70P / TH-42PX70B / TH-42PX70E
83

Table of Contents

Related product manuals