EasyManua.ls Logo

Panasonic TH-42PE50B - PA and PB-Board Block Diagram

Panasonic TH-42PE50B
165 pages
To Next Page IconTo Next Page
To Next Page IconTo Next Page
To Previous Page IconTo Previous Page
To Previous Page IconTo Previous Page
Loading...
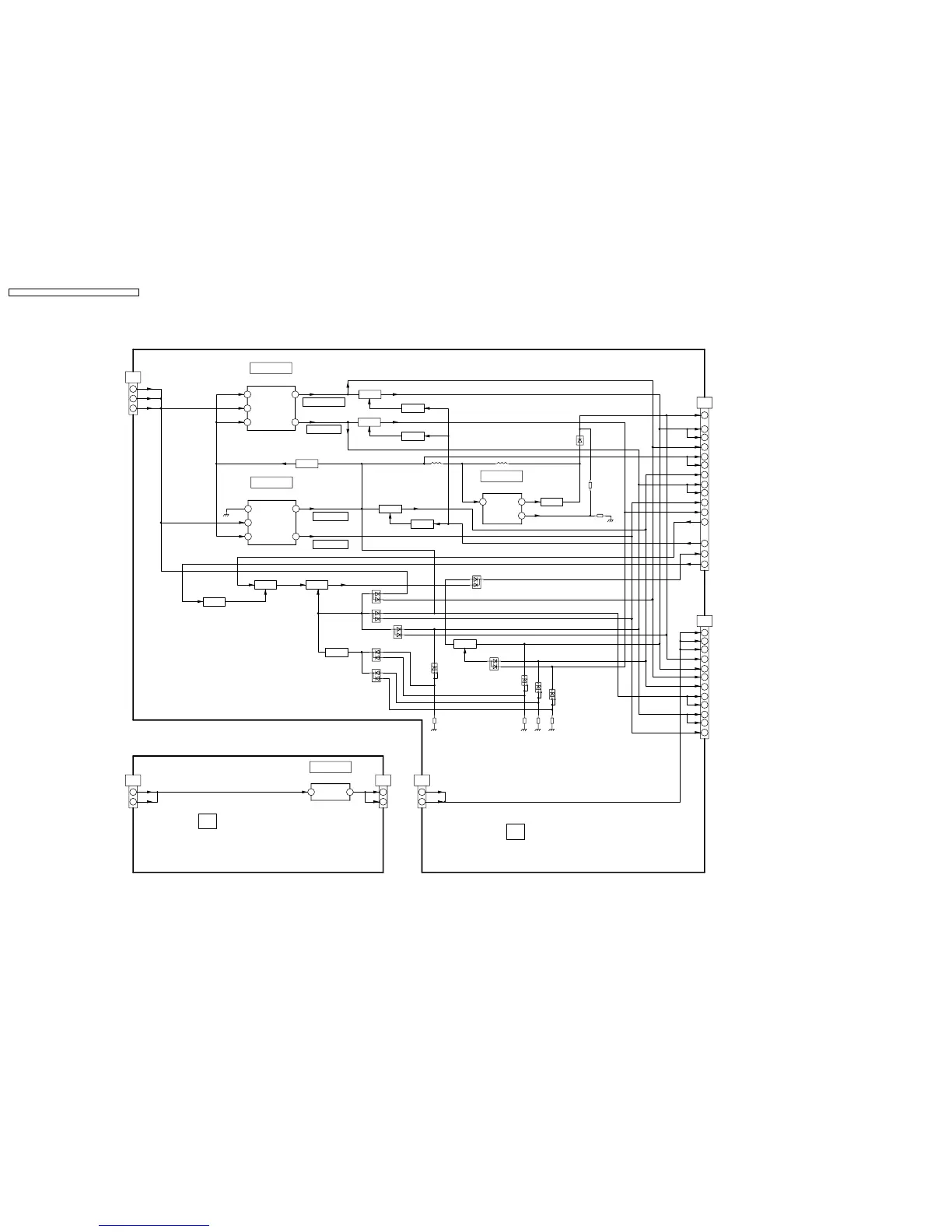
14.10. PA and PB-Board Block Diagram
BT30V
NR14V
NR14V
NR14V
NR14V
SOS
SUB5V
SUB5V
SUB3.3V
MAIN_5V
MAIN_9V
MAIN_9V
ON/OFF
MAIN3.3V
SUB5V_SD
SUB9V_2
D5647
D5637
D5641
D5645
D5638
D5646
D5643
D5640
D5639
D5644
D5642
14
9
8
16
PA30
BT30V
18
MAIN3.3V
SUB3.3V
13
PA20
9
11
6
8
19
15
10
17
13
+10Vs(W)
MAIN9V
2
PA10
3
F_STBY_14V
1
21
SUB9V2
TO P10
29
28
24
19
22
30
26
29
25
27
23
SUB5V
SUB9V2
SUB5V_2
STBY5V
MAIN5V
MAIN3.3V
MAIN9V
BT30V
SUB5V
SUB3.3V
SUB9V1
SUB9V1
SUB5V_2
SUB5V_2
MAIN3.3V
IRD_POW_ON
IRD_POW_ON
SOS
F_STBY_14V
F_STBY_14V
+10Vs(W)
+10Vs(W)
+12Vs(W)
7
TO P5
8
PB5
+12Vs(W)
DC-DC/POWER SOS
AUDIO POWER
5
VDD
2
EXT
VOUT
13
AVR 2.5V/3.3V
ON/OFF
15
9
IC5602
VOUT1
VIN
1
ON/OFF VOUT2
3
AVR 2.5V/5V/9V
13
VOUT1
ON/OFF
IC5601
9
15
VIN
31
VOUT2
ON/OFF
2
IC5803
AVR 10V
VOUTVIN
1
Wo_10V
1
2
PA 7
1
2
PB7
Q5606
Q5603
Q5607
Q5605
Q5614
Q5601
Q5602
Q5604
Q5643 Q5641
Q5644
Q5642
VOUT1_3.3V
VOUT2_5V
Wo_10V
VOUT1_9V
VOUT2_5V
AVR BT30V
IC5603
1
ON/OFF
ON\OFF
SUB9V-1
SUB9V
TO DG20
TO H30
SUB3.3V
MAIN3.3V
MAIN5V
SUB5V_2
Q5613
ON/OFF
PB
PA
TH-37/42PA50E, TH-37/42PE50B
PA and PB-Board Block Diagram
TH-37/42PA50E, TH-37/42PE50B
PA and PB-Board Block Diagram
TH-42PA50E / TH-42PE50B / TH-37PA50E / TH-37PE50B
76

Table of Contents

Other manuals for Panasonic TH-42PE50B

Related product manuals