EasyManua.ls Logo

Panasonic TH-P50VT20D - Block Diagram; 10.1. Main Block Diagram

Panasonic TH-P50VT20D
153 pages
Print Icon
To Next Page IconTo Next Page
To Next Page IconTo Next Page
To Previous Page IconTo Previous Page
To Previous Page IconTo Previous Page
Loading...
35
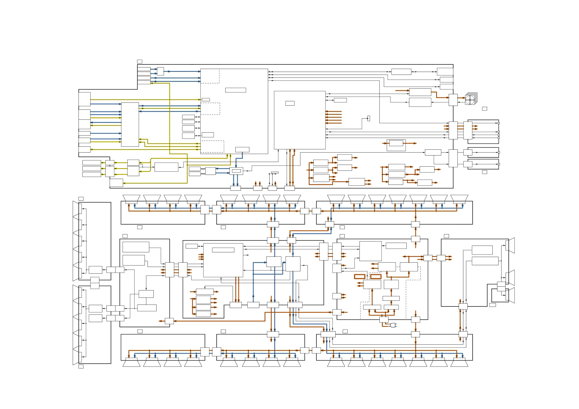
10 Block Diagram
10.1. Main Block Diagram
(LED:7TIMES)
(LED:4TIME)
HOT
(LED:12TIMES)
(LED:11TIMES)
(LED:10TIMES)
(LED:10TIMES)
(LED:10TIMES)
(LED:6TIMES)
(LED:3TIMES)
(LED:5TIMES)
(LED:10TIMES)
(LED:2TIMES)
(LED:8TIME)
(LED:4TIMES)
(LED:9TIMES)
(LED:12TIMES)
(LED:5TIMES)
(LED:11TIMES)
(LED:3TIMES)
(LED:10TIMES)
(LED:6TIMES)
COLD
(LED:7TIMES)
(LED:8TIMES)
PANEL MPU
SOS8_SS
DATA
DRIVER
P+3.3V DET
P+2.5V
PROCESS
VOLTAGE
RECTIFIER
P+3.3V
LED+5V_1/2
DATA
DRIVER
DATA
DRIVER
SOUND15V
P+15V
PANEL MAIN ON
MIHO2+3.3V
SOS7_SC2
A6
SUB_AI_3.3V
A3
MIHO2+1.2V
FAN ON
DATA
DRIVER
Vda
EEPROM
SS33
DCDC
P7
SPEAKER(R)
SC41
DATA
DRIVER
DCDC
P+5V
P
P-BOARD
SOS DETECT
C10
3D EYEWEAR
STB5V
SC2
DATA
DRIVER
WOOFER
A7
TRANSMITTER
STB+3.3V
D34
C66
A12
LED_R/G
V
ANALOG_ASIC
STB5V
SD
LED_R/G
3D EYEWEAR
MIHO_OUT
C40
P+5V
SD LED
P+3.3V
VIDEO DATA
WO
SS2
LVDS DATA
SD LED ON
SD LED
SUB_OP_5V
ETHERNET IF
SUB3.3V
C1
P35
SIF I/F
DCDC
100BASE-TX
SD42
AUDIO
C51
SOUND SOS
SUB5V
P+3.3V
A31
SUB6V
DCDC
ETHERNET DATA
EEPROM
DATA DRIVER (RIGHT)
PWMS/PWMW
LVDS DATA
USB
FRCS
F15V
FAN ON
R
ETHERPHY
DDR2
RECEIVER
SUB5V
EEPROM
K1
SOS8_SS
USB 1/2
VIDEO DATA
C50
10BASE-T/
SD11
VSUS
PANEL STB_ON
ETHERNET
DATA
DRIVER
P+3.3V
P+5V
OPTICAL OUT
SUSTAIN CONTROL
STB5V_M
P+3.3V
USB
SD CARD DATA
ETHERPHY
SC-BOARD
ENERGY RECOVERY
SOS DETECT
DATA
DRIVER
REMOTE IN
SUB_AI_3.3V
Vda
PWMW
SOS6_SC1
DATA
DRIVER
SOS
SC-BOARD
FLOATING PART
SOS DETECT
P65
DATA
DRIVER
DCDC
3D EYEWEAR
ON/OFF CONTROL
D33
STB5V
TRANSMITTER
VIDEO DATA
P+3.3V
V1
Vda
D5
V1
MPU
OUT
PS SOS4
VIDEO
DATA
SOUND SOS DET
CIRCUIT
C36
FAN_A-D
P+2.5V
STB3.3V
C6
C20
MIHO_IN
STB3.3V
PD4H
MASTER
(LOWER)
SW2
FRC+3.3V DET
SUB1.2V_D
LED_6V
STB5V
LED_6V DET
SD CARD
F15V
DATA
DRIVER
DCDC
DATA
DRIVER
SUB1.2V_D
VIDEO DATA
P+3.3V
C2
C56
P+15V
ENERGY RECOVERY
DCDC
VSUS
P+15V
C21
SUB_OP_5V
SUB6V
A20
P+15V
P+3.3V
MIHO2+1.2V
SUB1.5V
STB+3.3V
AUDIO
A1
IR_DRIVE
CONTROL
DCDC
SCAN
DRIVER
AMP
SUB3.3V
C26
SS-BOARD
SOS DETECT
DCDC
SOS7_SC2
DATA
DRIVER
SUB9V
DATA DRIVER (CENTER)
F15V
AC CORD
SCAN DRIVE
C.A.T.S. SENSOR
VE GEN.
F15V
C3
DATA
DRIVER
D5
RELAY
SS11
TRANSMITTER
Vda
LEFT
DATA DRIVER (CENTER)
HDMI I/F
C.A.T.S. SENSOR
P+5V
RIGHT
DATA DRIVER (LEFT)
OPTICAL
C.A.T.S. SENSOR
P+5V
SUB+5V DET
IR_L
D3
SUB+3.3V DET
A3
Vda
SUB9V
SCAN OUT (LOWER)
SUB1.2V_A
AV I/O
STB5V
DCDC
K
FAN SOS
SUB1.2V_A
DATA
DRIVER
FAN SOS
SUB3.3V
P+15V
P+3.3V
SUB1.5V
P+3.3V,P+5V
D32
POWER SOS
SOS6_SC1
Vda
DATA
DRIVER
DATA
DRIVER
SUB6V
P+3.3V
P+3.3V
C31
DCDC
DATA
DRIVER
POWER
FACTOR
CONTROL
STANDBY
VOLTAGE
RECTIFIER
1.2V
SOS_DDC
DATA
DRIVER
C5
P+3.3V
D3
DCDC
CONTROL
SIGNAL
AUDIO
DATA DRIVER (LEFT)
DCDC
SC42
CIRCUIT
MIHO2+1.2V
MON_L/R
FAN POWER
D20
TV_L/R
PANEL MAIN ON
KEYSCAN1
LED+6V
SOS8_SS
REMOTE RECEIVER
LED+5V
MIHO2
F15V
FAN SOS DET
PWMS
F15V
A31
DATA
DRIVER
P+5V
SPEAKER(L)
P+5V DET
LVDS DATA
C4
VAD GEN.
SS
SCAN CONTROL
SLOT
STB_D3.3V
VIDEO DATA
C35
POWER
SWITCH
P+1.2V
SUSTAIN DRIVE
SUSTAIN
CONTROL
C33
P2
P+15V DET
A7
SUSTAIN CONTROL
PD4H
SLAVE
+9/7.2V
SW1
A8
SOS6_SC1
MIHO+3.3V DET
DCDC
P25
SW2
SOUND SOS
MIHO+3.3V
Vda
MIHO2+3.3V
P6
P+3.3V
P+5V
FRC+3.3V
DATA
DRIVER
SOUND15V
VSUS
LVDS DATA
OUT
DATA
DRIVER
DATA
DRIVER
SOS7_SC2
POWER SUPPLY
STB5V
VSCAN GEN.
P+15V
SOS8_SS
C65
KEY
SWITCH
VIDEO DATA
P+5V
P7
CONTROL
PULSE
SD CARD DATA
Vda
SW1
POWER MICOM
P6
A6
P+5V
VIDEO DATA
SS24
SC46
P+3.3V
D31
DATA
DRIVER
DATA DRIVER (RIGHT)
SU
PEAKS-LDA2
SU41
SCAN
DRIVER
P9
SCAN OUT (UPPER)
C61
P11
CONNECTOR
SC
P+15V
SUSTAIN
VOLTAGE
RECTIFIER
DATA
DRIVER
HP_L/R
SUSTAIN
OPTICAL AUDIO OUT
SOS8_SS
CPU BUS
I/F
VSUS GEN.
DATA
DRIVER
ANALOG
L
P+1.2V
A11
P+15V
BUFFER
P+15V
VIDEO DATA
DCDC
SD46
P+5V
DATA
DRIVER
POWER LED
SUSTAIN CONTROL
SC20
P+3.3VV
SU11
REMOTE RECEIVER
Vda
P+3.3V
VSUS
DCDC
RECTIFIER
VSUS
SCAN
CONTROL
DATA
DRIVER
LED+5V
STB_D3.3V
D25
P+5V
VIDEO DATA
DATA
DRIVER
SS21
RECTIFIER
DATA
DRIVER
TMDS DATA
R/G/B,H/V
PC
L/R
DDR3
MON_L/R
SIF_OUT
HEAD-
PHONE
NAND
FLASH
V/Y/PR/PB/HD/VD
TV_L/R
TUNER
HP_L/R
L/R OUT
S_Y/S_C
V
SIDE IN
V
L/R
MONITOR
OUT
HDMI2
EEPROM
HDMI3
V OUT
HDMI4
HDMI1
TMDS DATA
L/R
V/Y/PB/PR
EQ/
SW
DVAC(SD)
AV SW
CLOCK
GENE
TMDS DATA
AV
1,2,3
HP L/R
AUDIO
AMP
(LED:7TIMES)
(LED:4TIME)
HOT
(LED:12TIMES)
(LED:11TIMES)
(LED:10TIMES)
(LED:10TIMES)
(LED:10TIMES)
(LED:6TIMES)
(LED:3TIMES)
(LED:5TIMES)
(LED:10TIMES)
(LED:2TIMES)
(LED:8TIME)
(LED:4TIMES)
(LED:9TIMES)
(LED:12TIMES)
(LED:5TIMES)
(LED:11TIMES)
(LED:3TIMES)
(LED:10TIMES)
(LED:6TIMES)
COLD
(LED:7TIMES)
(LED:8TIMES)
DIGITAL SIGNAL PROCESSOR
A

Table of Contents

Related product manuals