EasyManua.ls Logo

Panasonic TH-P50VT20D - SC-Board (3;4) Schematic Diagram

Panasonic TH-P50VT20D
153 pages
Print Icon
To Next Page IconTo Next Page
To Next Page IconTo Next Page
To Previous Page IconTo Previous Page
To Previous Page IconTo Previous Page
Loading...
93
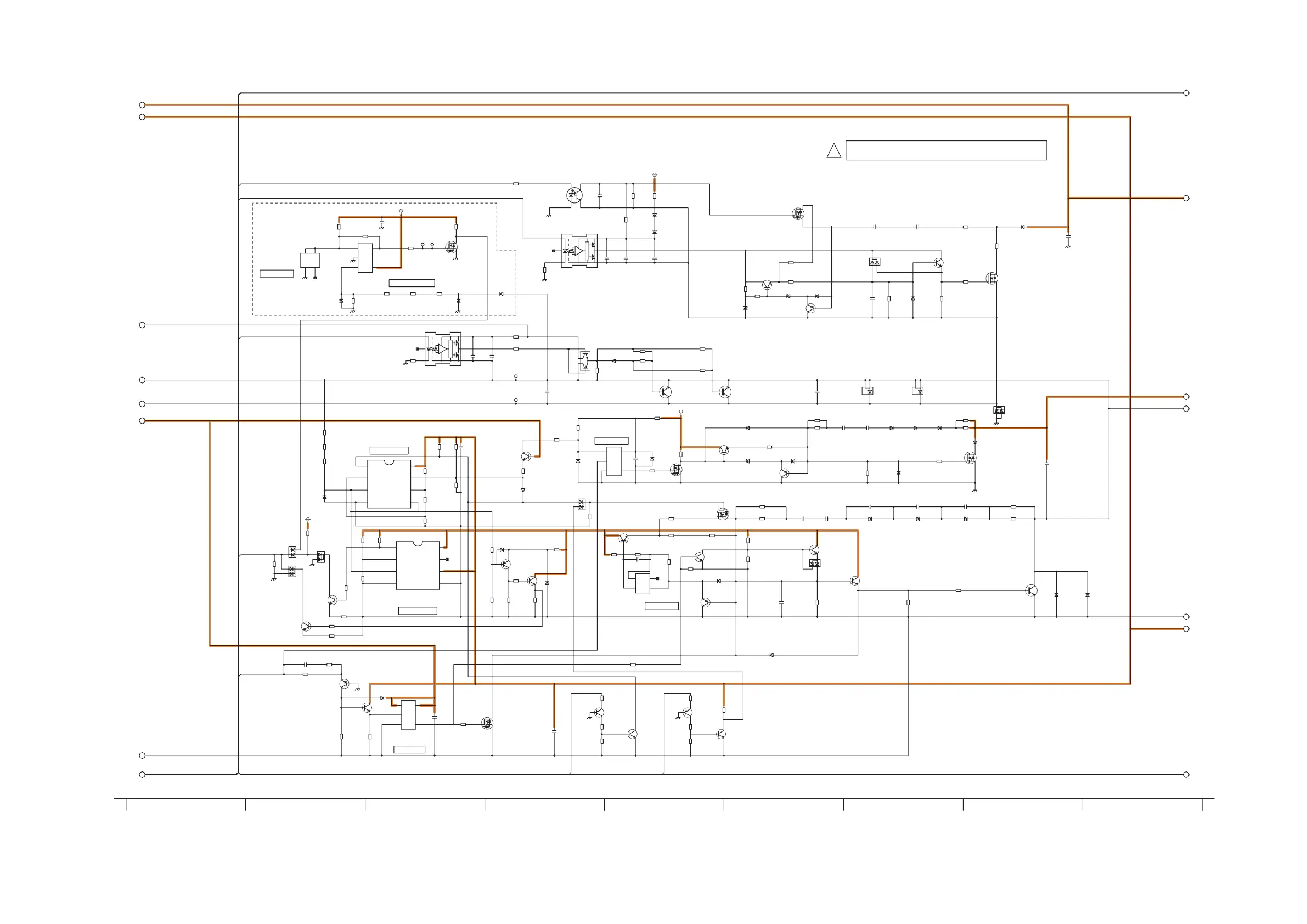
12.47. SC-Board (3/4) Schematic Diagram
+
+
AA_CERS
AA_CPH1
AA_CIS
AA_CEL
AA_CRC1
AA_CRC2
AA_UHZ
C16684
50V
0.1u
C16668
50V
220p
C16603
630V
1000p
C16608
50V
220p
C16661
630V
1000p
C16692
50V
0.1u
C16756
25V
4.7u
C16666
50V
82p
C16664
50V
82p
C16604
630V
1000p
C16665
50V
82p
C16646
630V
1000p
C16662
630V
1000p
C16675
50V
390p
C16641
2200p
630V
C16891
25V
1u
C16708
50V
0.1u
C16490
16V
1u
C16773
25V
1u
C16753
25V
4.7u
C16602
50V
22p
C16645
630V
1000p
C16685
50V
0.1u
C16755
25V
4.7u
C16707
50V
22p
C16642
5600p
630V
C16691
160V
100u
*C16417
220V
250u
F2A2T251A004
D16674
B0ECHR000001
D16618
B0ECKP000055
D16669
B0ACCJ000048
D16649
B0ACCJ000048
D16654
B0ACCJ000048
D16673
B0ECHR000001
D16671
B0ACCJ000048
D16490
B0ECKP000055
D16610
B0ACCJ000048
D16702
B0ACCJ000048
D16765
B0ECKP000055
D16653
B0ACCJ000048
D16478
B0ACCJ000048
D16407
B0JCME000093
D16607
B0ACCJ000048
D16902
B0ACCJ000048
D16497
B0ECKP000055
D16652
B0ECKP000055
D16650
B0ACCJ000048
D16491
B0ECKP000055
D16677
B0ADEJ000035
D16422
B0FACP000005
D16494
B0ADCJ000100
D16604
B0ADCJ000100
D16920
B0ADCJ000100
D16901
B0ADCJ000100
D16493
B0ADCJ000100
D16641
B0FBCN000006
D16642
B0FBCN000006
D16648
DZ2J051L0L
D16647
DZ2J150M0L
D16662
DZ2J150M0L
D16645
DZ2J150M0L
D16663
DZ2J150M0L
D16678
DZ2J15000L
D16646
DZ2J150M0L
D16605
DZ2J051L0L
D16664
DZ2J150M0L
D16602
DZ2J150M0L
D16651
DZ2J051M0L
D16477
DZ2J047L0L
D16492
DZ2J047M0L
C0DBZYY00352
IC16692
4
REFERENCE
3
CATHODE
1
NC
2
ANODE
C0DBZMC00006
IC16490
4
REFERENCE
3
CATHODE
1
NC
2
ANODE
C0JBAB000715
IC16773
1
NC
2
IN_A
3
GND
5
VCC
4
OUT_Y
C0BBAA000008
IC16491
1
-INPUT
2
GND
3
+INPUT
5
VCC
4
OUTPUT
C0JBAC000363
IC16691
1
IN_B
2
IN_A
3
GND
5
VCC
4
OUT
IC16661
C0BBBA000024
1
A_OUTPUT
2
A_-INPUT
3
A_+INPUT
4
GND
5
B_+INPUT
6
B_-INPUT
7
B_OUTPUT
8
VCC
IC16920
C0BBBA000024
1
A_OUTPUT
2
A_-INPUT
3
A_+INPUT
4
GND
5
B_+INPUT
6
B_-INPUT
7
B_OUTPUT
8
VCC
15V
15V
5V
5V
PC16603
B3PBA0000498
12
3
4
PC16684
B3PBA0000496
1
2
34
5
6
PC16685
B3PBA0000496
1
2
34
5
6
TP104
TP103
TP68TP67
Q16608
B1CBGD000001
Q16647
B1CBGD000001
Q16818
B1CBGD000001
Q16607
B1CBGD000001
Q16490
B1CBGD000001
*Q16601
B1CERR000042
G
D
S
Q16660
B1CERR000042
Q16921
B1ABCN000007
Q16602
DSC2001Q0L
Q16677
DSC2001Q0L
Q16606
DSC2001Q0L
Q16676
B1ABCF000231
Q16649
B1ABCN000007
Q16920
B1ABCN000007
Q16678
B1ABCF000231
Q16662
DSC2001Q0L
Q16645
DSC2001Q0L
Q16702
B1ABCF000231
Q16671
B1ABCF000231
Q16668
DSC2001Q0L
Q16810
B1ABCF000231
Q16661
B1JAER000010
Q16622
B1JADN000009
Q16621
B1JADN000009
Q16646
DSA2001S0L
Q16675
B1ADCN000007
Q16701
B1ADCN000007
Q16603
DSA2001S0L
Q16663
DSA2001S0L
Q16670
B1ADCN000007
DSA2001S0L
Q16801
Q16762
B1HFPFA00001
R16493
6.19k
R16649
33
R16617
2.2k
R16652
8.2k
R16712
1k
R16612
47
10
R16765
R16666
22k
R16804
1.1k
R16678
2k
R16745
470k
R16747
2.2k
R16711
4.7k
R16615
1.1k
R16899
2.74k
R16682
10
R16897
1k
R16769
75
R16634
470
R16904
22k
R16893
82.5k
R16609
2k
R16695
1.5k
R16717
1k
R16667
2k
R16776
47
R16663
7.15k
R16761
10
R16927
22k
1
R16601
R16660
2.2k
R16490
120k
R16685
220
R16631
10k
R16901
4.7k
R16677
2k
R16654
47
R16681
10
R16691
56k
R16497
47k
R16692
1.5k
R16892
82.5k
R16661
1.2k
R16687
27k
R16707
3.9k
R16922
3.48k
R16690
4.7k
R16496
47
R16604
330
R16674
2k
R16928
4.7k
R16665
33
R16891
69.8k
R16646
1.18k
R16801
22k
R16607
6.98k
R16926
2.2k
R16662
10k
R16686
10k
R16673
4.7k
R16650
100k
R16655
10k
R16920
10k
R16651
2k
R16633
22k
R16492
120k
R16742
47k
R16694
56k
R16498
10k
R16621
220
R16763
47k
R16605
1.8k
R16699
10k
R16645
5.6k
R16684
220
R16802
30.9k
R16495
750
R16746
47k
R16679
10.7k
R16900
10k
R16898
1.05k
R16659
0
R16680
4.7k
R16921
1.24k
R16668
2k
R16648
2k
R16656
4.7k
R16622
220
R16664
2k
R16658
6.34k
R16491
120k
R16494
2k
R16653
1.8k
R16688
8.87k
R16675
4.7k
R16923
10k
R16610
100k
VOL
VFG
16V_F
Vsus
VAD VAD
Vad+5V
VSCN_F
16V_F
Vad+5V
VOL
16V_F
20 2523 272419 2621 22
!
VFG
VOL
Vad+5V
Vsus
16V_F
13
15
16
14
18
17
11
12
CIRCUIT
SEPA PROTECT
SEPA PROTECT
SHUNT REG
COMPARATOR
COMPARATOR
INVERTER
SHUNT REG
NAND GATE
16V_F
VAD
27
24
22
26
23
21
25
SC-BOARD TXNSC11VEK (3/4)

Table of Contents

Related product manuals