EasyManua.ls Logo

Parker Hyperchill ICE116 - Page 105

Parker Hyperchill ICE116
Print Icon
To Next Page IconTo Next Page
To Next Page IconTo Next Page
To Previous Page IconTo Previous Page
To Previous Page IconTo Previous Page
Loading...
Norsk
7/8
ICE076-116
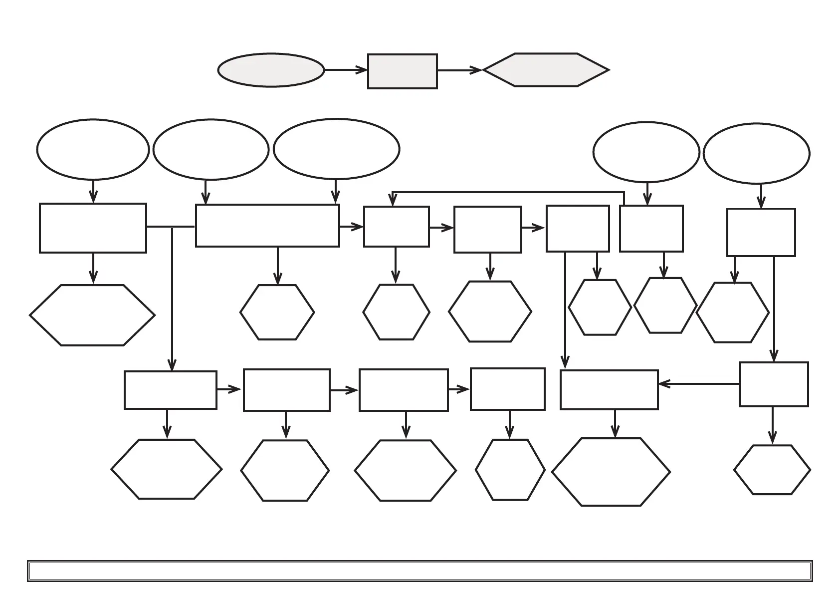
6 Feilsøking
FEIL
ÅRSAK
LØSNING
TEMPERATUREN PÅ
AVLØPSVANNET ER
HØYERE ENN INNSTILT
VERDI
KOMPRESSOREN STOPPER
FORDI PRESSOSTATEN FOR
HØYT TRYKK AKTIVERES
OPPSUGING TIL
KOMPRESSOR
OG VANNRØR
HAR ISDANNELSE
KOMPRESSOREN
FUNGERER
LENGE AD GANGEN
OG ER STØYENDE
VANNGJENNOMSTRØMNING
FOR STOR, HØY TERMISK
BELASTNING
REDUSER GJEN-
NOMSTRØMNINGEN
PÅVÆSKEN SOM SKAL
AVKJØLES
OMGIVELSESTEMPERA-
TUR FOR HØY
SØRG FOR ATOMGI-
VELSESTEMPERATUREN
KOMMER UNDERMAKSI-
MUMSGRENSEN
PRESSOSTAT
ØDELAGT
ELLER
FEILJUSTERT
SKIFT UT
PRESSOSTAT
TILSTOPPET
KJØLEMIDDEL-
FILTER
SKIFT UT
FILTERET
RIBBENE PÅ
KONDENSATOREN
ER SKITNE
RENGJØR
RIBBENE PÅ
KONDENSATOREN
OVERFLATEN PÅ
KONDENSATOREN
ER TILDEKKET
FRIGJØR
OVERFLATEN
FORAN PÅ
KONDENSATOREN
UTILSTREKKELIG
VANNTILFØRSEL
ØK KAPASITETEN
PÅ VÆSKEN SOM
SKAL AVKJØLES
SLITTE
KOMPRESSOR-
KOMPONENTER
REPARE
ELLER SKIFT UT
KOMPRESSOR
LEKKASJE I KRETSEN,
ANLEGGET ULADET
KONTROLLER OM DET
FINNES LEKKASJER, FJERN
DEM OG
LAD KRETSEN
TILSTOPPET
KJØLEMIDDELFIL-
TER
SKIFT UT
FILTERET
JA
NEI
JA
JA JA
JA JA
JA
JA
JA
JA
NEI
NEI
NEI
NEI
KOMPRESSOREN
STOPPER FORDI
PRESSOSTATEN FOR LAVT
TRYKK AKTIVERES
NEI
VIFTEN ROTERER
I GAL RETNING
NEI
BYTT OM
FASENE
TERMOSTATKOL-
BE
UTLADET
NEI
TERMOSTATISK
VENTIL
FEILJUSTERT
NEI
SKIFT UT
VENTILEN
JUSTER
VENTILEN
JA
JA
NEI
NEI
JA

Table of Contents

Related product manuals