EasyManua.ls Logo

Parker Hyperchill ICE116 - Störungssuche

Parker Hyperchill ICE116
Print Icon
To Next Page IconTo Next Page
To Next Page IconTo Next Page
To Previous Page IconTo Previous Page
To Previous Page IconTo Previous Page
Loading...
Deutsch
7/8
ICE076-116
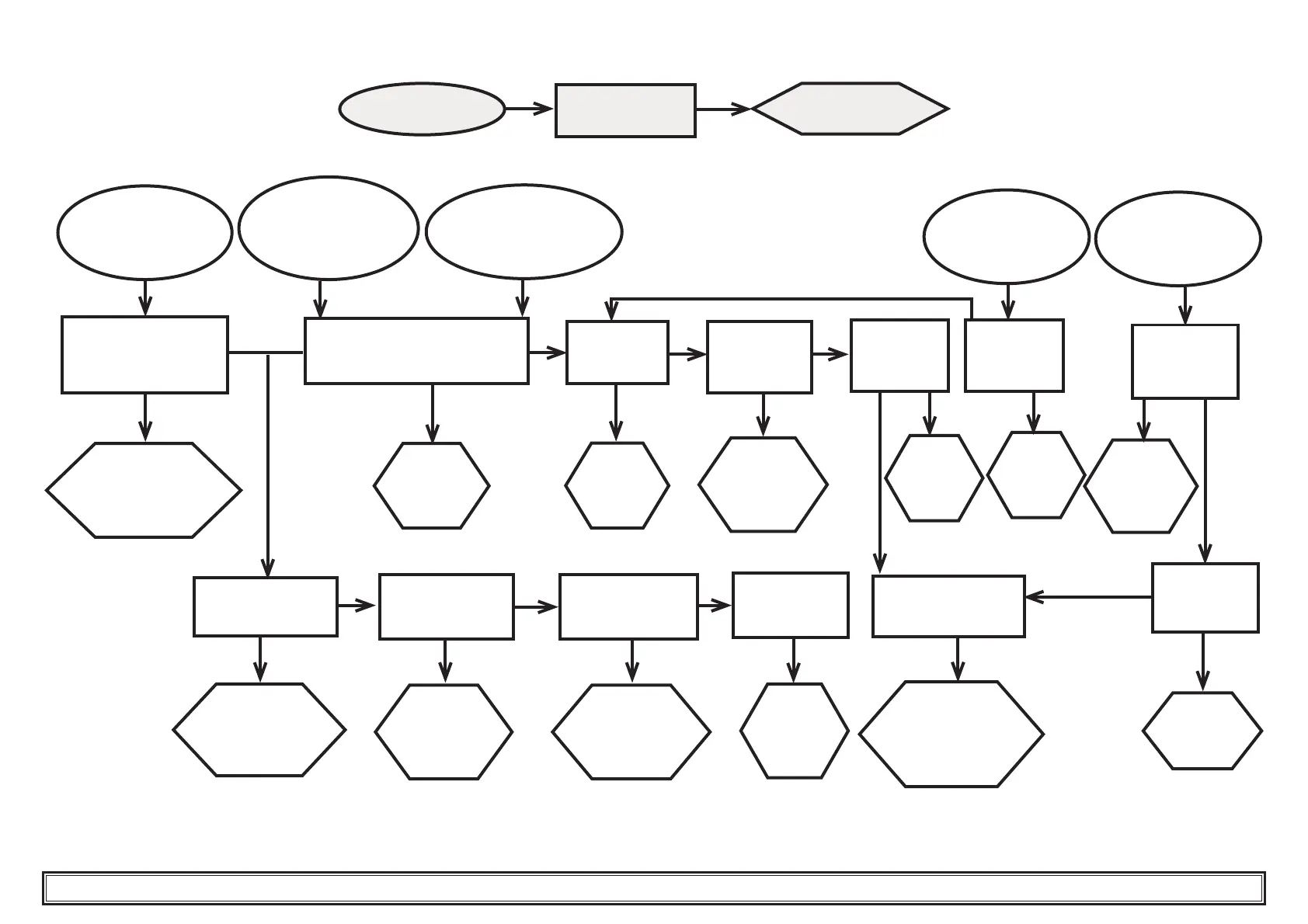
6 Störungssuche
STÖRUNG
URSACHE
ABHILFE
TEMPERATUR DES
WASSERS AM AUSLAUF
LIEGT ÜBER DEM EINGESTELL-
TENWERT.
VERDICHTER STOPPT INFOLGE
ANSPRECHEN DES HD-SICHER-
HEITSDRUCKSCHALTERS
SAUGSEITE
DES VERDICHTERS,
FLÜSSIGKEITSLEITUNG
VEREIST
VERDICHTER
ARBEITET LÄNGER UND GE-
RÄUSCHVOLL
WASSER---VOLUMENSTROM
ZU HOCH, WÄRMELAST HOCH.
VOLUMENSTROM
DER ZU KÜHLENDEN
FLÜSSIGKEIT
REDUZIEREN
UMGEBUNGSTEMPERA-
TUR HOCH.
UMGEBUNGSTEMPE-
RATUR UNTER DEN AN-
GEGEBENEN GRENZWERT
FÜHREN.
DRUCKSCHALTER
DEFEKT ODER
UNKORREKT
EINGESTELLT
DRUCKWÄCH-
TER
ERSETZEN
KÜHLMITTELFIL-
TER VERSTOPFT
FILTER
ERSETZEN
RIPPEN DES
KONDENSATORS
VERSCHMUTZT
RIPPEN DES
KONDENSATORS
REINIGEN
OBERFLÄCHE
DES KONDENSATORS
BEDECKT
BEDECKUNG AN
FRONTOBERFLÄCHE
DES KONDENSATORS
ENTFERNEN
WASSER-VOLU-
MENSTROM UNZU-
REICHEND.
VOLUMEN-
STROM DER ZU
KÜHLENDEN
FLÜSSIGKEIT
ERHÖHEN.
KOMPONENTEN
VERDICHTER
ABGENUTZT
VERDICHTER RE-
PARIEREN ODER
ERSETZEN
VERLUSTE IM KREIS,
ANLAGE NICHT
BEFÜLLT.
LECKSTELLEN
SUCHEN, BESEITIGEN
UND KREIS
BEFÜLLEN.
KÜHLMITTELFILTER
VERSTOPFT
FILTER
ERSETZEN
JA
NEIN
JA
JA JA
JA JA
JA
JA
JA
JA
NEIN
NEIN
NEIN
NEIN
VERDICHTER STOPPT INFOLGE
ANSPRECHEN DES ND-SICHER-
HEITSDRUCKSCHALTERS.
NEIN
VENTILATOR DREHT
ENTGEGENGESETZT
NEIN
PHASEN
UMKEHREN.
THERMOSTA-
TISCHE KUGEL
LEER
NEIN
THERMOSTATI-
SCHES VENTIL
UNKORREKT
EINGESTELLT
NEIN
VENTIL
ERSETZEN.
VENTIL NEU
EINSTELLEN.
JA
JA
NEIN
NEIN
JA

Table of Contents

Related product manuals