EasyManua.ls Logo

Parker Hyperchill ICE116 - Dépannage

Parker Hyperchill ICE116
Print Icon
To Next Page IconTo Next Page
To Next Page IconTo Next Page
To Previous Page IconTo Previous Page
To Previous Page IconTo Previous Page
Loading...
Français
7/8
ICE076-116
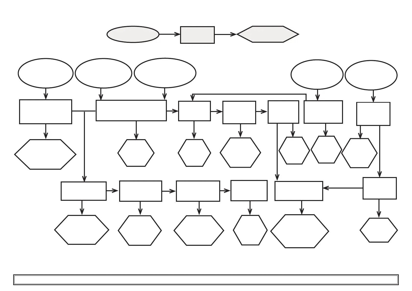
6 Dépannage
PANNE
CAUSE
REMÈDE
LA TEMPÉRATURE DE L’EAU
EN SORTIE EST SUPÉRIEURE À
LA VALEUR PROGRAMMÉE
LE COMPRESSEUR S’AR-
RÊTE EN RAISON DE L’IN-
TERVENTION DU PRESSOSTAT
HAUTE PRESSION
ASPIRATION
COMPRESSEUR,
LIGNE LIQUIDE
GIVRÉES
LE COMPRESSEUR FONC-
TIONNE
LONGUEMENT
ET BRUYAMMENT
DÉBIT D’EAU EXCESSIF,
CHARGE THERMIQUE
ÉLEVÉE
DIMINUER LE
DÉBIT DU
FLUIDE À
REFROIDIR
TEMPÉRATURE
AMBIANTE
ÉLEVÉE
RAMENER LA
TEMPÉRATURE
AMBIANTE SOUS
LA VALEUR
LIMITE DÉCLARÉE
PRESSOSTAT
CASSÉ OU
DÉRÉGLÉ
REMPLACER LE
PRESSOSTAT
FILTRE RÉFRIGÉ-
RANT COLMA
REMPLACER
LE FILTRE
AILETTES DU
CONDENSATEUR
SALES
NETTOYER LES
AILETTES DU
CONDENSATEUR
SURFACE DU
CONDENSEUR
BOUCHÉE
LIBÉRER LA
SURFACE
FRONTALE DU
CONDENSATEUR
DÉBIT D’EAU
INSUFFISANT
AUMENTARE LA
PORTATA DEL FLUI-
DO DA RAFFRED-
DARE
COMPOSANTS DE
COMPRESSEUR
ENDOMMAGÉS
RÉPARER OU
REMPLACER LE
COMPRESSEUR
FUITES DANS LE CIRCUIT,
INSTALLATION DÉCHARGÉE
CONTRÔLER LA
PRÉSENCE DE
FUITES, LES ÉLIMINER,
CHARGER LE
CIRCUIT
FILTRE
RÉFRIGÉRANT
COLMA
REMPLACER
LE FILTRE
OUI
NON
OUI
OUI OUI
OUI OUI
OUI
OUI
OUI
OUI
NON
NON
NON
NON
LE COMPRESSEUR S’ARRÊTE EN
RAISON DE L’INTERVENTION DU
PRESSOSTAT PRESSION BASSE
NON
VENTILATEUR
TOURNANT EN
SENS INVERSE
NON
INVERSER
LES PHASES
BULBE
THERMOSTA-
TIQUE DÉCHARGÉ
NON
VANNE
THERMOSTATIQUE
DÉRÉGLÉE
NON
REMPLACER
LA VANNE
RÉGLER DE
NOUVEAU LA
VANNE
OUI
OUI
NON
NON
OUI

Table of Contents

Related product manuals