EasyManua.ls Logo

Parker Hyperchill ICE116 - Page 49

Parker Hyperchill ICE116
Print Icon
To Next Page IconTo Next Page
To Next Page IconTo Next Page
To Previous Page IconTo Previous Page
To Previous Page IconTo Previous Page
Loading...
Svenska
7/8
ICE076-116
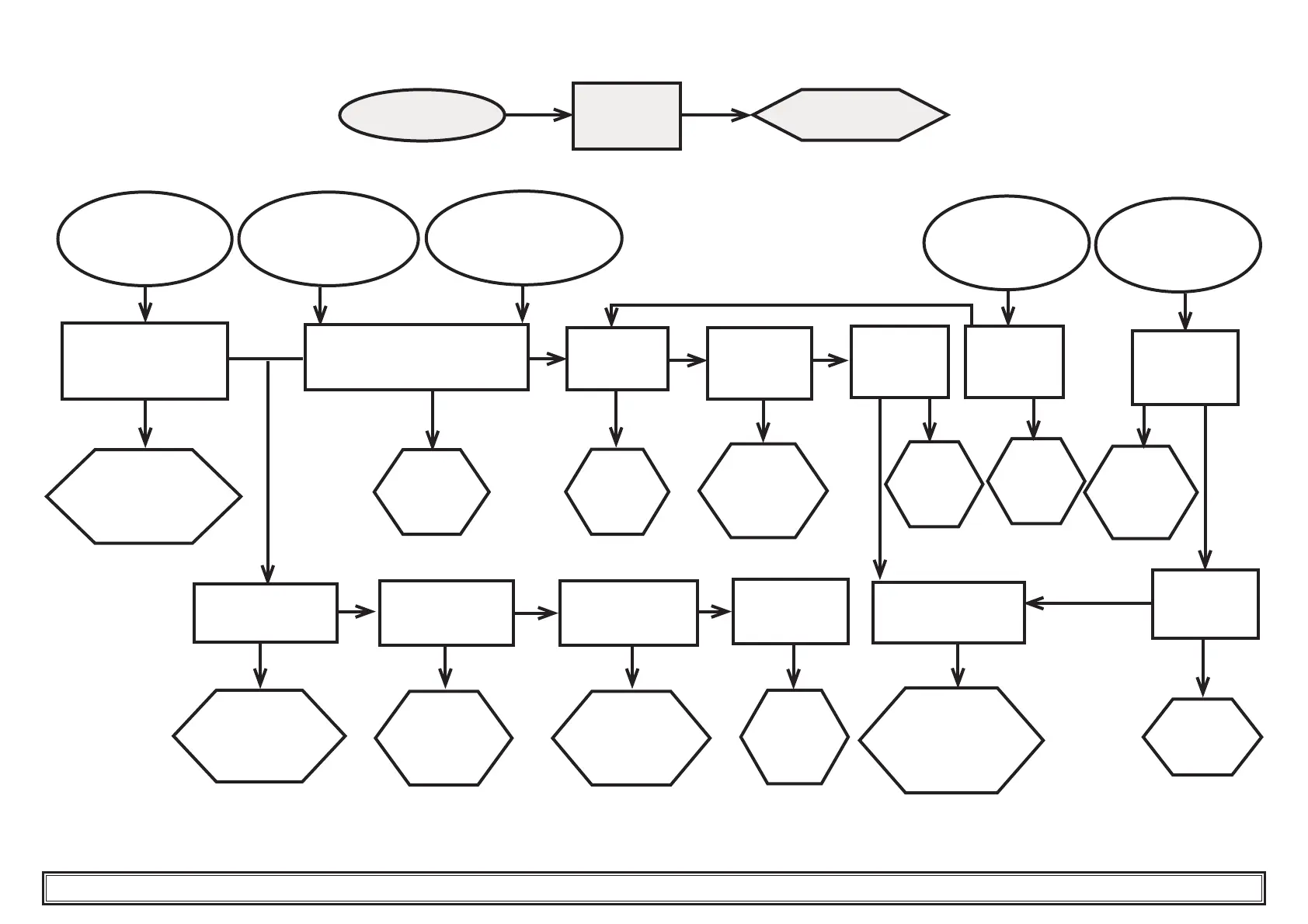
6 Felsökning
FEL
MÖJLIG
ORSAK
ÅTGÄRD
TEMPERATUREN PÅ UT-
LOPPSVATTNET ÄR HÖGRE
ÄN DET
INSTÄLLDA VÄRDET
KOMPRESSORN STANNAR
FÖR TRYCKVAKTEN FÖR HÖGT
TRYCK HAR UTLÖSTS
KOMPRESSORINTAG,
VÄTSKELINJE
TÄCKTA
MED RIMFROST
KOMPRESSORN
FUNGERAR
LÄNGE,
OCH VÄSNAS
ÖVERDRIVEN
VATTENTILLFÖRSEL,
HÖG VÄRMEBELASTNING
MINSKA
VÄTSKETILLFÖRSELN
SOM SKA KYLAS
RUMSTEMPERATUR
FÖR HÖG
SÄNK RUMSTEMPE-
RATUREN UNDER DET
DEKLARERADE
GRÄNSVÄRDET
TRYCKVAKT
DEFEKT ELLER
OJUSTERAD
BYT
TRYCKVAKTEN
IGENSATT
KYLFILTER
BYT
FILTRET
KONDENSATORFLÄNSAR
SMUTSIGA
RENGÖR
KONDENSATORFLÄN-
SARNA
KONDENSATORYTAN
BLOCKERAD
FRILÄGG DEN
FRÄMRE
YTAN PÅ
KONDENSATORN
VATTENTILLFÖR-
SEL OTILLRÄCKLIG
ÖKA VÄTSKETILL-
FÖRSELN SOM SKA
KYLAS
KOMPRESSORNS
KOMPONENTER
FÖRSTÖRDA
REPARERA
ELLER BYT
KOMPRESSORN
LÄCKOR PÅ KRETSEN,
TÖMNINGSANLÄGGNING
KONTROLLERA OM DET
FINNS NÅGRA LÄCKAGE,
ELIMINERA DEM,
FYLL KRETSEN
IGENSATT
KYLFILTER
BYT
FILTRET
JA
NEJ
JA
JA JA
JA JA
JA
JA
JA
JA
NEJ
NEJ
NEJ
NEJ
KOMPRESSORN STANNAR
FÖR
TRYCKVAKTEN FÖR
LÅGT TRYCK HAR
UTLÖSTS
NEJ
FLÄKTEN
ROTERAR
BAKVÄNT
NEJ
KASTA OM
FASERNA
TERMOSTATKÄN-
SELKROPP
TOM
NEJ
TERMOSTATVEN-
TIL
OJUSTERAD
NEJ
BYT
VENTILEN
JUSTERA
VENTILEN PÅ
NYTT
JA
JA
NEJ
NEJ
JA

Table of Contents

Related product manuals