EasyManua.ls Logo

Parker Hyperchill ICE116 - Page 57

Parker Hyperchill ICE116
Print Icon
To Next Page IconTo Next Page
To Next Page IconTo Next Page
To Previous Page IconTo Previous Page
To Previous Page IconTo Previous Page
Loading...
Suomi
7/8
ICE076-116
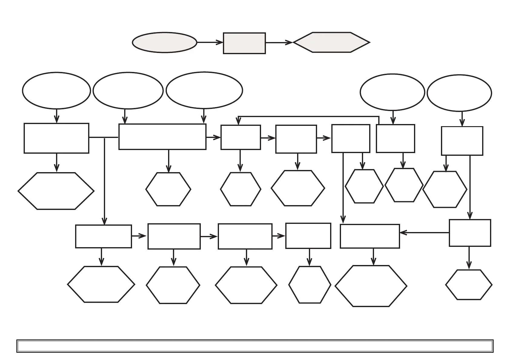
6 Vianetsintä
HÄIRIÖ
SYY
KORJAUS
POISTUVAN VEDEN
LÄMPÖTILAONYLI
ASETUSARVON
KOMPRESSORI PYSÄHTYY
KORKEAN PAINEEN PAINEKYTKI-
MEN TOIMINNAN VUOKSI
KOMPRESSORIN
IMU,
NESTELINJA
JÄÄSSÄ
KOMPRESSORI
Y
KAUAN,
KOVA ÄÄNI
LIIAN SUURI
VEDENMÄÄRÄ,
KORKEA
LÄMPÖKUORMA
VÄHENNÄ
JÄÄHDYTETTÄVÄN
VEDENMÄÄRÄÄ
KORKEA
YMPÄRISTÖN
LÄMPÖTILA
SÄÄDÄ YMPÄRISTÖN
LÄMPÖTILA VAADITUN ASE-
TUSARVON MUKAISESTI
PAINEKYTKIN
VIALLINEN TAI
KALIBROIMATON
VAIHDA
PAINEKYTKIN
JÄÄHDYTYSNES-
TEEN
SUODATIN
TUKOSSA
VAIHDA
SUODATIN
KONDENSAATTORIN
SIIVET
LIKAISET
PUHDISTA KONDEN-
SAATTORIN SIIVET
KONDENSAATTORIN
PINTA TUKOSSA
VAPAUTA
KONDENSAATTORIN
ETUPINTA
LIIAN VÄHÄN
VETTÄ
LISÄÄ ÄÄHDYTETTÄ-
VÄN VEDENMÄÄRÄÄ
KOMPRESSORIN
OSAT
VIOITTUNEET
KORJAA TAI
VAIHDA
KOMPRESSORI
VUOTOJA
PUTKISTOSSA,
POISTOLAITTEISTOSSA
TARKISTA
MAHDOLLISET
VUODOT, POISTA,
TÄYTÄ PIIRI
JÄÄHDYTYSNES-
TEEN
SUODATIN
TUKOSSA
VAIHDA
SUODATIN
KYLLÄ
EI
KYLLÄ
KYLLÄ KYLLÄ
KYLLÄ
KYLLÄ
KYLLÄ
KYLLÄ
KYLLÄ
KYLLÄ
EI
EI
EI
EI
KOMPRESSORI PYSÄHTYY MA-
TALAN PAINEEN PAINEKYTKIMEN
TOIMINNAN VUOKSI
EI
TUULETIN
PYÖRII
VÄÄRÄÄN
SUUNTAAN
EI
VAIHDA
VAIHEIDEN
PAIKKAA
TERMOSTAATIN
POLTTIMO
TYHJÄ
EI
TERMOSTAATTI-
VENTTIILI
KALIBROIMATON
EI
VAIHDA
VENTTIILI
KALIBROI
VENTTIILI
KYLLÄ
KYLLÄ
EI
EI
KYLLÄ

Table of Contents

Related product manuals