EasyManua.ls Logo

Parker Hyperchill ICE116 - Page 81

Parker Hyperchill ICE116
Print Icon
To Next Page IconTo Next Page
To Next Page IconTo Next Page
To Previous Page IconTo Previous Page
To Previous Page IconTo Previous Page
Loading...
Dansk
7/8
ICE076-116
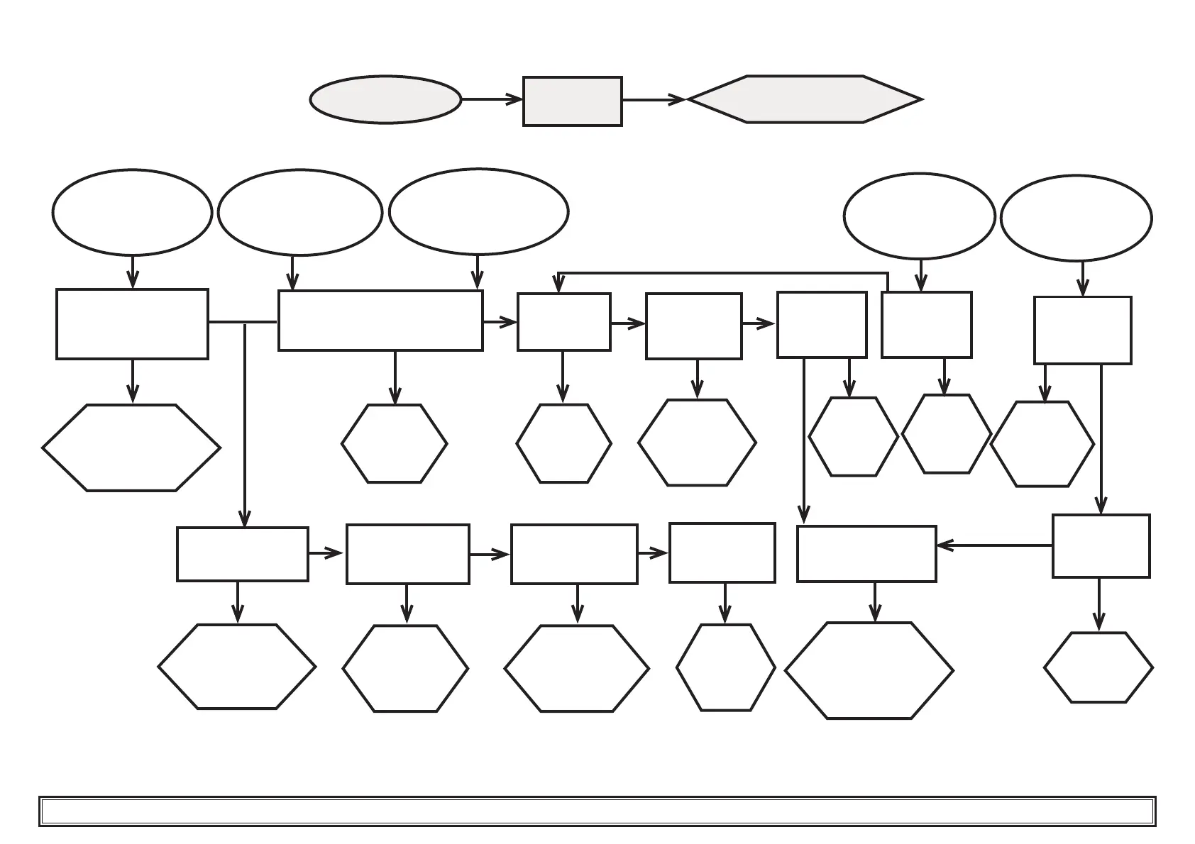
6 Fejlsøgning
FEJL
ÅRSAG
AFHJÆLPNING
VANDETS UDLØBSTEMPERA-
TUR OVERSTIGER DEN INDSTIL-
LEDE VÆRDI
KOMPRESSOREN
STANDSER, FORDI
HØJTRYKSPRESSOSTATEN
UDLØSES
KOMPRESSORENS SU-
GESIDE,
KØLEVÆSKERØR
DÆKKET AF RIM
KOMPRESSOREN
KØRER
I LANG TID,
STØJENDE
FOR KRAFTIGVANDSTRØM,
HØJ TERMISK
BELASTNING
REDUCER
TILFØRSLEN AF
VAND, DER
SKAL AFKØLES
HØJ
OMGIVENDE
TEMPERATUR
FÅ DEN
OMGIVENDE
TEMPERATUR NED
UNDER DEN
ANGIVNE GRÆNSE
PRESSOSTATEN ER
I STYKKER ELLER
FORKERT
KALIBRERET
UDSKIFT
TRYKRELÆ
TILSTOPPET
KØLEFILTER
UDSKIFT
FILTERET
KONDENSATORENS
LAMELLER
TILSTOPPEDE
RENS KONDENSATO-
RENS LAMELLER
KONDENSATORENS
OVERFLADE
BLOKERET
RENGØR
OVERFLADEN
FORAN PÅ
KONDENSATOREN
UTILSTRÆKKELIG
VANDSTRØM
ØG DENMÆNGDE
VAND, DER
SKAL AFKØLES
KOMPONENTER
KOMPRESSOR
DEFEKTET
REPARÉR
ELLER UDSKIFT
KOMPRESSOR
LÆKAGE I KREDSLØBET,
SYSTEMET TOMT
KONTROLLER
FOR LÆKAGER,
REPARER DEM,
FYLD ANLÆGGET OP
TILSTOPPET
KØLEFILTER
UDSKIFT
FILTERET
JA
NEJ
JA
JA JA
JA JA
JA
JA
JA
JA
NEJ
NEJ
NEJ
NEJ
KOMPRESSOREN
STANDSER, FORDI
LAVTRYKSPRESSOSTATEN
UDLØSES
NEJ
BLÆSEREN
KØRER
BAGLÆNS
NEJ
VEND
FASERNE
TERMOSTATISK
FØLER
TOM
NEJ
TERMOSTATISK
VENTIL ER
FORKERT
KALIBRERET
NEJ
UDSKIFT
VENTILEN
KALIBRER0
VENTILEN IGEN
JA
JA
NEJ
NEJ
JA

Table of Contents

Related product manuals