EasyManua.ls Logo

Parker Hyperchill ICE116 - Page 97

Parker Hyperchill ICE116
Print Icon
To Next Page IconTo Next Page
To Next Page IconTo Next Page
To Previous Page IconTo Previous Page
To Previous Page IconTo Previous Page
Loading...
Česky
7/8
ICE076-116
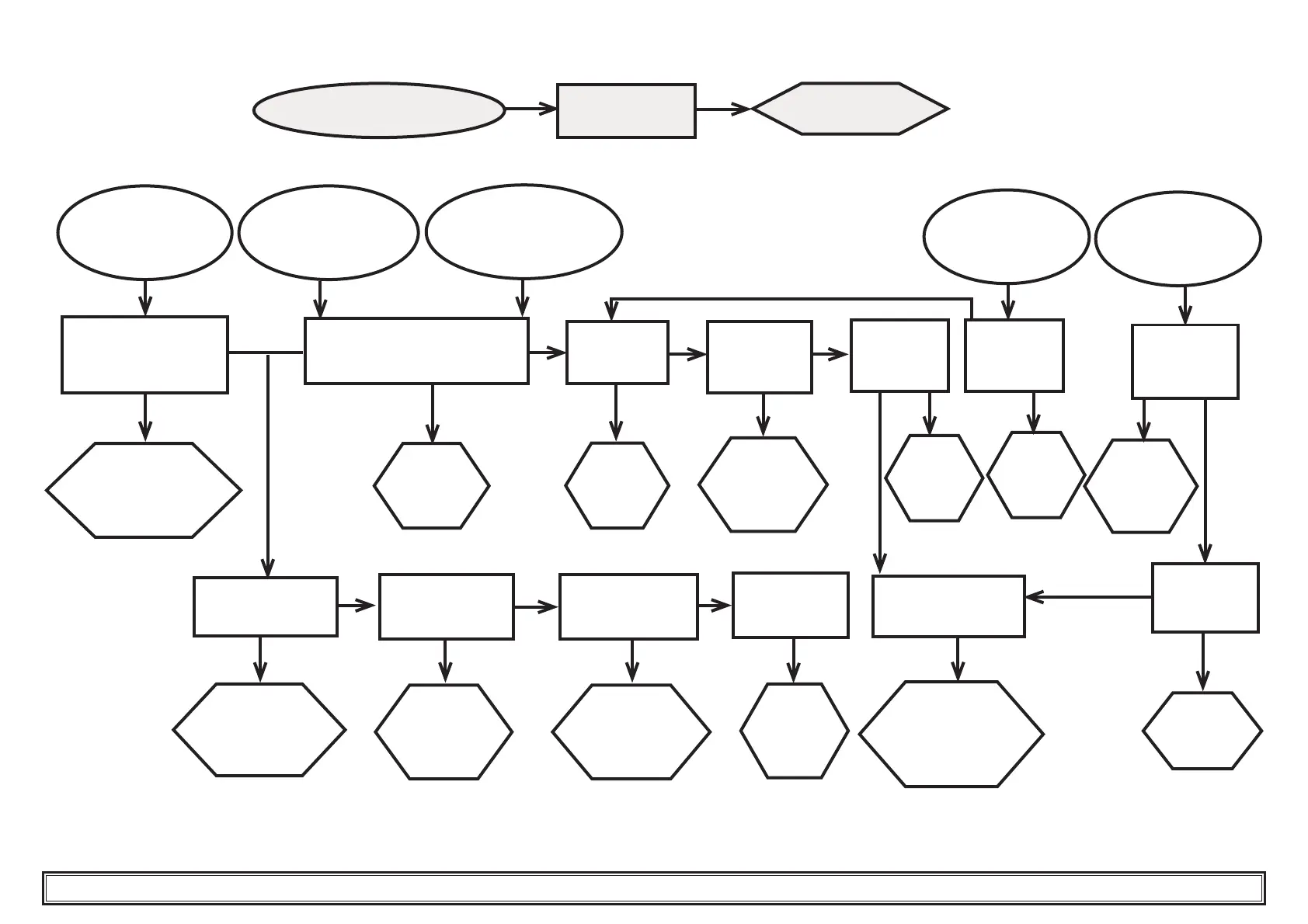
6 Jak odstranit poruchu
PORUCHA
PŘÍČINA
ŘEŠENÍ
TEPLOTA NA VÝSTUPU
VODY JE VYŠŠÍ NE
NASTAVENÁ HODNOTA
KOMPRESOR SE
ZASTAVUJE KVŮLI
ZÁSAHU PRESOSTATU
VYSOKÉHO TLAKU
NASÁVÁNÍ
KOMPRESOR,
VEDENÍ KAPALINY
JINOVATKA
KOMPRESOR
FUNGUJE
DLOUHO,
JE HLUČNÝ
PRŮTOK VODY
NADMĚRNÝ,
ZVÝŠENÁ TEPELNÁ
TĚŽ
SNIŽTE PRŮTOK
KAPALINY KE
ZCHLAZENÍ
TEPLOTA
PROSTŘEDÍ
VYSOKÁ
TEPLOTU
PROSTŘEDÍ
UVEĎTE NA
HODNOTU POD
UVEDENÝM LIMITEM
PRESOSTAT
POŠKOZENÝ
NEBO
NEFUNKČNÍ
VYMĚŇTE
PRESOSTAT
FILTR
CHLADIVA
ZANESENÝ
VYMĚŇTE
FILTR
ŽEBRA
KONDENZÁTORU
ZAŠPINĚNÁ
VYČISTĚTE
ŽEBRA
KONDENZÁTORU
PLOCHA
KONDENZÁTORU
UCPANÁ
UVOLNĚTE ČELNÍ
PLOCHU
KONDENZÁTORU
PRŮTOK VODY
NEDOSTATEČNÝ
ZVYŠTE PRŮTOK
KAPALINY
KE ZCHLAZENÍ
POŠKOZENÉ
DÍLY
KOMPRESORU
OPRAVTE NEBO
VYMĚŇTE
KOMPRESOR
ZTRÁTY V
OKRUHU,
SYSTÉM
ODVODU
ZKONTROLUJTE,
ZDA DOCHÁZÍ KE
ZTRÁTÁM, ODSTRAŇTE
JE, NAPLŇTE OKRUH
FILTR
CHLADIVA
ZANESENÝ
VYMĚŇTE
FILTR
ANO
NE
ANO
ANO ANO
ANO ANO
ANO
ANO
ANO
ANO
NE
NE
NE
NE
KOMPRESOR SE
ZASTAVUJE KVŮLI ZÁSAHU
PRESOSTATU NÍZKÉHO
TLAKU
NE
VENTILÁTOR SE
TOČÍ OBRÁCENĚ
NE
OBRAŤTE
ZE
JÍMKA
TERMOSTATIKA
ODVOD
NE
TERMOSTATICKÝ
VENTIL
POKAENÝ
NE
VYMĚŇTE
VENTIL
OPRAVTE
VENTIL
ANO
ANO
NE
NE
ANO

Table of Contents

Related product manuals