EasyManua.ls Logo

Parker Hyperchill-Plus ICEP007 - Page 42

Parker Hyperchill-Plus ICEP007
98 pages
Print Icon
To Next Page IconTo Next Page
To Next Page IconTo Next Page
To Previous Page IconTo Previous Page
To Previous Page IconTo Previous Page
Loading...
Português
8 / 8
ICEP007-024 (60Hz)
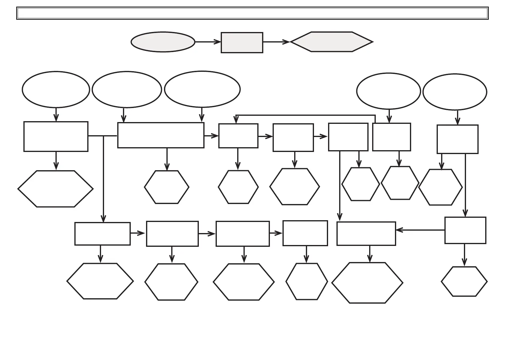
6 Localização de avarias
AVARIA
CAUSA
SOLUÇÃO
A TEMPERATURA DA ÁGUA
DE SAÍDA É
SUPERIOR AO VALOR
DEFINIDO
O COMPRESSOR PAROU
DEVIDO À INTERVENÇÃO
DO PRESSÓSTATO DE ALTA
PRESSÃO
ASPIRAÇÃO DO
COMPRESSOR,
LINHA DO LÍQUIDO
CONGELADAS
O COMPRESSOR
FUNCIONA
PORMUITO TEMPO,
ÉRUIDOSO
DÉBITO DE ÁGUA
EXCESSIVO,
CARGA TÉRMICA
ELEVADA
DIMINUA O DÉBITO
DO FLUIDO A
ARREFECER
TEMPERATURA
AMBIENTE
ELEVADA
REDUZAATEMPER-
ATURA AMBIENTE PARA
UM NÍVEL INFERIOR AO VAL-
OR LIMITE DECLARADO
PRESSÓSTATO
DANIFICADO OU
DESREGULADO
SUBSTITUIR
O PRESSÓSTATO
FILTRO DE
REFRIGERAÇÃO
ENTUPIDO
SUBSTITUA
O FILTRO
ALHETAS DO
CONDENSADOR
SUJAS
LIMPE AS
ALHETAS DO
CONDENSADOR
SUPERFÍCIE DO
CONDENSADOR
OBSTRUÍDA
DESOBSTRUA A
SUPERFÍCIE
FRONTAL DO
CONDENSADOR
DÉBITO DE
ÁGUA
INSUFICIENTE
AUMENTE O
DÉBITO DO
FLUIDO A
ARREFECER
COMPONENTES
DO COMPRESSOR
DANIFICADOS
REPARAR OU
SUBSTITUIR O
COMPRESSOR
FUGAS NO
CIRCUITO,
SISTEMA VAZIO
VERIFIQUE
SE HÁ FUGAS,
ELIMINEAS, ENCHA
O CIRCUITO
FILTRO DE
REFRIGERAÇÃO
ENTUPIDO
SUBSTITUA
O FILTRO
SIM
NÃO
SIM
SIM SIM
SIM SIM
SIM
SIM
SIM
SIM
NÃO
NÃO
NÃO
NÃO
O COMPRESSOR PAROU DEVIDO
À INTERVENÇÃO DO PRESSÓSTATO
DE BAIXA PRESSÃO
NÃO
O VENTILADOR
GIRA AO
CONTRÁRIO
NÃO
INVERTA
AS FASES
BOLBO
TERMOSTÁTICA
DESCARREGADO
NÃO
VÁLVULA
TERMOSTÁTICA
DESREGULADA
NÃO
SUBSTITUA
A VÁLVULA
CALIBRE
NOVAMENTE
AVÁLVULA
SIM
SIM
NÃO
NÃO
SIM

Table of Contents