EasyManua.ls Logo

Philips 32PFL4606H/60 - Page 55

Philips 32PFL4606H/60
83 pages
Print Icon
To Next Page IconTo Next Page
To Next Page IconTo Next Page
To Previous Page IconTo Previous Page
To Previous Page IconTo Previous Page
Loading...
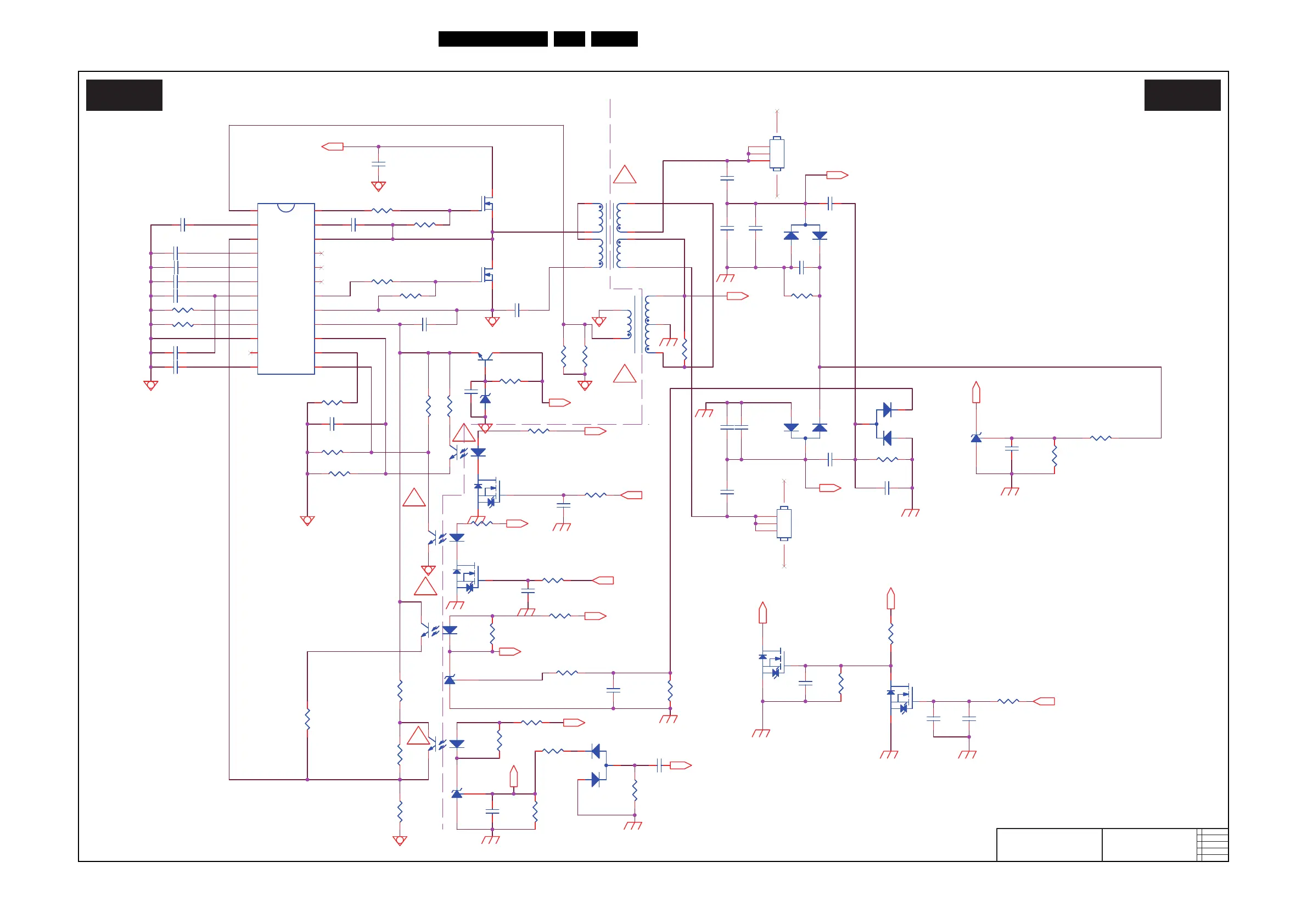
Circuit Diagrams and PWB Layouts
EN 55TPM7.1E LA 10.
2011-Aug-19
Inverter
19090_501_110412.eps
110510
Inverter
A02 A02
2011-04-12
1
715G4545
Inverter
Vshort
IFB
NF
Vdd
C
B
Dis-Arcing
12V
ENA
Dis-Arcing
12V
12V
C
D
D
A
12V
12V
ENA
DIM
Vdd-S
B+
!
!
!
!
!
HOT
!
COLD
HOT COLD
R834
10K 1/8W 1%
R834
10K 1/8W 1%
Q803
RK7002FD5T116
Q803
RK7002FD5T116
C833
10N 50V
C833
10N 50V
R805
330K 1/8W 1%
R805
330K 1/8W 1%
R808
100K 1/8W 1%
R808
100K 1/8W 1%
R801
10R 1/8W 5%
R801
10R 1/8W 5%
C814
220N 50V
C814
220N 50V
C812
220N 50V
C812
220N 50V
C806
1.2nF 50V
C806
1.2nF 50V
R807
100K 1/8W 1%
R807
100K 1/8W 1%
IC805
EL817MA
IC805
EL817MA
12
43
CN802
CONN
CN802
CONN
1
2
3
4 5
R818
510K 1% 1/8W
R818
510K 1% 1/8W
R824
10K 1/6W 5%
R824
10K 1/6W 5%
C809
15PF 6KV
C809
15PF 6KV
R811
100K 1/8W 1%
R811
100K 1/8W 1%
R812
1K 1/8W 1%
R812
1K 1/8W 1%
C824
10N 50V
C824
10N 50V
R825
27R +-1% 1/8W
R825
27R +-1% 1/8W
R817
1K 1/8W 1%
R817
1K 1/8W 1%
IC807
KIA431A-AT/P_NC
IC807
KIA431A-AT/P_NC
C827
4N7 50V
C827
4N7 50V
R819
390K +-5% 1/4W
R819
390K +-5% 1/4W
C821
100N 50V_NC
C821
100N 50V_NC
R838
1K 1/8W 1%
R838
1K 1/8W 1%
R822
10K 1/8W 1%
R822
10K 1/8W 1%
R823
27R +-1% 1/8W
R823
27R +-1% 1/8W
IC801
UBA2071AT
IC801
UBA2071AT
IFB
1
CIFB
2
VFB
3
CVFB
4
CSWP
5
CT
6
CF
7
IREF
8
CPWM
9
N,FAULT
12
PWMd
13
PWMa
14
EN
15
VDD
16
PGND
17
NC
19
NC
20
GL
18
SGND
10
COMM
11
NC
21
SH
22
GH
24
FS
23
ZD801
MTZJ T-72
ZD801
MTZJ T-72
1 2
D801
BAV99
D801
BAV99
3
1
2
C801
100N 50V
C801
100N 50V
R809
39K +-5% 1/8W
R809
39K +-5% 1/8W
R815
3K6 1/8W 1%
R815
3K6 1/8W 1%
Q804
RK7002FD5T116
Q804
RK7002FD5T116
D806
BAV99
D806
BAV99
3
1
2
IC804
EL817MA
IC804
EL817MA
12
43
D803
BAV99_NC
D803
BAV99_NC
3
1
2
C816
56PF 50V
C816
56PF 50V
C802
0.33UF 500V
C802
0.33UF 500V
C803
10nF
C803
10nF
R839
20K 1/8W 1%
R839
20K 1/8W 1%
R804
470R 1/8W 1%
R804
470R 1/8W 1%
IC803
EL817MA
IC803
EL817MA
12
43
Q806
BC847C
Q806
BC847C
IC809
KIA431A-AT/P
IC809
KIA431A-AT/P
C829
2U2 25V
C829
2U2 25V
R830
3.3K 1% 1/8W
R830
3.3K 1% 1/8W
Q801
AOTF8N60
Q801
AOTF8N60
C826
100P 50V_NC
C826
100P 50V_NC
D802
BAV99
D802
BAV99
3
1
2
R803
68K 1/8W 1%_NC
R803
68K 1/8W 1%_NC
C825
2N7 50V
C825
2N7 50V
C834
10N 50V
C834
10N 50V
R829
3.3K 1% 1/8W
R829
3.3K 1% 1/8W
R810
0R051/8W
R810
0R051/8W
IC808
KIA431A-AT/P
IC808
KIA431A-AT/P
R814
1K 1/8W 1%
R814
1K 1/8W 1%
C804 2U2 25VC804 2U2 25V
R827
0R051/8W
R827
0R051/8W
Q811
RK7002FD5T116
Q811
RK7002FD5T116
R836
15K 1/8W 1%
R836
15K 1/8W 1%
R832
10K OHM
R832
10K OHM
R833
18K 1%
R833
18K 1%
C817
56PF 50V
C817
56PF 50V
R820
390K 1/8W 1%_NC
R820
390K 1/8W 1%_NC
C823
470P 50V
C823
470P 50V
R826
10K 1/8W 1%_NC
R826
10K 1/8W 1%_NC
T803
POWER X'FMR
T803
POWER X'FMR
1
2
3
4 5
6
7
8
IC806
EL817MA
IC806
EL817MA
12
43
C831
2U2 25V_NC
C831
2U2 25V_NC
R816
47K 1/8W 1%
R816
47K 1/8W 1%
C805
470P 50V
C805
470P 50V
R821
68K 1/8W 1%
R821
68K 1/8W 1%
C830
1U 25V
C830
1U 25V
C832
10N 50V
C832
10N 50V
C808
1.2nF 50V
C808
1.2nF 50V
C828
220P 50V_NC
C828
220P 50V_NC
Q810
RK7002FD5T116
Q810
RK7002FD5T116
R837
1K 1/8W 1%
R837
1K 1/8W 1%
C810
470P 50V
C810
470P 50V
Q802
AOTF8N60
Q802
AOTF8N60
CN803
CONN
CN803
CONN
1
2
3
4 5
R835
10K 1/8W 1%
R835
10K 1/8W 1%
R813
1K 1/8W 1%
R813
1K 1/8W 1%
C815
56PF 50V
C815
56PF 50V
C819
100N 50V
C819
100N 50V
R828
1M 1/8W 1%
R828
1M 1/8W 1%
R831
10K 1/8W 1%
R831
10K 1/8W 1%
C807
15PF 6KV
C807
15PF 6KV
C818 1N 50VC818 1N 50V
R806R806
33K 1/8W 1%
T801
1.2mH
T801
1.2mH
1
2
3
5
6
C811
15N 50V
C811
15N 50V
C813
4N7 50V
C813
4N7 50V
R802
10R 1/8W 5%
R802
10R 1/8W 5%

Table of Contents

Related product manuals