EasyManua.ls Logo

Philips 32PFL7623D/10 - Page 141

Philips 32PFL7623D/10
206 pages
Print Icon
To Next Page IconTo Next Page
To Next Page IconTo Next Page
To Previous Page IconTo Previous Page
To Previous Page IconTo Previous Page
Loading...
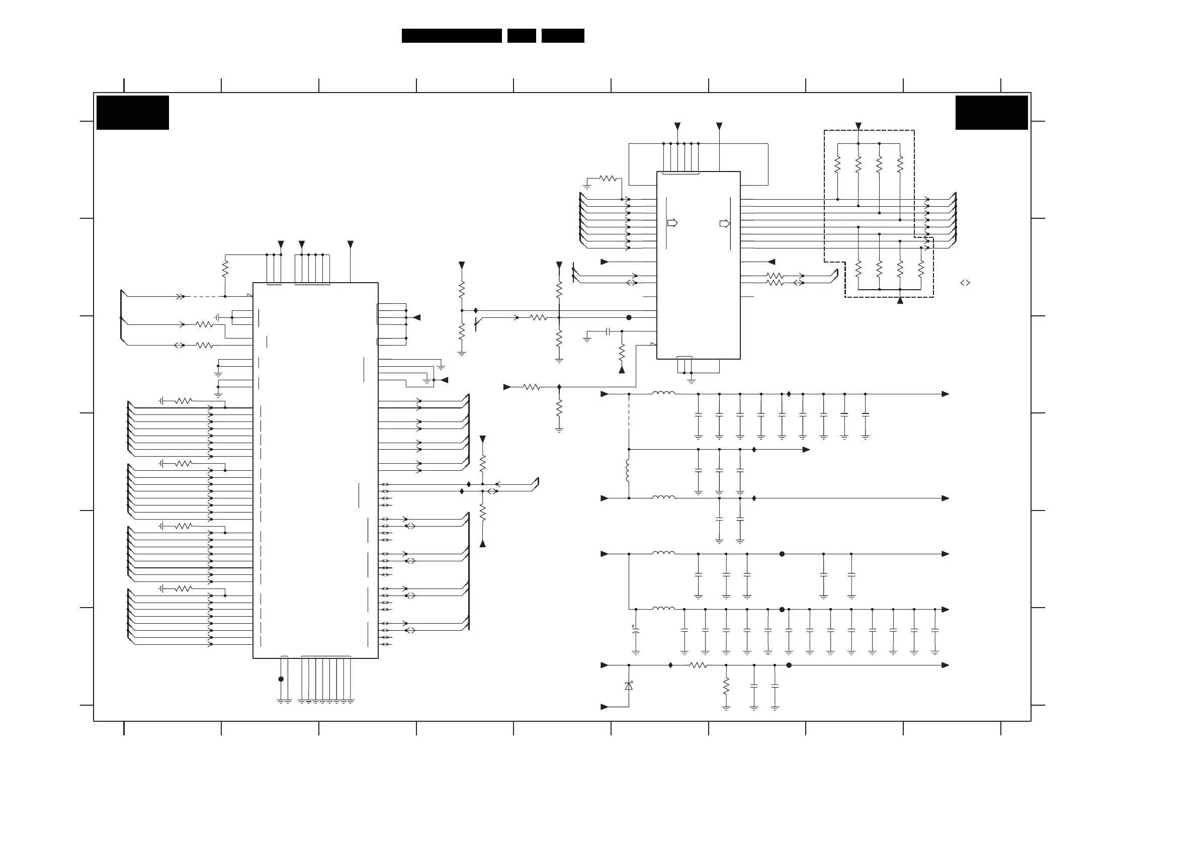
Circuit Diagrams and PWB Layouts
141Q529.1E LA 7.
SSB: HDMI Switch
AVCC
AMUXVCC
GND_HS
AVEE
I
O
P1
N1
P0
N0
VTTO
CEC_B
SDA_B
SCL_B
VREF_B
P3
N3
P2
N2
P2
N3
DDC_EN
CEC_A
SDA_A
SCL_A
VREF_A
P3
PE_EN
COMP
VTTI
N0
P0
N1
P1
N2
TX_EN
1
2
0
1
0
1
PP_CH
PP_PRE
OCL
EN
EQ
PP
IN
IP
IN
IP
IN
IP
IN
IP
C0
C1
C2
C3
IN
IP
IN
IP
IN
IP
IN
IP
D0
D1
D2
D3
C3
C2
C1
C0
AUX
D3
D2
D1
D0
AUX
OTO
I2C
ON3
COM0
COM1
COM2
COM3
AMUXVCCDVCC
ON1
IP
RESET
A2
A3
IN
IP
IN
IP
IN
IP
IN
I2C_ADDR
A0
A1
SDA
SCL
DVEE
IP
IN
IP
IN
IP
IN
IP
IN
A3
A2
A1
A0
B3
B2
B1
B0
AVEE
0
B2
B1
OP2
ON2
OP3
B0
B3
AUX
AUX
VTTI
VTTO
AUX
OP0
ON0
OP1
AVCC
3P03 F6
3P14 B7
3P15 B7
3P21 F7
3P28 A5
3P32 B5
3P33 B5
3P35 C5
3P39 B4
FP20 E7
FP21 E7
FP22 F7
FP23 F2
FP24 C6
IP60 F6
3P51 C6
3P52 B8
3P53 E4
3P54 B8
3P55 D4
3P56 B9
3P58 C5
3P76 C1
3P77 C1
IP64 B4
IP65 C5
9P10 B1
9P11 D6
2P66 F7
2P67 F7
2P68 E7
2P69 F7
2P6A F7
2P6B F8
2P6C F8
2P6D F7
2P6E E8
3P78 B1
5P04 E6
5P05 E6
5P09 C6
5P10 D6
5P11 D6
ONLY
7 8 9
A
B
3P40 A8
3P41 C1
3P42 A8
3P43 D1
3P44 A8
3P45 E1
IP61 C7
IP62 D7
IP63 D7
3P49 C5
3P50 B8
HDMI SWITCH
2P6F E8
2P6G F8
2P6H F8
6P07 F6
7P01 A6
7P02 B3
2P6K F9
2P6M F9
D
E
F
2P03 F6
2P27 C5
2P28 E7
2P29 E7
2P30 D6
2P31 D7
C
D
E
3P46 A8
3P47 E1
3P48 C4
2P61 F6
2P62 E7
2P63 F6
2P64 F7
2P65 F7
2P32 D7
2P33 D7
123 456
IP66 D4
IP67 D4
7 8 9
123 456
TERMINATION
when AD8195 not
stuffed!!
F
A
B
C
2P34 D7
2P35 D7
2P36 D8
2P37 D8
2P38 D8
2P39 D6
2P40 D7
2P41 D7
2P60 E6
+3V3-DIG
IP67
FP20
+3V3-ANA
2P60
10u
2K2 3P43
2P66
100n
+3V3-DIG
+5V
100R
1K0
3P77
3P03
RES
IP66
9P11
5P11
30R
3P14
+3V3_BUF
100R
+3V3
3P55
47K
RES
IP64
IP65
+5V
2P03
220u 25V
100n
2P6E
2P40
100n
+5V_BUF
2P39
10u
IP60
3P28
2K2
+5V-MUX
1n0
2P6D
3P452K2
3P412K2
3P15
10K
3P49
100R
1n0
2P36
49R9
3P52
49R9
3P50
+5V_AUX
2P62
100n
33
513
3P40
49R9
15
18
20
29
40 35
39 34
28
36
6
8
2
4
7
9
11
14
17
19
12
24
27
37
38 31
21
22
41
1
3
32
10
16
23
25
26
30
Φ
HDMI/DVI
BUFFER
AD8195
7P01
+5V-MUX
2P6K
1n0
100n
+3V3
10u
2P6G
2P61
2P63
100n
3P44
49R9
1n0
2P6M
+3V3-ANA
30R
5P04
47K
3P53
RES
IP63
FP24
9P10
2P6F
+3V3_BUF
+3V3_BUF
1n0
49R9
3P46
100n
2P31
2P38
1n0
+5V_AUX
1n0
2P41
49R9
3P42
+5V_BUF
RES
3P51
10K
3P56
49R9
3P35
1K0
100n
RES
+3V3_BUF
2P34
1n0
2P6A
2P69
1n0
2P30
5P09
10u
30R
IP62
IP61
1n0
45
46
44
7
19
57
69
35
41
2P37
34
37
40
43
30
31
76
77
48
100
71
74
53
56
59
62
33
36
39
42
58
61
15
18
21
24
3
6
9
12
65
68
2
5
8
11
64
67
70
73
52
55
95
26
27
28
49
50
14
17
20
23
10
16
25
51
60
66
72
32
38
47
29
80
79
78
1
13
22
54
63
75
4
92
91
86
85
84
83
90
89
88
87
81
7P02
82
99
98
97
96
94
93
Φ
AD8197A-ASTZ
1n0
2P68
FP21
1n0
2P35
1n0
2P6B
2P65
100n
+5V
3P32
10K
100R
+3V3_BUF
+3V3_BUF
3P33
100R
+5V_AUX
3P76
+5V
FP22
BAT54 COL
6P07
100K
3P21
2P27
10u
2P64
100n
49R9
3P54
FP23
1n0
2P6C
100n
2P33
10K
2P32
100n
RES
3P39
+3V3-ANA
+5V-CON
2K2
3P47
30R
10K
5P10
RES
3P58
+5V_BUF
10K
3P78
RES
1n0
2P29
+3V3-DIG
10K
3P48
30R
5P05
+3V3_BUF
2P67
100n
100n
2P28
100n
2P6H
RX1-
RX1+
RX2-
RX2+
HDMI-BUF-EN
MPEG-TXC-
ARXC-
DDC-SDA
DDC-SCL
DDC-SCL
DDC-SDA
RXC-
RXC+
RX0-
RX0+
DRX2+
DRXC-
DRXC+
PDRX-DDC-SCL
PDRX-DDC-SDA
RESET-SYSTEM
MPEG-TX2+
MPEG-TX1+
MPEG-TX0+
MPEG-TXC+
MPEG-TX2-
MPEG-TX1-
MPEG-TX0-
MPEG-DDC-SDAD
MPEG-DDC-SCLD
CRX1-
CRX1+
CRX2-
CRX2+
CRXC-
CRXC+
PARX-DDC-SCL
PARX-DDC-SDA
PBRX-DDC-SCL
PBRX-DDC-SDA
PCRX-DDC-SCL
PCRX-DDC-SDA
DRX0-
DRX0+
DRX1-
DRX1+
DRX2-
ARX0+
ARX1-
ARX1+
ARX2-
ARX2+
ARXC+
BRX0-
BRX0+
BRX1-
BRX1+
BRX2-
BRX2+
BRXC-
BRXC+
CRX0-
CRX0+
SCL-SSB
SDA-SSB
ARX0-
RXC-
RXC+
RX0-
RX0+
RX1-
RX1+
RX2-
RX2+
3139 123 6214.4
I_17660_045.eps
110308
B07E
B07E

Table of Contents

Related product manuals