EasyManua.ls Logo

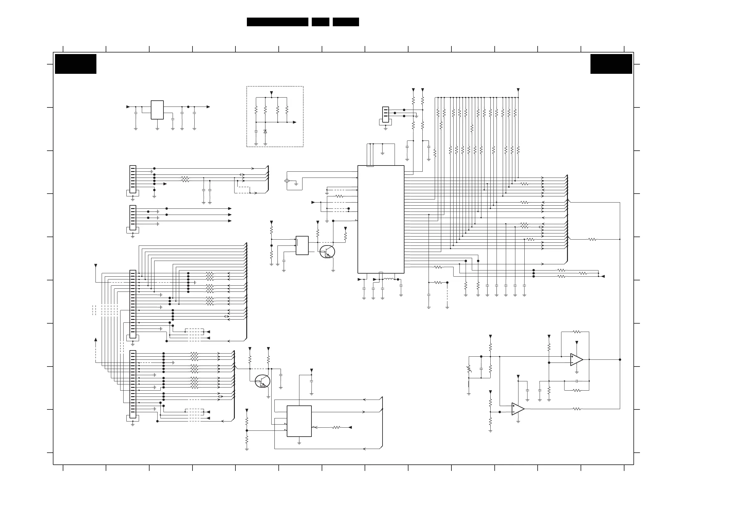
Philips 32PFL7623D/10 - LED Lite-On Panel: Uc Block

Philips 32PFL7623D/10
206 pages
Print Icon
To Next Page IconTo Next Page
To Next Page IconTo Next Page
To Previous Page IconTo Previous Page
To Previous Page IconTo Previous Page
Loading...
Circuit Diagrams and PWB Layouts
79Q529.1E LA 7.
4 LED Lite-On Panel: uC Block
NC
GND
RST
IN
CD
S
GND
Q
HOLD
W
VCC
C
D
X2
RTXC1
RTXC2
RTCK
VBAT
DBGSEL
RST
VSS
VSSA
VDDA
VDD_3V3
VDD_1V8
X1
OUTIN
INH BP
COM
-T
F103 E8
F104 I5
F080 F3
F081 G3
F082 G3
F083 G3
F084 G3
F085 G3
F086 G3
F087 G3
F088 H3
F089 H3
F090 H3
F091 H3
F092 H3
F093 H3
F095 H3
F096 H3
F097 H3
F098 H3
F099 H3
F100 I3
F101 D7
F102 D7
F019 D3
F021 E3
F022 E3
F023 F3
F024 F3
F025 F3
F026 F3
F027 F3
F028 F3
F029 E3
F030 G13
F033
B8
F034 B8
F035 A3
F036 G10
F038 E5
F039 F9
F040 E10
F041 E12
F042 E10
F043 E12
F044 E12
F045 F3
F046 F3
F047 F3
F048 F3
F049 F3
F051 H11
9520 G2
9540-1 F2
9540-2 F2
9540-3 F1
9540-4 F1
9541-1 F2
9541-2 F2
9541-3 F1
9541-4 F1
9542 F2
9543 F3
9544 G1
9545 G2
9550 H4
C540 H10
F010 C3
F011 C3
F012 C3
F013 C3
F014 C3
F015 C3
F016 D3
F017 D3
F018 D3
7516-1 H11
7516-2 G12
OUT
9006 G2
9104 E7
9500 D7
9501 C7
9502 D7
9503 D7
9505 I4
9506 I4
9507 H4
9508 I4
9509 I4
9510 G4
9511 G4
9512 G4
9513 G4
9514 G4
9515 H5
9516 C5
9518 C5
9519 F9
3561-3 H3
3561-4 G3
IN
3568-1 H3
3568-2 H3
3568-4 H3
3573 E9
3585 E11
3586 D13
3588 D11
3589 G5
3590 I5
3591 I5
3592 A9
3595 I7
5500 E8
6500 B5
7061 A3
7062 H6
7500 E7
7501 H5
7502 C7
7510 D6
3543-1 F4
3543-2 F4
3543-3 E4
3543-4 E4
3544-1 F4
3544-2 F4
3544-3 F4
3544-4 E4
3549 C11
3551 D11
3553 D7
3557-3 C3
3557-4 C3
3560-1 G3
3
560-2 G3
3560-3 G3
3561-1 H3
3520 B9
3521 C10
3522 H12
3523 G10
3524 G12
3526 H12
3527 F10
3528 F4
3529 A9
3530 A9
3531 B9
3532 B9
3533 H3
3535 B5
3536 B5
3537 B5
3538 B6
3539 F9
3540 H10
3541 I10
3506-3 C10
3506-4 B10
3507 B10
3510 B11
3511-1 C9
3511-2 B11
3511-3 C11
3513-1 C11
3513-2 B11
351
3-3 B11
3513-4 C11
3515-1 E12
3515-3 E12
3515-4 E13
3516 H10
3517 H12
3518 G12
3519 H10
2520 F11
2521 F11
3004 B10
3031 E5
3034 D5
3037 D7
3048 D11
3049 D6
3060 C10
3061-1 C10
3061-3 B10
3061-4 C10
3501 F10
3502 G5
3503-1 B10
3503-2 B9
3503-3 C9
3503-4 B10
3506-1 C10
3506-2 B10
2504 H6
2505 F7
RESERVED
2506 F9
2507 B5
2508 F8
2509 F8
2510 F10
2511 F10
2512 H5
2516 H11
2517 H11
2518 H12
2519 H10
12 13
1M90 D2
2002 F11
2004 B3
2019 B2
2022 B3
2023 B3
2044 E6
2045 B8
2046 B9
2500 D4
2501 D4
2502 F8
123 45678 9 10111213
123 45678 91011
A
B
C
D
E
F
G
H
I
A
B
C
D
E
F
G
H
I
1500 C6
1M00 A8
1M59 C2
1M83 G2
1M84 E2
F033
F105 B8
F106 G12
+16V
F021
3513-1
3K9
1 8
+3V3
3 6
F085
3513-3
3K9
RES
47K
3591
6
7
84
F023
7516-2
LM393PT
5
F099
+3V3
7
8
9
21 22
16
17
18
19
2
20
3
4
5
6
1M83
1
10
11
12
13
14
15
9541-1
1
8
9540-2
2
7
+24V
2509
100n
3K9
3503-4 4 5
5
6
7
8
9
21 22
14
15
16
17
18
19
2
20
3
4
1
10
11
12
13
1M84
F013
F034
2519
10n
3590
47K
45
3031
1K2
100R3568-4
+3V3
F028
3557-3 100R3 6
100R1 8
F046
3568-1
3 6
F045
7
100R3561-3
100R3568-2 2
100R3560-3 6 3
+3V3
F048
F105
9550
F018
2504
100n
15K
3536
+3V3
*
RES
2045
100n
9545
+3V3
100n
2508
3529
10K
3 6
9006
81
3K93511-3
7
3511-1
3K9
3K9
3511-2 2
2518
10n RES
2510
100p
100p
2511
3549 100R
3 6
100R
3048
1
8
3K9
3503-3
9540-1
27
+24V
F083
3503-2
3K9
100R
3532
F014
1 8
F012
3061-1
3K9
RES
3K9
3507
4 5 100R3557-4
10K
3004
F087
RES
10K
3037
9507
100n
2502
8 1
F026
100R
3560-1
1
2
3
45
1M00
+24V
+3V3
3585
100R
3K9
3510
F091
5
4
7
2
1
8
3
F049
7062
Φ
(64K)
6
NCP303LSN10T1
7510
5
3
2
4
1
M95010-WDW6
9514
9513
+1V8
1500
16M9
2505
100n
+3V3
F084
F016
100R
3586
RES
9542
31
11
12
9543
26
20
25
4
42
5
17
40
7
19
43
21
P0.3|SDA0|MAT0.0
22
P0.4|SCK0|CAP0.1
23
P0.5|MISO0|MAT0.1
24
P0.6|MOSI0|CAP0.2
28
P0.7|SSEL0|MAT2.0
29
P0.8|TXD1|MAT2.1
30
P0.9|RXD1|MAT2.2
6
38
P0.25|AD0.6
39
P0.26|AD0.7
8
P0.27|TRST|CAP2.0
9
P0.28|TMS|CAP2.1
10
P0.29|TCK|CAP2.2
18
P0.2|SCL0|CAP0.0
15
P0.30|TDI|MAT3.3
16
P0.31|TDO
P0.18|CAP1.3|SDA1
1
P0.19|MAT1.2|MISO1
14
P0.1|RXD0|MAT3.2
2
P0.20|MAT1.3|MOSI1
3
P0.21|SSEL1|MAT3.0
32
P0.22|AD0.0
33
P0.23|AD0.1
34
P0.24|AD0.2
36
P0.11|CTS1|CAP1.1|AD0.4
37
P0.12|DSR1|MAT1.0|AD0.5
41
P0.13|DTR1|MAT1.1
44
P0.14|DCD1|SCK1|EINT1
45
P0.15|RI1|EINT2
46
P0.16|EINT0|MAT0.2
47
P0.17|CAP1.2|SCL1
48
27
13
P0.0|TXD0|MAT3.1
35
P0.10|RTS1|CAP1.0|AD0.3
MICRO-
CTRL
Φ
LPC2103FBD48
7502
2500
100p
3543-3 100R3
4u7
2023
1%
1K5
3523
100R
3588
3551
100R
9512
+3V3
9541-4
45
F035
RES
3528
100R
1K8 1%
3541
3533 100R
F089
+24V
+3V3
F086
+3V3
9519
5
F019
3544-4 100R
F044
F015
*
15K
3538
F090
+3V3
+3V3
3543-2 2
1
100R
3543-1 100R
2507
1u0
9515
3K9
3506-1 1 8
RES
3501
45
10K
72
3515-410K
100R
3560-2
100R
3539
3520
3K9
2501
4
100p
100R3543-4
F092
9500
F104
2512
100p
1K5
3519
RES
5
+3V3
1%
7061
LD2985BM18R
4
2
1
3
9502
RES
3034
2K2
10n
2517
F040
9506
F088
3521
3K9
8
F029
3544-1
100R
100R3544-3 6
10K
3527
F043
F042
9520
3 6
F010
3K9
3506-3
3537
15K
F101
*
100R
3531
9516
2
3
4
5
6
7
8
9
RES
SM07B-SRSS-TB
1M59
1
9503
+3V3
RES
*
BZX384-C3V3
6500
9540-4
4
5
F096
9541-3
36
RES
9518
3544-2
7
F041
100R
1u0
2019
+3V3
3060
3K9
10K
3595
RES
9511
9510
2004
100n
+3V3
+3V3
+3V3
3518
9544
1%1K5
+3V3
10n
2022
F093
3049
10K
2516
100n
100R
3561-1 1 8
453561-4 100R
10K
3502
1K5 1%
3522
F103
9104
8
C540
3515-1
10K
1
45
F039
3K9
3061-4
3530
10K
27
5500
3u3
3K9
3513-2
3589
10K
+3V3
F051
F030
F011
+1V8
2506
100n
100p
2520
2521
100p
100K
RES
9541-2
2
7
3524
F081
9508
F027
F024
9509
1 8
F082
3503-1
3K9
3
4
5
6
7 8
+3V3
1M90
1
2
F097
RES
10K
3517
3516
10K
RES
9540-3
3
6
+3V3
F106
100n
2044
F036
PDTC114EU
7501
F047
3 6
9505
3061-3
3K9
F100
F022
47K
3526
RES
F025
*
3535
15K
3573
+24V
+24VF
22R
F098
F102
F095
10K
3 6
3592
10K
3515-3
9501
F017
100p
2002
+16V
27
F080
3K9
3506-2
RES
3553
10K
7500
PDTC114EU
F038
RES
100n
2046
+3V3
3K9
3513-4 4 5
45
10K
3540
3506-4
3K9
2
1
84
PWM2_G
PWM2_R
7516-1
LM393PT
3
PWM3_R
+24VF_16V_8
TEMP_SENSOR
TEMP_SENSOR
ENABLE
SCL
SDA
ENABLE
PWM1_G
UD-MD
SDA
SCL
SEL
PWM2_R
PWM1_G
PWM2_B
PWM3_8_G
PWM3_8_R
TEMP_SENSOR
ENABLE
SCL
SDA
SEL
PWM5_8_G
PWM5_8_R
PWM5_8_B
PWM4_8_G
PWM4_8_R
PWM4_8_B
PWM1_B
PWM3_B
PWM4_R
PWM4_B
PWM3_G
PWM4_G
PWM5_G
PWM5_B
SEL
SEL
ENABLE
ENABLE
SCL
S
CL
PWM3_G
PWM3_B
PWM5_R
PWM1_G
PWM1_R
SEL
SEL
SDA
SDA
+16V_24VF_8
CONTROL2
CFB_8
PWM3_R
CFB
PWM1_R
PWM1_B
PWM2_G
CFB
PWM4_G
PWM4_B
PWM4_R
PWM5_R
PWM3_B
PWM5_B
PWM5_G
PWM3_8_B
PWM2_B
CONTROL1
CONTROL1
CONTROL2
PWM1_B
PWM1_R
PWM3_G
PWM3_R
MICROCONTROLLER BLOCK
3104 313 6262.3
I_17660_079.eps
120308
AL3
AL3

Table of Contents

Related product manuals