EasyManua.ls Logo

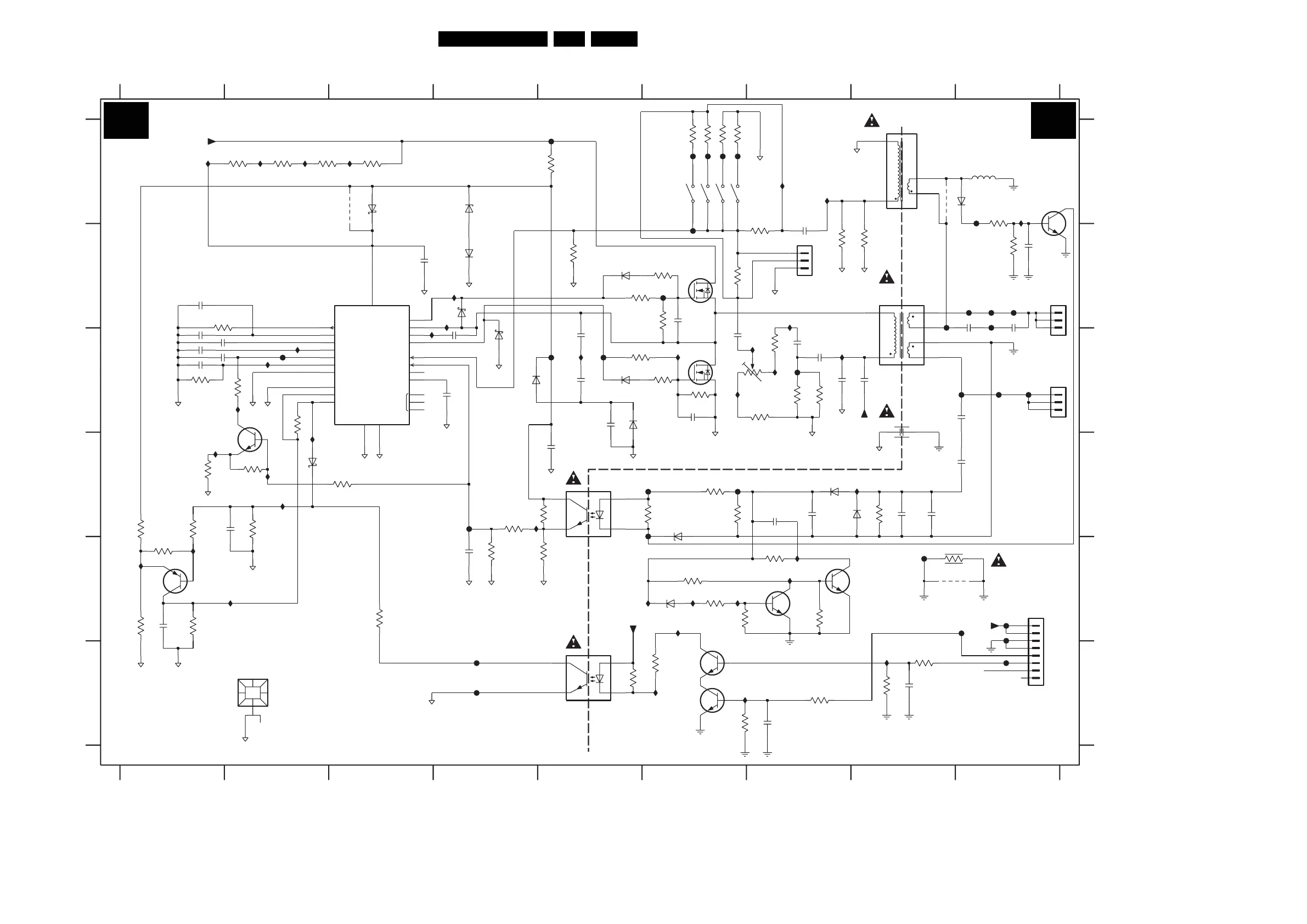
Philips 32PFL7623D/10 - Main Power Supply IPB 42: HV Inverter (A2); Main Power Supply IPB 42: DC; DC (A3)

Philips 32PFL7623D/10
206 pages
Print Icon
To Next Page IconTo Next Page
To Next Page IconTo Next Page
To Previous Page IconTo Previous Page
To Previous Page IconTo Previous Page
Loading...
60Q529.1E LA 7.
Circuit Diagrams and PWB Layouts
Main Power Supply IPB 42: HV Inverter
VFB
COMM
IREF
CF
CT
CSWP
CVFB
CIFB
CPWM
PWMA
EN
PWMD
SGND
PGND
FAULT_
VDD
NC
GH
SH
FS
GL
IFB
2222 B1
97
1107-1 A6
1107-2 A6
1107-3 A6
1107-4 A6
1250 F2
7 8
2216 C7
2217 F8
2218 F7
COLD
3 9
A
B
2245 B7
1316 B9
1319 C9
1M99 E9
12
C
F
A
B
C
D
E
F
1106 B7
D
E
2220 C8
2221 B3
3219 A3
2223 B9
2224 C4
2225 D2
1 856
2241 C6
2242 B9
2243 B9
HOT
2244 D9
3242 D4
2246 C6
2247 C8
3201 B1
2201 C1
2204 C1
2205 C1
2206 C1
2207 C5
456
2213 D5
2214 D8
3215 A5
3216 A2
3217 A2
3218 A2
6202 C5
3221 F7
3222 F6
3223 F8
2226 E1
2229 C9
2231 C7
2232 D7
2233 D8
2 3 4
2238 D7
2240 C6
3237 E1
3238 E1
3239 D6
COLD
BOOST
HIGH VOLTAGE INVERTER
3240 D6
3241 D6
F201 B9
3243 F8
3244 D5
3245 E1
3202 C1
3203 D2
3204 B6
3205 B5
3206 F6
2208 C5
2211 C1
2212 E4
3211 E4
3213 C6
3256 F5
3257 E7
3258 E6
3265 A9
Lamp on/off
3271 B7
3272 B6
3273 C7
5201 A8
5202 B8
5203 A9
6201 C5
F231 E5
6203 D7
6204 D8
6206 A3
3224 C6
3225 C7
3226 C7
3227 C7
3231 D8
2235 C4
2236 C7
2237 C5
3235 D1
3236 E3
7201 B3
7202 F5
7203 E6
7212 E1
7215 D2
7216 E7
7217 E7
7220 A9
9201 A3
9202 A8
9204 E8
I260 E2
F202 C9
F203 C9
F204 E9
3246 C2
3247 C2
3248 D3
3249 D1
3250 A6
3207 C5
3208 C6
3210 B6
3254 D2
3255 E5
F215 F4
F216 B9
F217 B9
3259 E7
3260 E6
3261 E6
3262 E8
3266 B9
3270 B5
F220 E8
F221 C8
F225 A6
F226 A6
F227 A6
F228 A6
F229 E9
I207 B4
F235 C2
F236 A5
F238 B9
6207 A4
6208 D6
6209 B4
6210 D2
6211 B5
3232 B7
3233 B8
3234 D1
6215 A9
6260 E6
I239 C7
I247 D4
I248 E1
HOT
7210 B6
7211 C6
I251 D2
7213 F6
7214 D5
I252 D1
I253 D2
I254 D2
I255 E6
I256 E6
I257 E7
I259 E7
I264 A3
F218 C9
F219 C9
F212 C7
F213 D4
F214 F4
I271 A7
I272 A7
I273 A9
I274 B7
I275 C7
3253 A6
I265 C5
I266 C2
I268 C2
I269 E5
F210 C5
F211 B6
I276 C7
I277 C7
I222 D8
I231 F6
I232 E6
I233 F8
I234 F6
F239 C5
I206 B4
F205
6214 C4
I211 C4
I214 C6
6212 C5
6213 B4
DIM
I249 E1
I250 C2
I261 A1
I262 A2
I263 A2
F205 E9
F206 D5
F207 D6
F208 F9
F209 B6
3251 A6
3252 A6
GNDHOT2
F211
GNDHOT2
BZX384-C12
6207
1
2
3
I255
1106
B3B-PH-K
I250
F208
2231
15n
I269
1
2
3
I268
B03B-PASK
1319
3216
150K
F217
1n0
2218
2217
1n0
BAT54 COL
6213
6214
BAT54 COL
2242
150n
1M0
3262
F216
3240
3K3
10K
3257
I256
I259
3241
47K
2214
33n
220R
3272
1K0
3271
F231
BC847BW
7220
I257
150R
10K
3221
F204
3205
100R
GND-LAMP
3265
3236
330R
GND-LAMP
F212
GNDHOT2
F239
I277
2226
470n
1107-1
51
F221
1R0
3273
470n
2246
I222
18K
I252
I234
3242
I207
10K
3255
I233
GNDHOT2
2220
470p
3K3
3249
82p
2205
6209
BAS316
2213
4u7
I248
470K
3244
RES
10K
3256
GNDHOT2
F218
BAS316
6203
2222
10p
RES
1250
26.5h-L70
3213
10K
1K0
3247
BAS316
6204
2235
I254
100n
100K
3261
3
F206
1316
B03B-PASK
1
2
+160V
F227
9202
3218
150K
330p
2229
I247
+160V
3253
2K2
I262
F214
F226
2224
220p
2K2
3270
3215
I271
47K
F201
GND-LAMP
BAT54 COL
6210
47K
3245
150K
3246
BAS316
6202
80R
5203
470n
2206
GNDHOT2
2225
1n0
150n
2247
2204
F229
RES
220n
2233
10n
3227
15R47K
3259
2232
GNDHOT2
9204
330n
+12V
I249
3203
GNDHOT2
RES
3225
330R
BAS316
6201
10K
3210
2207
2n2
3232
33R
6206
BAT254
3219
150K
I261
100R
3250
1107-4
8 4
3211
10K
15R
RES
F225
GNDHOT2
3226
1n5
2241
3208
10R
10K
3248
F207
33R
3233
RES
GNDHOT2
3254
10K
F203
F213
7203
BC847BW
1
3
2
47n
2211
F238
F219
F209
150R
3207
I251
F215
1107-3
7 3
2208
6n8
6260
BZX384-C4V7
GNDHOT2
GNDHOT2
GNDHOT2
1
2
3
4
5
6
GNDHOT2
3224
100R
BS33711-01
5202
1
2
3
3260
47K
I211
3201
33K
I253
10
22
16
3
GNDHOT2
I266
24
18
1
8
19
20
21
17
14
13
7
2
11
9
5
6
4
15
12
23
Φ
UBA2071ATS/N1
7201
2n2
2237
150n
2216
9201
3217
150K
I239
7214
TCET1102(G)
100n
2238
GNDHOT2
GNDHOT2
GNDHOT2
2221
4u7
5
6
7
I276
5201
BS16705-00
1
GNDHOT2
I232
2223
330p
BC847BW
7213
GNDHOT2
3238
220K
3243
22K
62
GNDHOT2
1107-2
I264
I265
I263
BZX384-C8V2
6208
7215
BC847BW
I214
GND-LAMP
330p
2244
7212
BC857BW
330p
2243
GNDHOT2
GNDHOT2
I275
BC847BW
7217
220p
2212
F202
I273
BC847BW
GNDHOT2
7
8
GNDHOT2
7216
1
2
3
4
5
6
B8B-PH-K-S
1M99
3237
18K
F236
2201
2n2
10K
3223
3231
10K
2
10K
3258
7202
TCET1102(G)
1
4
3
470n
2245
470n
2236
FQPF19N20C
7210
BAS316
6212
2240 1n5
3204
10R
GND-LAMP
I231
GNDHOT2
F220
I274
GNDHOT2
3266
1M0
RES
3202
I206
3234
22K
BAS316
6215
F210
7211
FQPF19N20C
3222
10K
GND-LAMP
GND-LAMP
GNDHOT2
+12V
3235
47K
1K0
3252
3251
1K0
I260
3206
2K2
47K
3239
I272
6211
BAS316
F235
F228
GNDHOT2
enable
3139 123 6193.5
I_17660_098.eps
120308
A2 A2

Table of Contents

Related product manuals