EasyManua.ls Logo

Philips 32PFL7623D/10 - LED Back UPEC Panel: DC; DC (AL2)

Philips 32PFL7623D/10
206 pages
Print Icon
To Next Page IconTo Next Page
To Next Page IconTo Next Page
To Previous Page IconTo Previous Page
To Previous Page IconTo Previous Page
Loading...
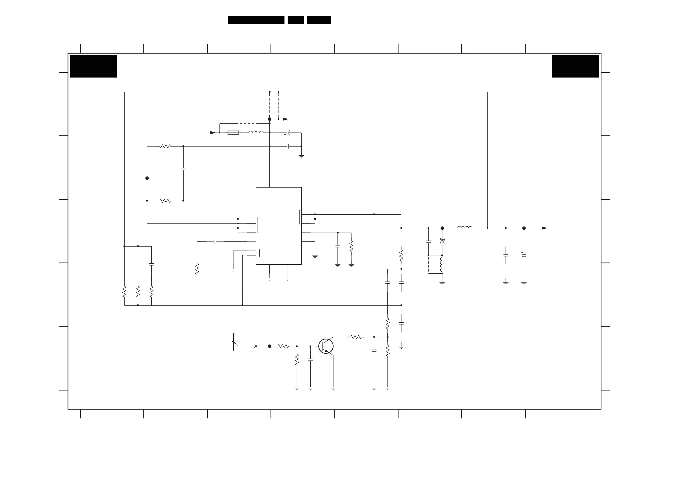
Circuit Diagrams and PWB Layouts
65Q529.1E LA 7.
4 LED Back UPEC Panel: DC / DC
TIM_CAP
NC
1
2
BOOT_IN
DRV_COL
LPK_SENSE
VCC
GND GND_HS
SWI_EMIT
SWI_COL
VFB
LVI_OUT
7200 E4
7250 B3
9200 D6
9220 A3
9221 A4
9222 A3
F001 B2
F002 A4
F003 C6
F004 C7
F005 E3
3207 D1
3208 D2
3209 D5
3210 E5
3211 E4
3212 E5
3213 E4
3215 C5
5200 C7
5201 A3
5202 D6
6200 C6
1.5 A / 63V
5678
A
B
C
D
E
A
B
C
D
DC / DC
2208 D2
2209 D5
2211 D5
2212 E5
2214 E4
2215 A4
2216 C7
2219 C6
3200 B2
3201 B2
3202 C6
3203 D2
3206 D1
123 45678
123 4
6200
E
1200 A3
2200 D5
2202 B4
2203 B2
2204 C3
2205 C4
2206 C7
STPS2L30A
3213
2K2
47R
3201
RES
220R
3203
2204
2n2
3K3
3202
RES
0R12
3200
2214
4n7
3206
470K
1200
3207
15K
T
220R
F005
3208
2203
10n
RES
470p
2219
2212
22u
16
3212
220R
7
8
9
10
11
12
13
1
3
17
14
5
18
19
415
2
6
Φ
7250
NCP3163BMNR2G
2211
100n
220p
2205
F003
F001
RES
9200
RES
2200
100n
4u7
2202
9221
9220
RES
120K
3215
3211
22K
5201
47u
25V 100u
2215
9222
F004
2208
68n
BC847BW
7200
3210
25V
10R
100u
2216
4u7
2206
3209
1K0
F002
30R
5202
100n
2209
5200
10u
CFB
+16V
+24V
+24VF
3139 123 6251.6
I_17660_062.eps
120308
AL2
AL2

Table of Contents

Related product manuals