EasyManua.ls Logo

Philips 32PFL7623D/10 - LED Lite-On Panel: DC; DC

Philips 32PFL7623D/10
206 pages
Print Icon
To Next Page IconTo Next Page
To Next Page IconTo Next Page
To Previous Page IconTo Previous Page
To Previous Page IconTo Previous Page
Loading...
78Q529.1E LA 7.
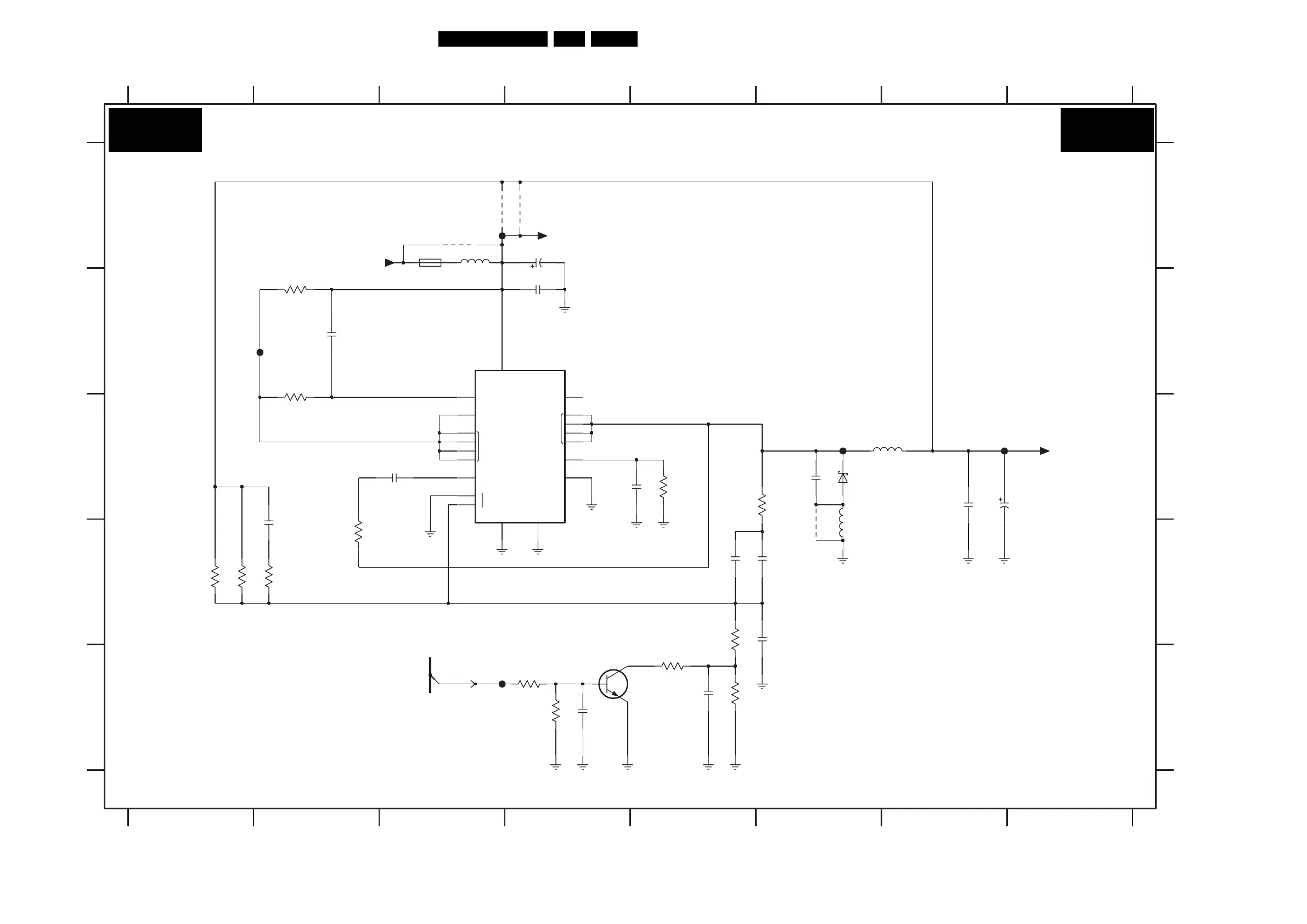
Circuit Diagrams and PWB Layouts
4 LED Lite-On Panel: DC / DC
TIM_CAP
NC
1
2
BOOT_IN
DRV_COL
LPK_SENSE
VCC
GND GND_HS
SWI_EMIT
SWI_COL
VFB
LVI_OUT
A
B
C
D
3
E
1200 A3
2200 D5
2202 B4
2203 B2
2208 D2
2209 D5
2211 D5
9220 A3
9221 A4
9222 A3
2212 E5
2214 E4
3203 D2
3206 D1
3207 D1
123 4 8
12
5202 D6
6200 C6
5201 A3
D
E
45678
2204 C3
2205 C4
2206 C7
7250 B3
9200 D6
C
F001 B2
F002 A4
F003 C6
F004 C7
F005 E3
2215 A4
2216 C7
3202 C6
2219 C6
3200 B2
3201 B2
3208 D2
3209 D5
3210 E5
3211 E4
3212 E5
567
3213 E4
3215 C5
5200 C7
1.5 A / 63V
7200 E4
A
B
9222
F004
2208
68n
T
1200
3207
15K
3208
220R
F005
10n
2203
RES
470p
2219
220R
2212
22u
3212 3209
1K0
F002
30R
5202
+24V
100n
2209
5200
10u
RES
9200
F001
RES
2200
100n
9221
9220
120K
3215
3211
22K
RES
5201
47u
16
25V 100u
2215
7
8
9
10
11
12
13
1
3
17
14
5
18
19
415
2
6
Φ
7250
NCP3163BMNR2G
2211
100n
220p
2205
F003
BC847BW
7200
10R
3210
4u7
2202
25V
+24VF
100u
2216
4u7
2206
STPS2L30A
6200
3213
2K2
47R
3201
2n2
RES
220R
3203
RES
2204
3K3
3202
3200
+16V
0R12
2214
4n7
3206
470K
CFB
DC / DC
3139 123 6262.3
I_17660_078.eps
120308
AL2
AL2

Table of Contents

Related product manuals