EasyManua.ls Logo

Philips 32PFL7623D/10 - Page 143

Philips 32PFL7623D/10
206 pages
Print Icon
To Next Page IconTo Next Page
To Next Page IconTo Next Page
To Previous Page IconTo Previous Page
To Previous Page IconTo Previous Page
Loading...
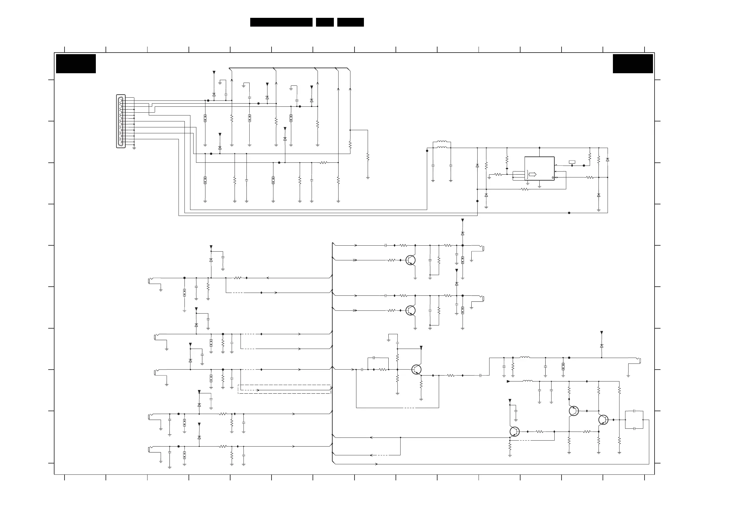
Circuit Diagrams and PWB Layouts
143Q529.1E LA 7.
SSB: Analogue Externals B
SCL
ADR
0
1
2 SDA
WC
H
I
1011 G12
1014 F10
1016 A4
1026 E10
EDID NVM VGA
VGA
*AP
*EU
*EU
123 45678 9 10111213
4 5 6 9 10 11 12 13 14
A
B
C
D
E
F
G
H
I
A
B
C
D
E
F
G
*EU
*AP
1012 C4
1013 F3
CONNECTOR
1235 G4
1240 A5
1241 A6
1242 C5
1246 H4
1250 I3
1255 I3
1E03-1 I3
1E03-2 G3
1E03-3 H3
1E04-1 F10
1E04-2 E10
1E04-3 E3
1E05 A2
1E07 G14
1E10 I3
14
123
7 8
2E05 G8
2E07 G8
2E08 H11
2E11 A5
2E21 D8
2E22 G12
2E23 G11
2E26 C10
2E27 E4
2E28 F9
2E34 F8
2E46 C5
2E47 E4
2E49 E9
2E52 G8
2E64 C6
2E65 A6
2E66 G4
2E67 H5
2E68 G5
2E69 F4
2E71 I5
ANALOGUE EXTERNALS B
2E76 H11
2E78 H14
2E79 I14
2E81 H12
2E92 I3
2E93 I3
2E94 H4
2E95 F10
2E96 E10
2E99 C9
2EB4 A4
3E01 B6
3E03 B7
3E04-1 G8
3E04-2 G8
3E04-3 H8
3E05 A4
3E08 G12
3E10 E4
3E13 H9
3E20 H10
3E25 D9
3E29 E5
3E33 D10
3E35 C6
3E36 G4
3E40 G11
3E42 B7
3E46 C5
3E47 C11
3E48 F10
3E49 C11
3E50 F9
3E53 F10
3E56 F8
3E58 E8
3E60 E10
3E65 C12
3E66 B11
3
E70 B13
3E71 B13
3E72 C13
3E82 B7
3E89 C7
2E72 I5
*AP
3E90 B8
3E92 H4
3E95 I5
3E96 I4
3E97 I4
3E98 I5
3EA1 H14
3EA2 H13
3EA3 H13
3EA4 H12
3EA5 I14
3EA6 I13
3EB1 I13
3EB2 I13
3EB4 I11
3EB5 I12
5E02 H12
5E04 B10
5E05 B9
6E04 B4
6E05 A7
*AP
6E06 I4
6E11 B6
6E13 C10
6E15 C11
6E16 C13
6E17 B14
6E18 A4
6E38 H4
6E40 E4
6E46 G13
6E47 D10
6E48 E10
6E51 G3
6E52 F4
6E53 A6
7E03 G9
7E06-1 I13
7E06-2 I13
7E10-1 E9
7E10-2 F9
7E16 I11
7E18 B12
9E00 G5
9E01 H5
9E02 G5
9E04 F5
9E06 H9
9E07 I8
9E11 G5
9E21 I12
FE13 B4
FE16 B6
FE19 B9
FE26 C10
FE48 G4
FE49 I3
FE50 I3
FE51 G4
FE52 A6
FE53 F10
FE54 E3
FE55 A5
FE58 A4
FE59 G13
FE69 D10
FEB2 C13
FEB3 D13
IE01 H10
IE02 H9
IE03 G5
IE07 I12
IE08 F5
IE10 B12
IE15 G11
IE24 G8
IE25 G8
IE26 G5
IE27 E5
IE29 H5
IE
30 C11
IE31 I5
IE32 B13
IE33 F9
IE34 F8
IE35 F9
IE38 I12
IE57 D8
RES
IE60 I14
IE61 I14
IE62 E9
IE68 D9
IE70 H13
IE89 H13
IE90 H13
100p
2E28
IE08
IE29
IE07
1026
6E46
PDZ24-B
2E08
100n
3 6
4K7
3E04-3
4K7
3E90
IE33
100n
2E69
IE70
IE34
IE27
1014
1011
+12VD
+12VD
PDZ24-B
6E48
3E89
4K7
1
2
+12VD
3EB5
1E10
YKB11-3001V
100R
2E22
12p
3EA3
33R
180R
3E13
2E07
IE60
100n
IE90
9E06
9E00
100n
2E94
IE03
7E10-2
5
3
4
2E93
1n0
BC847BS
5E02
220R
3E10
75R
1013
MSP-305H-BBB-523-03 NI
BLUE
1E03-3 1
2
3EA1
100K
9E07
3EA4
100n
22p
2E23
2E76
100n
6E51
PDZ24-B
3EA6
330R
2E81
1u0
3EB1
330R
IE15
YKB11-3004
CON_JACK
1E07
1
2
MSP-305H-BBB-732-03 NI
WHITE
1E04-23
4
6E47
PDZ24-B
3E36
75R
3EB2
10K
RES
+12VD
1K0
3E58
150R
3E25
IE89
3E48
470R
IE25
9E21
GREEN
1E04-3 1
2
MSP-305H-BBB-732-03 NI
IE31
PDZ24-B
6E40
3E29
RES
68R
3E98
100K
+12VD
1255
1
FE53
BC847BS
7E10-1
2
6
3E60
100K
RES
FE54
1246
3E96
1K0
27
6E52
PDZ24-B
3E04-2
4K7
FE50
100p
2E27
3EA2
1K0
100n
2E66
IE24
FE48
2E05
100n
2
6
1
7E06-1
BC847BPN
3E92
75R
9E04
3E97
1K0
2E79
1u0
+5V
RES
9E02
100K
3E95
470R
3E33
100n
2E47
IE01IE02
100K
3E53
RES
+12VD
3EB4
560R
BC847BW
1
3
2
100p
7E16
2E68
120R
3E40
IE38
+3V3
5
6
MSP-305H-BBB-732-03 NI
RED
1E04-1
+12VD
1250
7E03
BC847BW
+12VD
IE61
FE51
RES
IE26
1 8
1n0
2E96
3E04-1
4K7
47R
3E20
+12VD
1242
FE13
3E82
100R
MSP-305H-BBB-523-03 NI
WHITE
1E03-1 5
6
IE57
IE62
3E08
RES
30R
2E72
100p
100p
2E11
2E65
100p
100p
2EB4
RES
100p
2E71
FE59
9E01
FE26
FE49
FE19
RES
2E49
100p
FEB3
1n0
2E92
3
4
FEB2
MSP-305H-BBB-523-03 NI
RED
1E03-2
PDZ24-B
6E04
6E05
PDZ24-B
PDZ24-B
6E53
6E18
PDZ24-B
+12VD
IE32
1
10p
2E52
PDZ24-B
2E67
6E38
100p
FE16
100R
3E42
6E15
BAS321
BAS321
6E13
47p
2E46
3E46
4K7
1012
1241
FE52
9
16
17
12
13
14
15
2
3
4
5
6
7
8
1226-02B-15S-FAE-02
1E05
1
10
11
2E64
47p
4K7
3E35
4K7
3E47
10K
3E71
BAS321
6E16
6E17
BAS321
IE30
+12VD
+12VD
+12VD
9E11
IE68
2E78
1u0
3E50
150R
1u0
2E34
FE55
PDZ24-B
6E06
IE35
2E95
1n0
RES
1240
75R
3E01
3E05
75R
5E04
600R
3E70
4K7
3E72
100R
6E11
PDZ24-B
2E26
100n
600R
5E05
100n
2E99
1235
3EA5
22K
100R
3E65
3E49
2K2
3E66
2K2
3E03
75R
IE10
FE69
3E56
1K0
FE58
1016
2E21
1u0
1
2
3
6
5
84
7
7E18
M24C02-WDW6
Φ
EEPROM
(256x8)
5
3
4
+12VD
CLK-SCL
7E06-2
BC847BPN
DATA-SDA
+5VDCOUT
R-VGA
G-VGA
B-VGA
H-SYNC-VGA
V-SYNC-VGA
AUDIO-OUT-R
SPDIF-OUT
AV2-Y_CVBS
B-VGA
CVBS-MON-OUT-CINCH
Y_CVBS-MON-OUT-SC
AUDIO-IN3-R
R-VGA
AV1-Y_CVBS
AUDIO-IN3-L
Y_CVBS-MON-OUT
G-VGA
A-PLOP
CVBS-MON-OUT-CINCH
AUDIO-OUT-L
A-PLOP
3139 123 6214.4
I_17660_047.eps
110308
B08B
B08B

Table of Contents

Related product manuals