EasyManua.ls Logo

Philips 32PFL7623D/10 - Page 85

Philips 32PFL7623D/10
206 pages
Print Icon
To Next Page IconTo Next Page
To Next Page IconTo Next Page
To Previous Page IconTo Previous Page
To Previous Page IconTo Previous Page
Loading...
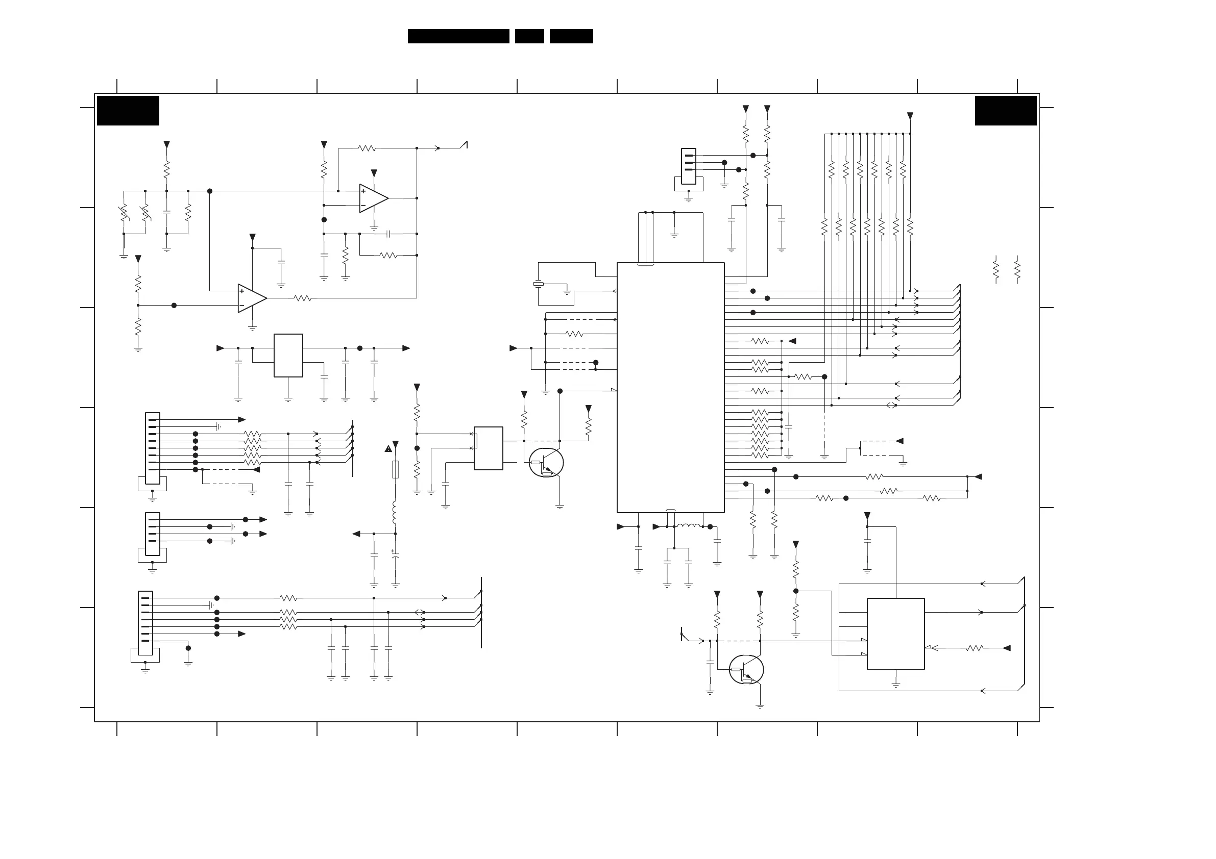
Circuit Diagrams and PWB Layouts
85Q529.1E LA 7.
4 LED MD OPAMP Lite-on (42")
NC
GND
RST
IN
CD
-T
S
GND
Q
HOLD
W
VCC
C
D
X2
RTXC1
RTXC2
RTCK
VBAT
DBGSEL
RST
VSS
VSSA
VDDA
VDD_3V3
VDD_1V8
X1
OUTIN
INH BP
COM
-T
F105 A7
F110 D1
F111 D1
F112 D1
F113 D1
F114 D1
F115 D1
F116 B7
F117 B7
F118 C7
F011 F2
F012 F2
F013 F2
F014 F2
F015 F1
F016 E2
F017 E2
F018 E2
F019 E2
F033 A7
F034 A7
F035 C3
F036 A1
F038 D4
F039 C8
F040 D7
F041 D7
F042 D7
F043 D7
F044 D8
F050 B3
F051 B1
F101 C5
F102 C5
F103 E6
F104 E7
7061 C2
7062 E8
7500 D5
7501 F7
7502 B5
7510 D4
7516-1 B2
7516-2 A3
9104 D5
9500 C5
9502 C5
9503 C5
9515 F7
9519 D8
9525 D2
9526 D2
9530 D8
9531 D8
9532 C5
F010 E2
3553 C5
3
557-1 E2
3557-2 F2
3557-3 F2
3557-4 F2
3559 B1
3560 B1
3561 C1
3562 B2
3563 A3
3564 B3
3565 B1
3570 A7
3573 D8
3589 F7
3590 E7
LOW: M.D
HIGH:U.D
3591 F7
3595 F9
5210 E3
5500 E6
3519 B1
3520 B8
3521 A8
3522 B3
3523 A1
3526-1 A8
3526-2 A8
3526-3 B8
3526-4 B9
3528 B8
3530 A7
3531 A7
3532 A7
3539 C7
3540 D2
3541-1 D2
3541-2 D2
3541-3 D2
3541-4 D2
3406 D7
3407 D7
3408 D7
3409 D7
3410 D7
3502 F6
3507 A8
3509 B8
3511 B8
3512-1 A8
3512-2 A8
3512-3 B
8
3512-4 B9
3515-1 D8
3515-2 D8
3515-3 E7
3515-4 E7
3517 D8
3518 A3
2516 B2
2517 B3
2518 B3
2519 B1
2530 E6
3031 D3
3034 D3
3037 D5
3049 D5
3060 B8
3400 C7
3401 C7
3402 C7
3403 C7
3404 D7
3405 D7
123 45678 9
A
B
C
D
E
F
A
2504 E8
2505 E6
2506 D7
2507 D2
2508 D2
2509 E6
2512 F6
1500 B5
1M00 A6
2002 F3
2004 C3
2019 C2
2022 C3
2023 C3
2044 D4
2045 B7
2046 B7
2215 E3
2221 E3
2500 F3
2501 F3
2502 E6
2503 F3
123 45678 9
AMBILIGHT MD OPAMP LITEON
B
C
D
E
F
1003 E1
1004 D1
1005 E1
1201 D3
3512-1 3K9
18
RES
9502
+3V3
100R
3540
+1V8
RES
9515
3589
10K
7501
PDTC114EU
2504
F114
100n
3
2
4
1
NCP303LSN10T1
7510
5
2
3
45
100p
2512
1M00
1
F104
27
3049
10K
3541-2 100R
1%
9532
1K5
3522
F034
+3V3
10K
3560
F033
+3V3
3526-4
3K9
45
45
F116
3K9
3512-4
7516-2
LM393PT
5
6
7
84
+3V3
10K
3570
9503RES
47K
RES
3564
36
3031
1K2
3526-33K9
1u0
2019
2509
100n
F111
F110
3507
2004
100n
RES
10K
3509
10K
4
56
+3V3
F040
1003
1
2
3
+1V8
+3V3
9500
F010
+3V3
F019
5500
3u3
F102
F035
2516
3519
100n
1K5 1%
3518
1K5 1%
RES
7516-1
3
2
1
84
LM393PT
3060
10K
F105
RES
T63V1.5A
1201
340410K
10K 3403
340210K
10K 3401
RES
3561
1%1K8
RES
5210
10u
2505
100n
3553
10K
7
2
1
8
3
Φ
(64K)
6
5
4
36
M95010-WDW6
7062
27
3512-3
3K9
3K9
3512-2
+24V
9530
RES
9531
+3V3
22R
3573
F112
10n
2517
100R
3532
100R
10n
2519
3531
+24V
4u7
2221
25V100u
2215
F041
1500
F018
16M9
+3V3
7500
PDTC114EU
RES
100R
3539
2503
100p
3590
47K
100n
2530
3563
RES
7
19
43
31
11
12
100K
30
P0.9|RXD1|MAT2.2
6
26
20
25
4
42
5
17
40
15
P0.30|TDI|MAT3.3
16
P0.31|TDO
21
P0.3|SDA0|MAT0.0
22
P0.4|SCK0|CAP0.1
23
P0.5|MISO0|MAT0.1
24
P0.6|MOSI0|CAP0.2
28
P0.7|SSEL0|MAT2.0
29
P0.8|TXD1|MAT2.1
33
P0.23|AD0.1
34
P0.24|AD0.2
38
P0.25|AD0.6
39
P0.26|AD0.7
8
P0.27|TRST|CAP2.0
9
P0.28|TMS|CAP2.1
10
P0.29|TCK|CAP2.2
18
P0.2|SCL0|CAP0.0
46
P0.16|EINT0|MAT0.2
47
P0.17|CAP1.2|SCL1
48
P0.18|CAP1.3|SDA1
1
P0.19|MAT1.2|MISO1
14
P0.1|RXD0|MAT3.2
2
P0.20|MAT1.3|MOSI1
3
P0.21|SSEL1|MAT
3.0
32
P0.22|AD0.0
13
P0.0|TXD0|MAT3.1
35
P0.10|RTS1|CAP1.0|AD0.3
36
P0.11|CTS1|CAP1.1|AD0.4
37
P0.12|DSR1|MAT1.0|AD0.5
41
P0.13|DTR1|MAT1.1
44
P0.14|DCD1|SCK1|EINT1
45
P0.15|RI1|EINT2
LPC2103FBD48
7502
MICRO-
CTRL
Φ
27
3502
10K
10K 3407
340610K
10K 3405
F036
F115
+3V3
+3V3
+3V3
+3V3
RES
10K
3037
+3V3
+3V3
F044
F117
+3V3
9525
F051
F050
2045
100n
100n
2046
2508
18
+24V
100p
3K9
3515-1
10K
3595
100R
3541-336
3541-445
100R
72
F042
100R
3557-2
F113
F013
F015
F014
F016
4u7
2023
F011
F101
9
+3V3
1
2
3
4
5
6
7
8
B7B-PH-SM4-TBT(LF)
1005
F017
10K 3400
3410
10K
10K 3409
3408
10K
10K
3511
100p
2002
1 8 100R3541-1
3528
10K
F118
F038
F012
+24V
100n
2502
3034
2K2
5
+3V3
7061
LD2985BM18R
4
2
1
3
F039
F043
3K9
3515-4
45
3515-3
36
27
3K9
3K9
3515-2
3530
10K
3559
10K
9104
100R
3557-3 6 3
3562
RES
10K RES
+3V3
10K
3565
+3V3
3521
10K
1 8
+3V3
100R
3557-1
3517
10K
3K9
3526-2
27
3K93526-1
18
RES
+3V3
+3V3
47K
3591
+3V3
1
2
3
4
5
6
7
8
9
10
1004
2507
100p
3520
10K
2506
100n
F103
9526
10n
2022
100p
2501
+24VF
2500
100p
9519
100n
2044
RES
100R
3557-4 5 4
10n
2518
3523
1%
PWM1_B
PWM2_G
PWM2_B
PWM2_R
PWM2_R
PWM2_G
PWM1_R
PWM1_G
1K5
TEMP
PWM1_B
PWM1_R
PWM1_G
ENABLE
RXD6
TXD6
SCL1
SDA1
CONTROL1
CONTROL2
ENABLE
PWM2_B
PWM2_B6
PWM2_G6
PWM2_R6
TEMP6
ENABLE6
CONTROL26
TEMP
3V3-6
ENABLE
CONTROL16
SCL16
SDA16
CONTROL1
SDA1
SCL1
CONTROL2
TEMP
3139 123 6270.4
I_17661_006.eps
140408
AL2 AL2

Table of Contents

Related product manuals