EasyManua.ls Logo

Philips 43PUT6801 - 10.8 LED Driver

Philips 43PUT6801
190 pages
Print Icon
To Next Page IconTo Next Page
To Next Page IconTo Next Page
To Previous Page IconTo Previous Page
To Previous Page IconTo Previous Page
Loading...
EN 102QM16.3A LA 10.
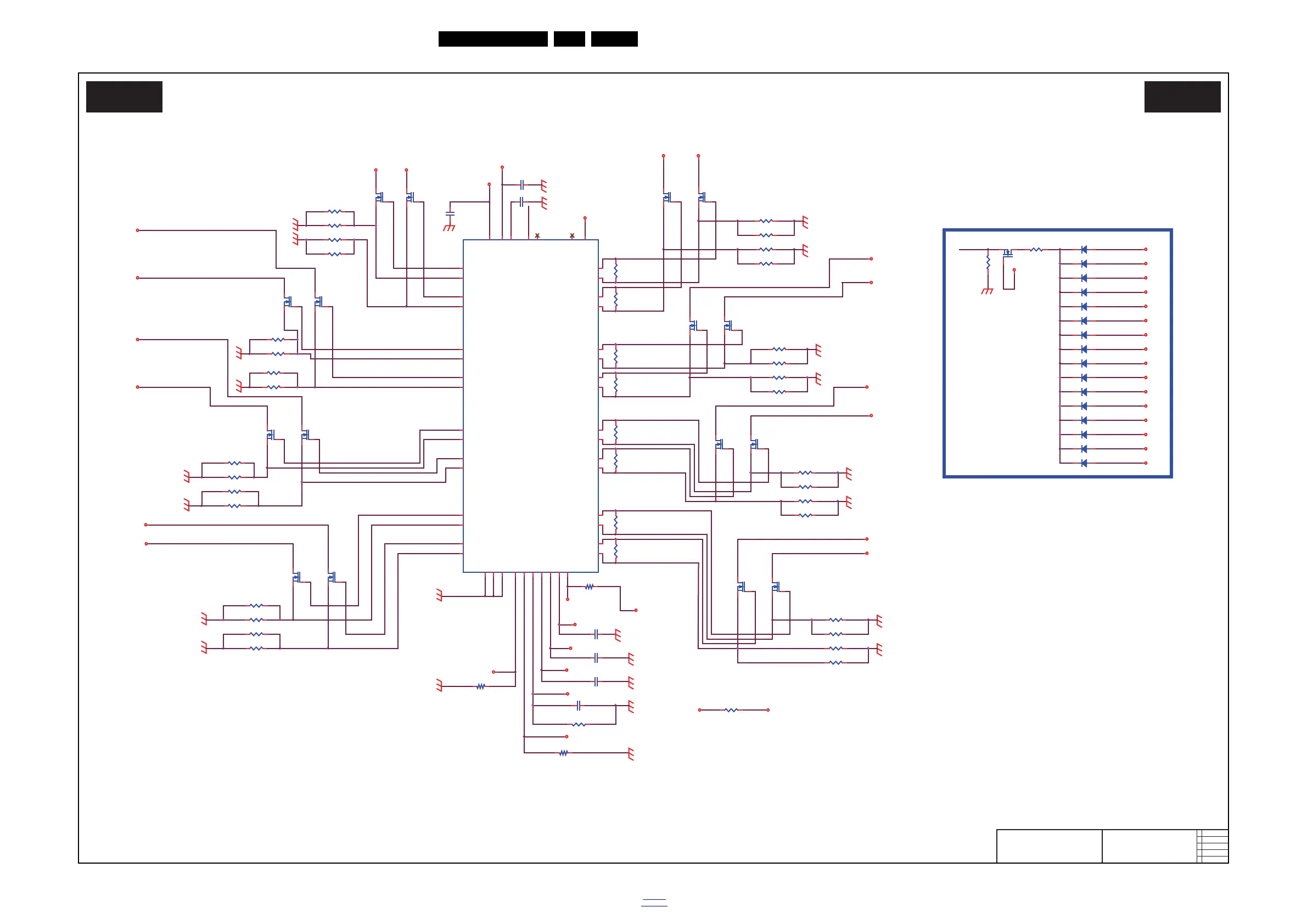
Circuit Diagrams and PWB Layouts
2016-Jun-08
back to
div.table
10-8-4 LED DRIVER 49-64
20152_503.eps
LED DRIVER 49-64
A04 A04
2016-03-23
715G8063
LED DRIVER 49-64
R8416
4.7 OHM +-1% 1/10W
R8426
4.7 OHM +-1% 1/10W
R8477
NC
R8430
4.7 OHM +-1% 1/10W
Q8422
AOD2922
Q8426
AOD2922
Q8406
AOD2922
R8414
4.7 OHM +-1% 1/10W
R8468
4.7 OHM +-1% 1/10W
Q8424
AOD2922
Q8408
AOD2922
R8475
NC
R8474
NC
R8481
NC
R8435
4.7 OHM +-1% 1/10W
R8432
4.7 OHM +-1% 1/10W
Q8404
AOD2922
R8479
NC
R8478
NC
R8476
NC
R8480
NC
R8425
4.7 OHM +-1% 1/10W
R8424
4.7 OHM +-1% 1/10W
R8467
4.7 OHM +-1% 1/10W
Q8402
AOD2922
R8413
4.7 OHM +-1% 1/10W
R8418
4.7 OHM +-1% 1/10W
R8415
4.7 OHM +-1% 1/10W
R8466
4.7 OHM +-1% 1/10W
R8420
4.7 OHM +-1% 1/10W
Q8428
AOD2922
R8434
4.7 OHM +-1% 1/10W
C8404
100pF 50V
C8405
100pF 50V
C8406
100pF 50V
SHDET_804
D8412 NC
D8409 NC
D8410 NC
D8406 NC
D8413 NC
D8418 NC
D8404 NC
D8416 NC
D8408 NC
D8407 NC
D8417 NC
D8403 NC
FB64
R8450
NC
D8414 NC
+3_2V OUT-4
D8415 NC
D8405 NC
DI-4
D8411 NC
U8401
AS3820E-ZQFT
GATE16
12
SOURCE1
2
GATE1
1
FB1
8
FB2
7
DCDC_EN
28
GND
9
VDD
6
V3_2
3
GATE2
47
SOURCE2
48
GATE3
45
SOURCE3
46
GATE4
43
SOURCE4
44
GATE5
42
SOURCE5
41
SOURCE6
39
GATE6
40
SOURCE7
37
GATE7
38
SOURCE8
35
GATE8
36
SOURCE9
26
GATE9
25
MODE3D
29
VSYNC
4
HSYNC
5
xCS
30
SCL
33
SDI
34
SDO
31
xFAULT
27
GATE10
23
SOURCE10
24
GATE11
21
SOURCE11
22
GATE12
19
SOURCE12
20
GATE13
18
SOURCE13
17
SOURCE14
15
GATE14
16
GATE15
14
GND_sns
10
SOURCE15
13
SOURCE16
11
GND_EP
49
V3_2
32
FAULT-4
R8451
4M7
Q8410
NC
DO-4
DI-5
FB50
R8437
0 OHM +-5% 1/8W
SHDET_804
R8427
10K 1/8W 1%
FB62
FB51
FB62
FB53
FB60
FB49
FB55
FB52
FB57
FB56
+5V_SW
FB54
FB61
FB59
FB50
FB63
FB58
FB64
For LED light bar short detection
LDM_HSYNC
FB54
R8465
NC
+3_2V OUT-4
FB63
C8407 NC
C8402
1uF25V
FB49
FB53
FB52
FB61
+5V_SW
FB-P3
R8439
NC
LDM_CS
FB56
FB60
LDM_CLK
C8403
10UF 10V
FB59
FB55
LDM_VSYNC
DO-4
C8422
1uF25V
FB51
R8452 NC
Q8401
AOD2922
Q8403
AOD2922
R8405
4.7 OHM +-1% 1/10W
R8433
4.7 OHM +-1% 1/10W
Q8427
AOD2922
R8419
4.7 OHM +-1% 1/10W
Q8423
AOD2922
R8422
4.7 OHM +-1% 1/10W
R8469
4.7 OHM +-1% 1/10W
R8471
4.7 OHM +-1% 1/10W
R8417
4.7 OHM +-1% 1/10W
Q8407
AOD2922
R8423
4.7 OHM +-1% 1/10W
R8429
4.7 OHM +-1% 1/10W
Q8425
AOD2922
R8436
4.7 OHM +-1% 1/10W
Q8421
AOD2922
R8428
4.7 OHM +-1% 1/10W
R8470
4.7 OHM +-1% 1/10W
R8421
4.7 OHM +-1% 1/10W
R8412
4.7 OHM +-1% 1/10W
Q8405
AOD2922
R8411
4.7 OHM +-1% 1/10W
R8431
4.7 OHM +-1% 1/10W
FB57FB58

Related product manuals