EasyManua.ls Logo

Philips 43PUT6801 - 10.2 A 715 G7732 PSU

Philips 43PUT6801
190 pages
Print Icon
To Next Page IconTo Next Page
To Next Page IconTo Next Page
To Previous Page IconTo Previous Page
To Previous Page IconTo Previous Page
Loading...
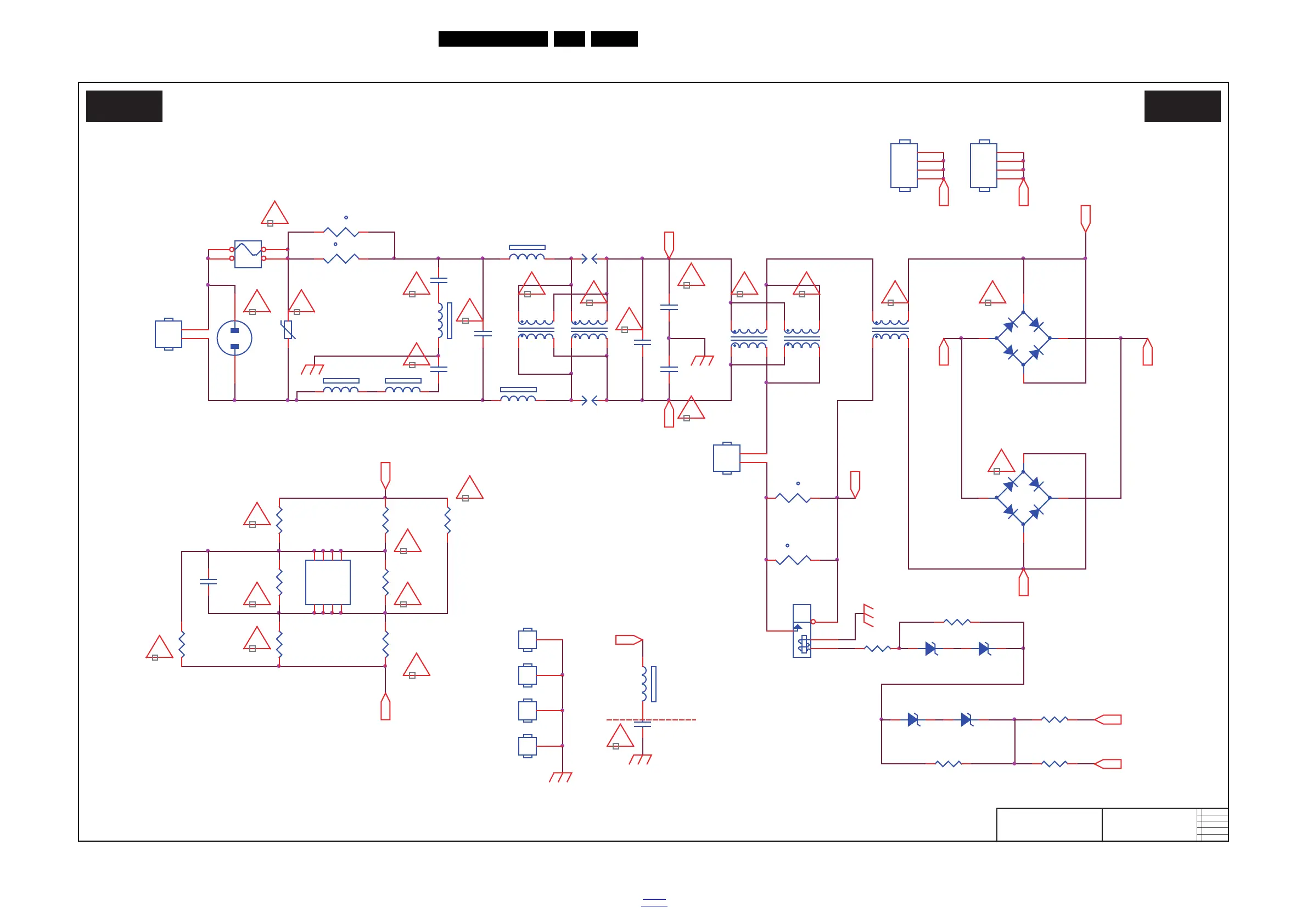
Circuit Diagrams and PWB Layouts
EN 65QM16.3A LA 10.
2016-Jun-08
back to
div.table
10.2 A 715G7732 PSU
10-2-1 AC input
20150_501.eps
AC input
A01 A01
2016-03-07
715G7732
AC input
FB9906
900R
1 2
FB9905
127R
12
GND2
GND
1
t
NR99033R 3.6W
1 2
R9903
NC/510K 1/4W
FB9904
127R
1 2
R9298
NC/0R05
CN9903
NC/CONN
1
2
C9915
100PF 250V
R9908
NC/510K 1/4W
R9901
390K 1/2W
HS9902
HEAT SINK
1
2
3
4
L9903
10uH
1
2
4
3
-
+
BD9901
GBJ1008-FUC
2
1
3
4
FB9902
900R
1 2
GND4
GND
1
L9902
NC/8MH
1
4
2
3
C9901
470NF 275V
R9904
NC/510K 1/4W
SG9901
NC/DSPL-501N-A21F
t
NR9904
3R 3.6W
12
t
NR9902
5R
12
ZD9213
NC/BZT52-B3V0G
1 2
L9904
8mH
1
2
4
3
L9905
8mH
1
2
4
3
CN9902
NC/CONN
L
1
N
2
FB9903
BEAD
12
FB9901
900R
1 2
HS9901
HEAT SINK
1
2
3
4
ZD9210
NC/BZT52-B3V0G
1 2
R9905
NC/510K 1/4W
CN9901
AC 2P
12
U9901
CAP004DG-TL
NC
1
D1
2
D1
3
NC
4
NC
5
D2
6
D2
7
NC
8
t
NR9901
5R
1 2
F9901
8A 250V
1 2
3 4
R9100
NC/0R05
ZD9211
NC/BZT52-B3V0G
1 2
R9906
NC/510K 1/4W
C9912
100PF 250V
C9902
470NF 275V
R9299
NC/2 OHM 1%
RV9901
680V
C9904
47PF
SW9901
NC/HF162F_en_12V
3
4
1
2
C9911
22PF 250V
R9297
NC/0R05
R9200
NC/0R05
SG9902
NC/DSPL-501N-A21F
GND1
GND
1
-
+
BD9902
GBJ1008-FUC
2
1
3
4
C9913
100PF 250V
R9902
390K 1/2W
R9907
NC/510K 1/4W
L9901
NC/8MH
1
4
2
3
C9914
100PF 250V
GND3
GND
1
ZD9212
NC/BZT52-B3V0G
1 2
BO
R-
R-
Vsin
N
R-
BI
R-
CZ2
+24V
CZ2
CZ1
DV5
CZ1
! !
!
!
!
!
!
!
!
!
!
!!
!!
!
!
!
!
!
!
!
!
!
!

Related product manuals