EasyManua.ls Logo

Philips 43PUT6801 - Page 121

Philips 43PUT6801
190 pages
Print Icon
To Next Page IconTo Next Page
To Next Page IconTo Next Page
To Previous Page IconTo Previous Page
To Previous Page IconTo Previous Page
Loading...
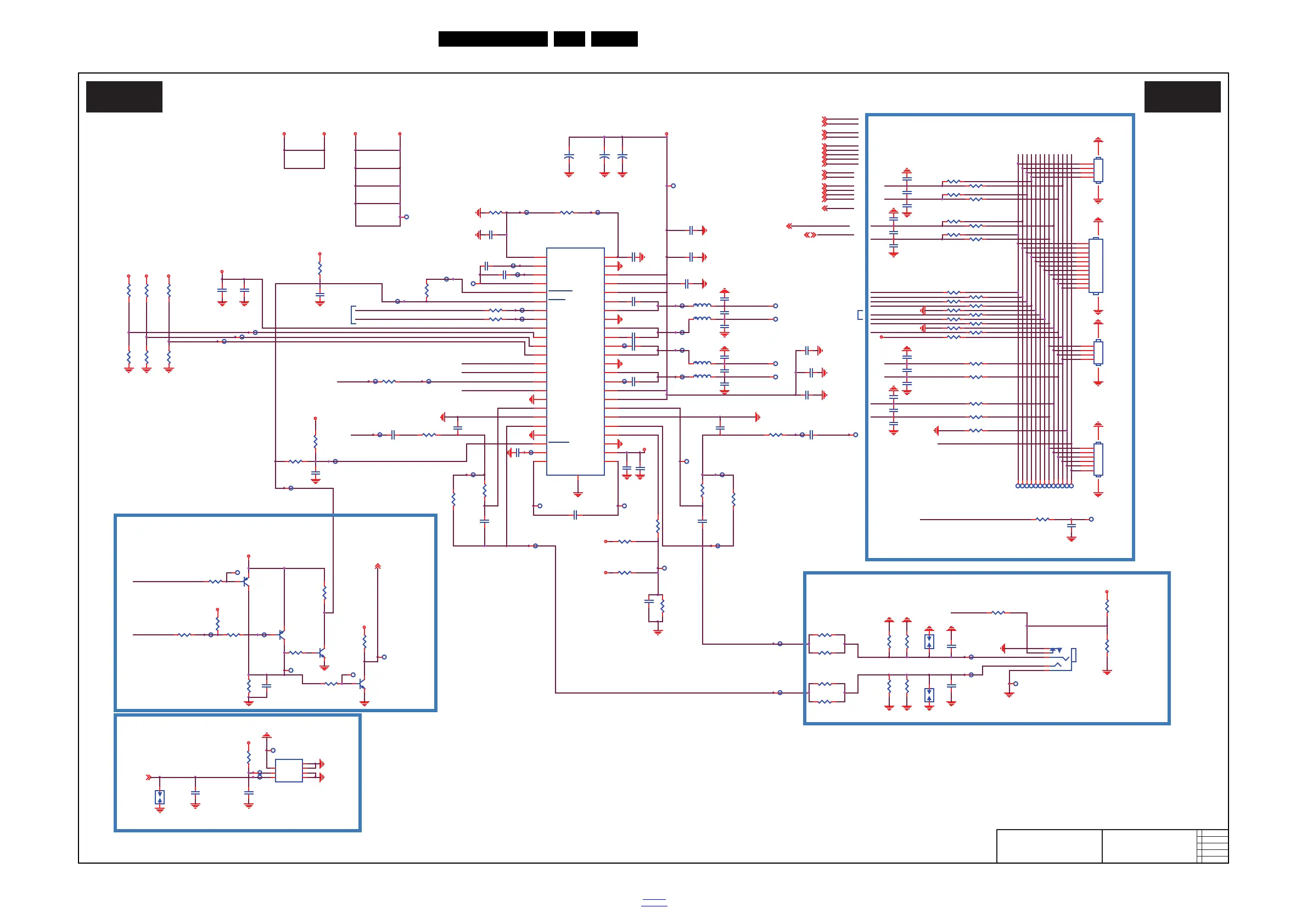
Circuit Diagrams and PWB Layouts
EN 121QM16.3A LA 10.
2016-Jun-08
back to
div.table
10-9-16 AUDIO-1st-CLASS-D-AMP
20030_527.eps
AUDIO-1st-CLASS-D-AMP
B16 B16
2015-7-6
C
715G7772
AUDIO-1st-CLASS-D-AMP
TP5149
C5125
1UF16V
SPDIF-OUT22
+3V3
R5171
10K+-5%1/16W
C5116
1UF16V
SDA-SSB
Q5103
LBC847BWT1G
RSPK1n
TP5103
C5119
1UF16V
R5125 NC/0R05 OHM
C5109
10000pF 50V
SOC-I2S-LRCK
S7314
SPG_0001-0015
12
C5106
10000pF 50V
12V-DETECT
R5157
100K 1/16W
S PEAKER CO NNECTO R
C5110
10000pF 50V
R5150
27K 1/16W 1%
C5155
10000pF 50V
R5159
3.9K 1/16W
SPDI F
SDA-SSB
C5146
NC/1uF 10V
C5111
10000pF 50V
C5117
10000pF 50V
TP5117
R5122
1K 1/16W
TP5150
C5113
1UF16V
C5114
1UF16V
R5126 NC/0R05 OHM
R5162
10K+-5%1/16W
TP5104
SOC-I2S-SD0
R5161
0R05 OHM
TP5170
12V-DETECT
C5132
NC/1UF16V
R5118
NC/10K+-5%1/16W
+3V3
C5143
1uF 10V
+3V3
R5153
27K 1/16W 1%
R5163
10K+-5%1/16W
R5170
10K+-5%1/16W
CN1101
NC/CONN
1
2
3
4
56
AUDIO-RESETn
TP5124
SCL-SSB
C5144
1uF 10V
LSPK1p
C5128
220NF 25V
R5128 NC/0R05 OHM
TP5151
C5123
100N16V
CN1100
CONN
1
2
3
4
56
SOC-I2S-SD018,22,24
TP5105
R5151
43K 1/16W
R5137
NC/10K+-5%1/16W
LSPK2p18
CN1102
NC/CONN
1
2
3
4
5
6
7
8
9
10
11
12 13
+3V3-AU DI O1
C5150
68P 50V
+12V-AUDIO1
+3V3
HP-DETECTn19
HP-DETECTn
SOC-I2S-SD118,22,24
SOC-I2S-MCLK18,22,24
C5159
100N16V
C5120
1UF16V
R5160
10K+-5%1/16W
C5121
100N16V
SOC-I2S-BCLK18,22,24
LSPK1n
AUDIO-HP-R22
C5134
220NF 25V
TP5125
C5126
NC/1UF16V
SOC-I2S-SD0
R5129 NC/0R05 OHM
R5168
10K+-5%1/16W
TP5152
SOC-I2S-LRCK18,22,24
R5177
1 OHM 5% 1/16W
TP5106
C5129
220NF 25V
Q5102
LBC847BWT1G
SOC-I2S-SD1
C5152
470PF 50V
+3V3-AUDIO1
SCL-SSB
R5119
10K+-5%1/16W
SDA-SSB2,18
+3V3
R5158
10K+-5%1/16W
C5145
1UF16V
LSPK1p
SCL-SSB2,18
C5158
10PF 50V
L5101
10UH 20%
RSPK1p
C5118
1UF16V
C5137
100N16V
L5102
10UH 20%
R5141
0R05 OHM
R5131 NC/0R05 OHM
TP5126
L5103
10UH 20%
+3V3
AUDIO-HP-L22
TP5153
L5100
10UH 20%
TP5107
+3V3
R5149
0R05 OHM
R5120
NC/10K+-5%1/16W
C5127
1UF16V
TP5134
M UTE CI RCUI T
R5138
10K+-5%1/16W
C5130
1UF16V
AUDIO-PD1n
R5132 NC/0R05 OHM
U5100
TAS5760LD
SFT_CLIP
1
AVDD_REG
2
VCOM
3
AVSS
4
SPK_FAULT
5
SPK_SD
6
SDA/FREQ
7
SCL/PBTL
8
DVDD
9
SPK_GAIN0
10
SPK_GAIN1
11
SPK_MUTE
12
SPK_OUTB-
37
BSTRPB-
38
BSTRPA-
39
SPK_OUTA-
40
PGND
41
SPK_OUTA+
42
BSTRPBA+
43
PVDD
44
PVDD
45
AVDD
46
GGND
47
GVDD_REG
48
PGND
36
SPK_OUTB+
35
PVDD
33
BSTRPB+
34
PVDD
32
DR_INB-
31
DR_INB+
30
DR_OUTB
29
DR_UVP
28
DRGND
27
DRVDD
26
DR_CP
25
MCLK
13
SCLK
14
SDIN
15
LRCLK
16
DGND
17
DR_INA-
18
DR_INA+
19
DR_OUTA
20
DRGND
21
DR_MUTE
22
DRVSS
23
DR_CN
24
E-PAD
49
TP5127
C5135
1UF16V
C5112
NC/1UF16V
R5155
0R05 OHM
R5110
NC/47K 1/16W
LSPK2p
TP5108
+12V-AU DI O
+12V-AUDIO1
SOC-I2S-MCLK
TP5135
+12V-AU DI O1
SOC-I2S-BCLK
R5106
NC/0R05 OHM
+
C5101
220UF 16V
R5133 NC/0R05 OHM
C5149
1uF 10V
AUDIO-HP-R
SOC-I2S-LRCK
AUDIO-RESETn
TP5128
Q5100
BTA1576S3
1
23
SOC-I2S-MCLK
+
C5103
NC/220UF 16V
+
C5104
220UF 16V
TP5109
TP5155
R512747 OHM 1/16W
+3V3
SOC-I2S-BCLK
R513047 OHM 1/16W
12V-DETECT15,19
SOC-I2S-LRCK
TP5136
+3V3
AUDIO-PD
R5134 NC/0R05 OHM
+3V3
Al l s pea ker connectors use sam e f oot pr i nt
AUDIO-RESETn
U s e I2C net type
AUDIO-PD1n
U s e I2C net type
AUDIO-PD2n
18
TP5118
C51481UF16V
R5135 NC/0R05 OHM
SPDIF-OUT
R5117
10K+-5%1/16W
AMP-PD2n18
R5156
NC/150K 1/16W 5%
TP5110
+3V3
R51070R05 OHM
R5108
NC/0R05 OHM
TP5156
TP5137
TP5166
TP5120
TP5111
TP5157
LSPK2n18
TP5138
TP5167
SOC-I2S-SD0
TP5112
TP5158
AUDIO-HP-R
RSPK2p18
TP5100
TP5139
SPEAKER-DETECTn
SPEAKER-DETECTn19
SPEAKER-DETECTn
RSPK2n18
TP5140
R5180
47K 1/16W
TP5160
TP5141
R5178
NC/0R05 OHM
R5111
47K 1/16W
TP5119
TP5129
TP5130
CN1302
JACK
VIN
1
VCC
2
GND
3
TH1
4
TH2
5
TH3
6
TH4
7
TP5143
TP5131
AUDIO-PD2n
R5145
12K +-1% 1/16W
TP5144
TP5161
LSPK2n
R5146
12K +-1% 1/16W
TP5145
TP5132
TP5121
RSPK2p
TP5168
TP5162
TP5146
TP5122
RSPK2n
TP5169
TP5163
C5140
470PF 50V
LSPK1n
TP5147
TP5123
C5107
10UF 16V
C5108
10UF 16V
RSPK1n
R51130R05 OHM
TP5164
R5114
NC/0R05 OHM
TP5101
C5122
100N16V
RSPK1p
R51150R05 OHM
R5116
NC/0R05 OHM
R51050R05 OHM
CN1105
CONN 6P
1
2
3
4
5
6
78
HEADPHO NE
C5153
100NF 16V
C5156
100NF 16V
R5179
4K7 1/16W 5%
R5166
1K 1/16W
R5167
1K 1/16W
R5123 NC/0R05 OHM
R5174
1K 1/16W
R5175
1K 1/16W
SOC-I2S-MCLK
AMP-PD2n
C5141
470PF 50V
R5176
33 OHM 1/16W
R5173
33 OHM 1/16W
R5169
33 OHM 1/16W
R5165
33 OHM 1/16W
R5147
0R05 OHM
+3V3-AUDIO1
HP-DETECTn
S7312
SPG_0001-0015
12
S7313
SPG_0001-0015
12
+3V3
TP5113
CN1301
PHONE JACK 5P
1
2
3
5
4
R5142
0R05 OHM
TP5148
R5181
100OHM1/16W
R5143
0R05 OHM
TP5115
TP5114
C5147100N16V
C5139
10000pF 50V
RSPK2n
C5133
10000pF 50V
C5131
10000pF 50V
C5136
10000pF 50V
AMP-PD2n
C5138
10000pF 50V
C5142
10000pF 50V
TP5102
TP5165
R5136
NC/10K+-5%1/16W
AUDIO-HP-L
LSPK2p
LSPK2n
RSPK2p
R5139
0R05 OHM
R5140
0R05 OHM
R5124 NC/0R05 OHM
SOC-I2S-BCLK
R5152
43K 1/16W
C5151
68P 50V
SDA-SSB
AUDIO-HP-L
SCL-SSB
AUDIO-RESETn18,19,25
C5160
NC/10000pF 50V
Q5101
BTA1576S3
1
23
R5154
22K 1/16W
+3V3
R5144
NC/10K+-5%1/16W
C5124
220NF 25V
TP5133
TP5116
C5115
10000pF 50V

Related product manuals