EasyManua.ls Logo

Philips 43PUT6801 - 10.1 PFC with LD7591 T

Philips 43PUT6801
190 pages
Print Icon
To Next Page IconTo Next Page
To Next Page IconTo Next Page
To Previous Page IconTo Previous Page
To Previous Page IconTo Previous Page
Loading...
EN 60QM16.3A LA 10.
Circuit Diagrams and PWB Layouts
2016-Jun-08
back to
div.table
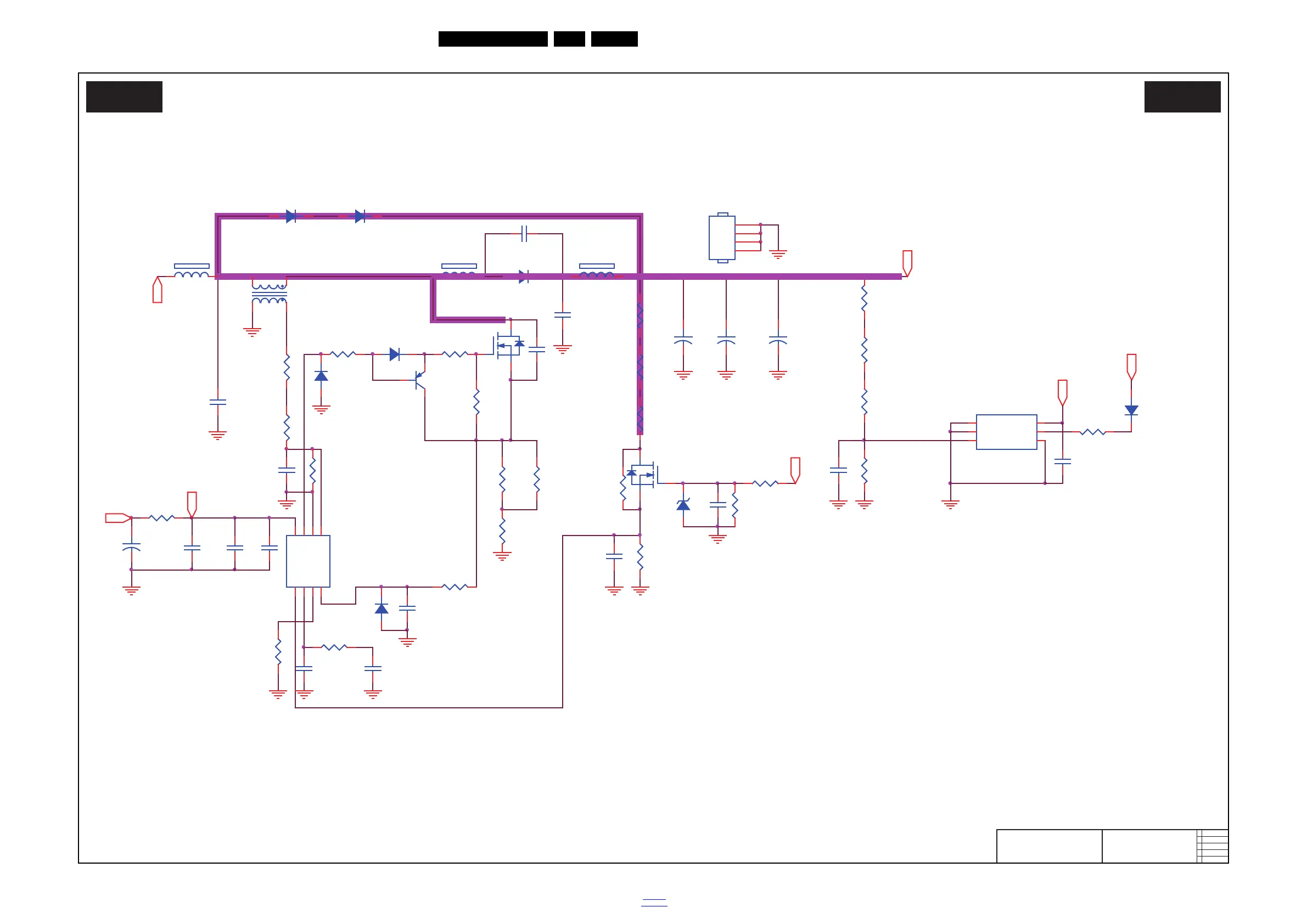
10-1-2 PFC with LD7591T
20030_507.eps
PFC with LD7591T
A02 A02
2015-11-26
715G7831
PFC with LD7591T
ZD9801
BZT52-B18
1 2
FB9804
NC_BEAD
1 2
R9815
30K 1/8W 1%
R9819
0R05 1/4W
C9815
100N 50V
C9816
100N 50V
C9814
100P 50V
+VCC2
HVvcc
C9817
100PF
HVvcc
R9821
NC_2Mohm 1/4W +/-1%
R9824
NC_15K 1/8W 1%
R9823
NC_2Mohm 1/4W +/-1%
R9822
NC_2Mohm 1/4W +/-1%
C9819
NC_470PF 50V
C9818
NC_100N 50V
D9810
NC_1N4148W
GND GNDGND
D9805
SS1060FL
D9806
SS1060FL
U9802
NC_LD8105GL
ISEN
1
GND
2
VSEN
3
IREF
4
OUT
5
VCC
6
GND
PFC_OVP
+VCC1
R9825
NC_510R 1%
R9817
10K OHM +-5% 1/8W
R9802
27 OHM
R9818
NC_0R05 1/4W
R9816
100K 1/8W
C9813
0.47UF 50V
C9809
100N 50V
R9813
30KOHM +-1% 1/8W
C9812
47N 50V
C9802
NC
R9812
470R 1%
+
C9808
22UF 50V
C9806
1UF 450V
HS9801
HEAT SINK
1
2
3
4
C9807
47P 50V
+
C9803
68uF 450V
+
C9804
68uF 450V
R9814
10K 1/8W
D9804
SS1060FL
D9801
IN5408G-04
R9805
10K 1/8W
R9809
0.082R
C9801 47PF
D9803
FMNS-1106S
U9801
LD7591T
INV
1
COMP
2
RAMP
3
CS
4
ZCD
5
GND
6
OUT
7
VCC
8
C9810
470PF 50V
R9808
0.082R
Q9801
IPA60R125P6
2
1
3
C9811
1NF
R9803
75 OHM
R9804
1M 1% 1/4W
+
C9805
68uF 450V
R9811
19K1 +-1% 1/8W
R9801
0R05
FB9801
127R
1 2
R9807
1.8KOHM +-1% 1/8W
L9801
170uH
1
6
3
4
FB9803
BEAD
1 2
R9806
1M 1% 1/4W
R9810
1M 1% 1/4W
D9802
IN5408G-04
GND
GND GND
GND GND
GND
GND
GND GND
GND
GND
GND
GND
GND
GND
GND
Q9802
BSS127
3
1
2
Q9803
MMBT2907A
Vsin
Vbus
R9800
0.024R
GND

Related product manuals